BMC Urol:机器人辅助根治性膀胱切除术中的吻合器技术与手工缝合肠道吻合术对比
时间:2025-05-10 12:13:08 热度:37.1℃ 作者:网络
\对于肌层浸润性膀胱癌(MIBC)患者及部分对保守疗法无响应的高危非肌层浸润性疾病患者,根治性膀胱切除术(RC)仍是主要治疗手段。传统开放手术曾长期作为标准术式,而机器人辅助根治性膀胱切除术(RARC)的兴起,为该领域带来革命性变革——其通过微创途径实现更精准的手术操作。膀胱切除术后需行尿流改道,其中远端回肠常被用于构建改道通道。因此,肠道吻合口的有效重建成为手术关键环节,直接影响患者短期恢复效果及长期生活质量。
传统上,肠道吻合多依赖手工缝合完成。自20世纪60年代起,吻合器技术作为替代方案进入临床,通过缩短手术时间、降低并发症风险及提升操作标准化,逐步成为肠道吻合的主流手段。随着腹腔镜手术的普及,专用于腹腔内操作的吻合器应运而生。然而,尽管开放手术中吻合器展现出显著优势,其在微创手术(包括腹腔镜及机器人辅助手术)中的局限性逐渐凸显。腹腔镜及机器人辅助吻合器通常体积庞大,在腹腔内灵活度与可操控性较差,尤其在狭窄解剖空间中难以完成精细操作。吻合器机械性夹闭原理及肠系膜区域视野受限,易导致吻合口区域血供受损及组织缺血,进而增加吻合口漏(AL)或坏死风险。相较于手工缝合,吻合器缺乏触觉反馈机制,对脆弱、纤维化或解剖异常的肠组织适应性差,难以实现个体化吻合。此外,吻合器虽提升手术效率,但其高昂成本显著推高整体医疗支出。在资源有限地区,这一经济负担引发对吻合器技术成本效益的质疑,尤其与传统手工缝合相比。
现有文献对该领域的研究证据较为匮乏,多数研究距今超20年,且鲜有针对微创手术时代的对比研究。近日,来自比利时东林堡医院和布鲁塞尔自由大学的研究人员对比了RARC中的吻合器技术与手工缝合肠道吻合术的效果,系统对比了两种吻合技术的安全性、有效性及术后结局,以期为临床实践提供循证依据。

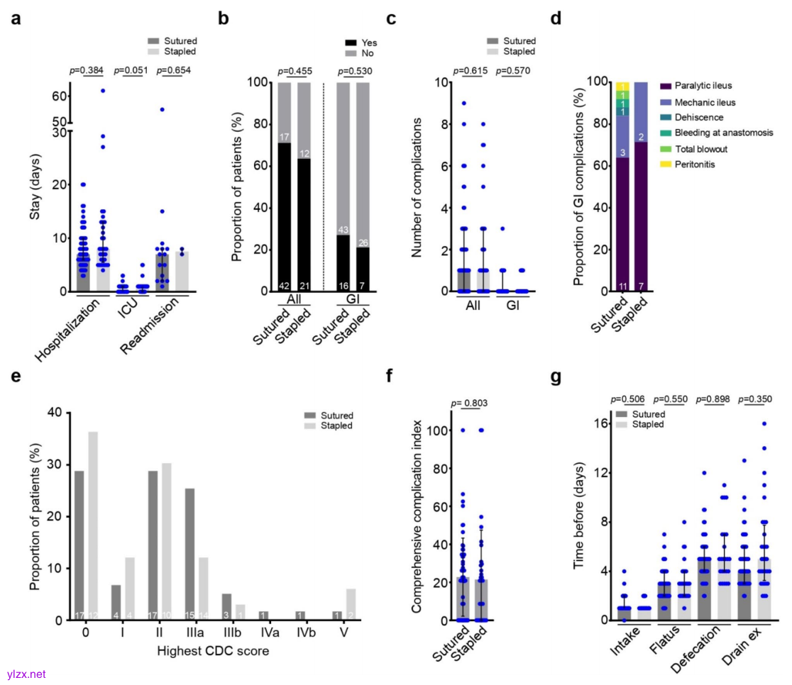
研究人员对2021年3月至2023年11月期间在本院接受RARC的92例患者进行了回顾性研究。研究纳入了33例采用吻合器吻合的患者和59例采用手工缝合技术的进行肠吻合术的患者。研究人员比较了患者的胃肠道(GI)并发症、总体并发症、手术时长、住院时长、再入院率和术后恢复指标等关键结果参数。
结果显示,共有23例患者(25%)出现胃肠道并发症,其中麻痹性肠梗阻最为常见(17%)。手工缝合组(27%)和吻合器组(21%)的胃肠道并发症发生率相当(p=0.530,优势比1.38)。手工缝合组的平均手术时长为300分钟,吻合器组为313分钟(p=0.124)。两组的中位住院时长均为8天(p=0.384)。手工缝合组的再入院率较高(25% vs. 6%,p=0.022,优势比5.28),但这主要是由于非胃肠道并发症所致。

结局指标
该研究结果表明,在RARC中,吻合器吻合与手工缝合肠吻合术的结果相当,如果采用手工缝合吻合术,总体并发症、胃肠道并发症、手术时长或住院时长均不会显著增加。考虑到手工缝合的成本较低,该技术似乎具有很高的成本效益,可以考虑作为现有吻合器技术的可行替代方案。
原始出处:
Hermans T, Schevenels G, Motmans S, De Sutter T, Raskin Y. Stapled vs. manually sutured bowel anastomosis in robot-assisted radical cystectomy: a single-center retrospective analysis. BMC Urol. 2025 Apr 11;25(1):85. doi: 10.1186/s12894-025-01763-1. PMID: 40217220; PMCID: PMC11987437.

