牛挺/向兵教授等使用机器学习分析复合性HL和DLBCL的流行病学特征和临床结局
时间:2025-05-10 12:13:06 热度:37.1℃ 作者:网络
复合性淋巴瘤
复合性淋巴瘤(Composite lymphoma,CL)是一种罕见的现象,其特征为在同一解剖部位同时存在两种不同的淋巴瘤亚型,例如霍奇金淋巴瘤(HL)合并弥漫性大B细胞淋巴瘤(DLBCL),其具有独特挑战。这些病例通常表现出非典型特征,强调了准确诊断和适当治疗策略的重要性。此外,与单纯的HL或DLBCL相比,合并HL和DLBCL的CL病例可能表现出不同的临床行为和治疗反应。全面了解复合HL和DLBCL的流行病学和临床特征对于优化患者管理和治疗结局至关重要。
因此国内学者利用SEER数据库,使用机器学习开展了一项迄今为止最大规模的、旨在全面探讨复合性HL和DLBCL患者的流行病学和临床结局的研究,近日发表于《The Oncologist》,通讯作者为四川大学华西医院牛挺教授和向兵教授。

研究结果
人口学特征:
CL和DLBCL患者以老年人为主,HL患者多集中在44岁以下(56.5%)。
CL诊断病例近年显著增加(2010年前病例稀少)。
发病率:
复合淋巴瘤:发病率随年龄增长显著上升,85岁以上人群达峰值(3.29例/百万)。
霍奇金淋巴瘤:呈双峰分布,20-24岁(42.05例/百万)和75-79岁(43.20例/百万)为高峰。
弥漫大B细胞淋巴瘤:发病率最高且随年龄增长持续上升,80-84岁达454.15例/百万人。

性别差异:男性发病率显著高于女性(CL: 男0.68 vs. 女0.40例/百万;DLBCL: 男86.18 vs. 女57.56例/百万)。
种族差异:白人发病率最高,美洲原住民最低(CL: 白人0.56 vs. 原住民0.19例/百万)。
临床预后与生存分析
预后因素:
短期生存(1年):原发肿瘤部位、婚姻状态、化疗、性别影响显著。
长期生存(5年、10年):Ann Arbor分期起主要作用,B症状和放疗对10年生存率影响较大。
社会因素:已婚患者生存优势明显(HR=1.33),高收入人群死亡风险更低(HR=0.59)。
治疗手段:化疗(HR=0.62)和放疗(HR=0.54)显著降低死亡率,手术无显著影响。
机器学习模型:
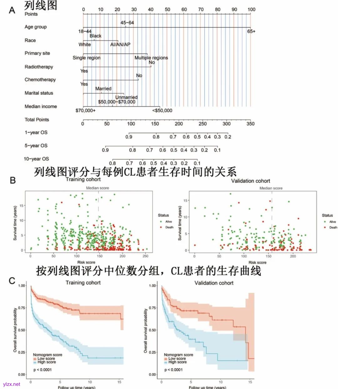
采用XGBoost、随机森林等6种算法构建预后模型,AUC值达0.899-0.955,预测效能优异。
列线图(Nomogram)整合年龄、种族、治疗方式等变量,可预测1年、5年、10年生存率,校准曲线显示预测与实际生存高度一致。

亚型比较:
生存率:HL患者总生存率最高,CL次之,DLBCL最低。
长期趋势:CL短期生存低于DLBCL,但长期生存更优(HR=0.81);CL与HL生存率无显著差异。
死亡原因差异:CL和DLBCL患者主要死于“非霍奇金淋巴瘤”( DLBCL: 58.7%,CL: 52.9%),HL患者多死于“霍奇金淋巴瘤”(37%)。
研究意义
作者首次基于大样本(SEER数据库)全面分析CL的流行病学特征及预后,并开发机器学习模型辅助临床决策,有助于推动个体化治疗。
该研究为复合霍奇金淋巴瘤与弥漫大B细胞淋巴瘤的诊疗提供了重要依据,强调了多模态治疗(化疗+放疗)和社会支持对预后的积极影响。机器学习模型的临床应用有望优化风险分层,改善这一罕见淋巴瘤亚型患者的生存结局。
参考文献
Oncologist . 2025 Apr 4;30(4):oyae221. doi: 10.1093/oncolo/oyae221.

