论文解读|Li W/Zhang Y/Long J教授团队揭示胰腺导管腺癌单细胞转录组图谱中的关键细胞群体
时间:2025-05-01 12:10:36 热度:37.1℃ 作者:网络
胰腺导管腺癌(PDAC)是胰腺癌中最常见的组织学亚型,占所有胰腺癌病例的90%以上,其5年生存率仅约10%。由于大多数PDAC病例在晚期才被诊断,手术干预往往无效,导致约70%的患者出现淋巴结转移。此外,由于PDAC相关的基因突变数量有限,可用的靶向治疗手段也相对匮乏。因此,在单细胞水平上分析基因表达对于理解PDAC的肿瘤动态至关重要。
复旦大学的Wentao Li教授团队联合上海交通大学的Yanjie Zhang/Jiang Long教授团队在本刊发表了题为“The scRNA-sequencing landscape of pancreatic ductal adenocarcinoma revealed distinct cell populations associated with tumor initiation and progression”的研究论文。该研究通过单细胞RNA测序分析了8例不同淋巴结转移状态的PDAC患者的原发肿瘤样本,揭示了与肿瘤起始和淋巴结转移相关的细胞群体特征。
1 MMP1在正常胰腺细胞向癌细胞转化过程中的关键作用
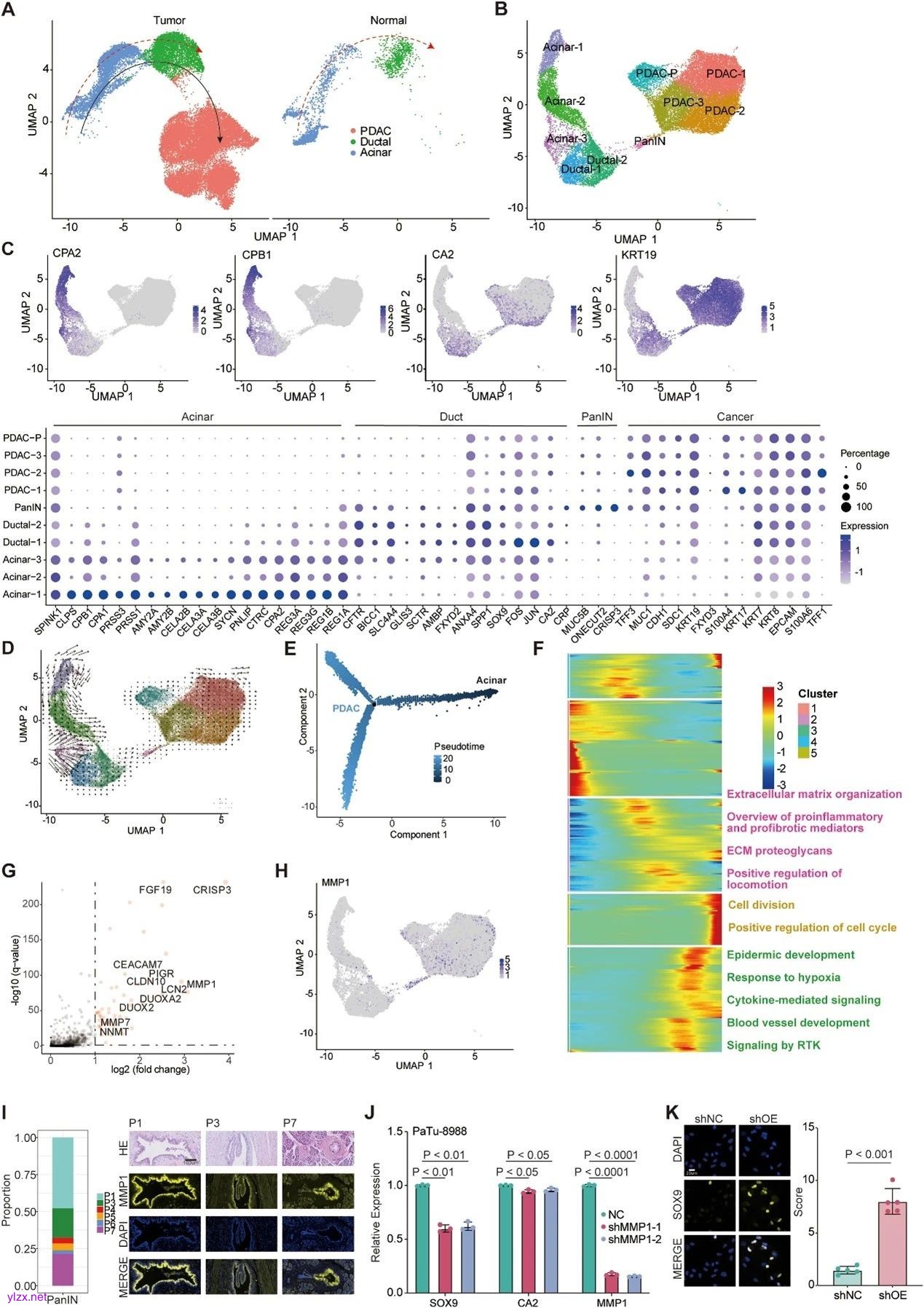
研究团队对8例PDAC患者的原发肿瘤样本进行了单细胞RNA测序,揭示PDAC细胞异质性。研究发现,MMP1在正常胰腺细胞向癌细胞转化过程中发挥关键作用。MMP1在胰腺导管内乳头状瘤前体细胞中高表达,并与维持导管细胞特征相关。通过基因敲低实验,研究团队发现MMP1的敲低降低了导管标志物(如SOX9)的表达,而MMP1的过表达则增加了这些标志物的表达,表明MMP1在维持导管细胞特性方面具有重要作用(图1)。

图1通过单细胞RNA测序捕获的腺泡-导管化生(原文中Figure 2)
2 S100A2与淋巴结转移的关联
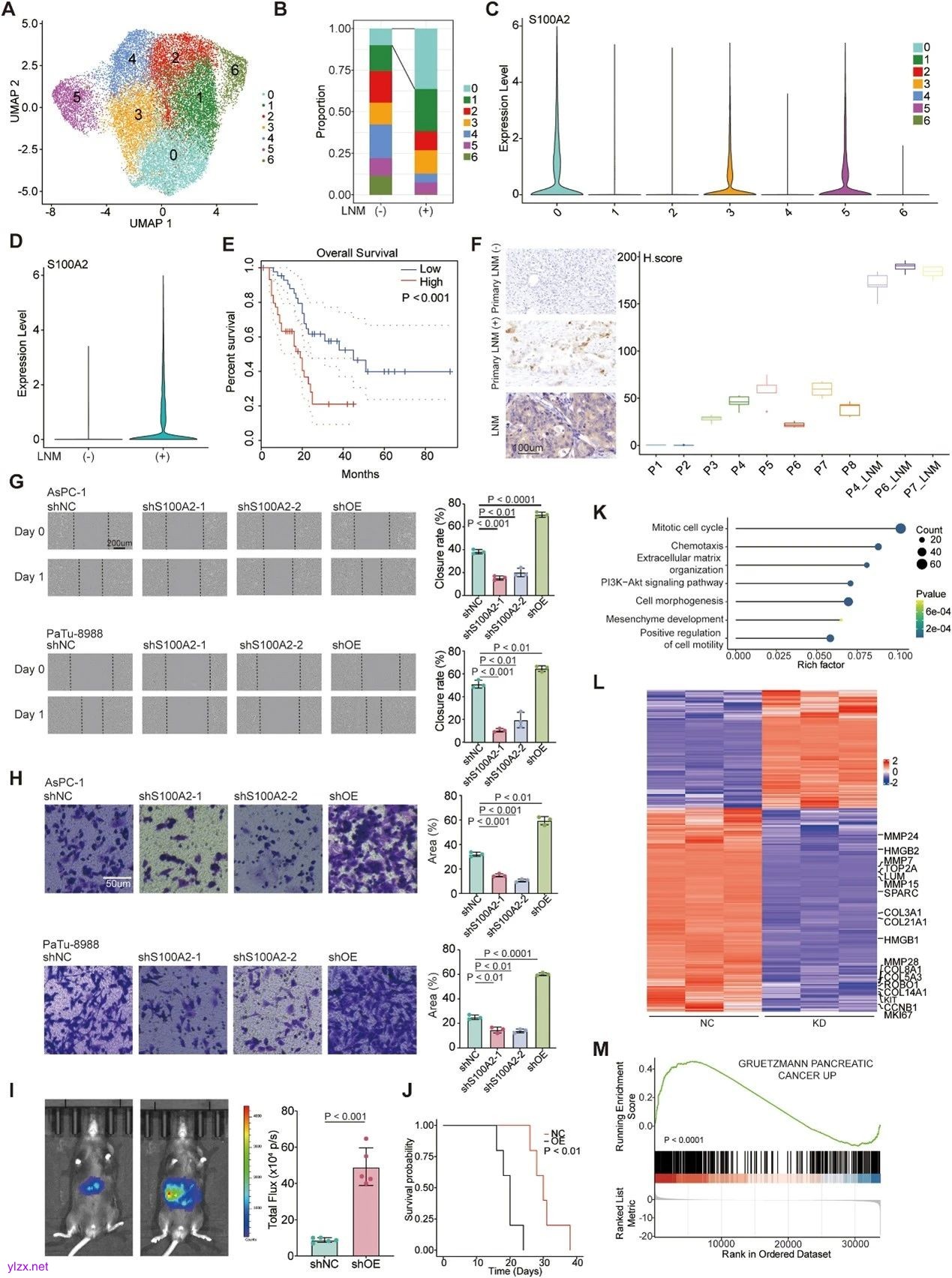
研究团队发现了一个独特的S100A2阳性肿瘤细胞亚群,与PDAC患者的淋巴结转移和预后不良密切相关。S100A2的敲低显著降低了胰腺癌细胞的迁移能力,而其过表达则增强了细胞的迁移能力。此外,在小鼠模型中,S100A2过表达的肿瘤细胞在肝转移模型中表现出更大的肿瘤负荷(图2)。

图2 表征胰腺导管腺癌的肿瘤内异质性及其与淋巴结转移的关联(原文中Figure 3)
3 OMD阳性成纤维细胞和CCL2阳性巨噬细胞的作用
研究还揭示了肿瘤微环境中的关键细胞群体,包括OMD阳性成纤维细胞和CCL2阳性巨噬细胞。通过细胞间相互作用分析,研究团队发现CCL2阳性巨噬细胞和OMD阳性成纤维细胞通过多种信号通路相互作用,共同促进了PDAC的进展和淋巴结转移。这些细胞群体的相互作用为开发新的治疗策略提供了潜在靶点(图3)。

图3 表征胰腺导管腺癌肿瘤微环境中的间充质细胞群体(原文中Figure 5)
研究团队通过单细胞RNA测序揭示了PDAC的细胞异质性,并发现了与肿瘤起始和淋巴结转移相关的细胞群体。MMP1在肿瘤起始中发挥关键作用,而S100A2则与淋巴结转移密切相关。此外,研究还揭示了肿瘤微环境中的关键细胞群体及其相互作用,为开发新的治疗策略提供了潜在靶点。
文章来源
免费全文下载链接:
https://www.sciencedirect.com/science/article/pii/S235230422400120X
引用这篇文章:
Wang Y, Bian Z, Xu L, et al. The scRNA-sequencing landscape of pancreatic ductal adenocarcinoma revealed distinct cell populations associated with tumor initiation and progression. Genes Dis. 2025;12(3):101323.

