震撼揭秘!浙江大学新突破:中药益生菌联手,攻克脂肪肝难题,代谢焕新!
时间:2025-05-01 12:10:33 热度:37.1℃ 作者:网络
在过去的数十年间,随着生活水平的持续提升和生活方式的显著变化,高脂肪食品的消费量呈现出上升趋势。然而,长期摄入高脂肪食品与肥胖以及脂肪过度积累之间存在显著的正相关性。例如,据统计,在2022年,全球超过25亿成年人体重超标,其中8.9亿人患有肥胖症。众多研究已经将高脂饮食(HFD)与多种慢性疾病联系起来,包括肥胖、心血管疾病、2型糖尿病以及非酒精性脂肪肝病。
中医药学拥有悠久的历史,其发展跨越了数千年,广泛应用于多种慢性疾病的治疗,其中包括肥胖及其相关并发症,中药是改善HFD引起的肥胖问题的潜在膳食疗法。然而,由于口服剂量的限制,单独使用中药难以有效缓解由HFD引起的脂肪堆积和代谢紊乱。
益生菌在调节肠道微生物群方面发挥着至关重要的作用,尤其在缓解肥胖引发的胃肠道疾病方面。先前的研究揭示了益生菌在增强肠道上皮屏障的完整性、提升与肠黏膜的黏附性、产生有益健康和抗菌物质、消除致病微生物以及调节宿主免疫系统方面的显著效果。值得注意的是,一项关于益生菌与中医结合(TCMP)治疗溃疡性结肠炎的系统回顾和荟萃分析表明,益生菌与中医的联合应用相较于单独使用5-氨基水杨酸(5-ASA)、益生菌或中医更为有效。然而,关于TCMP在减轻脂质积累和代谢紊乱方面作用的研究尚显不足。
近日,一篇名为“Combined traditional Chinese medicine and probiotics (TCMP) alleviates lipid accumulation and improves metabolism in high-fat diet mice via the microbiota-gut-liver axis”的文章探讨了TCMP作为改善HFD引起的肥胖和脂质代谢紊乱的潜力。

图1 论文首页
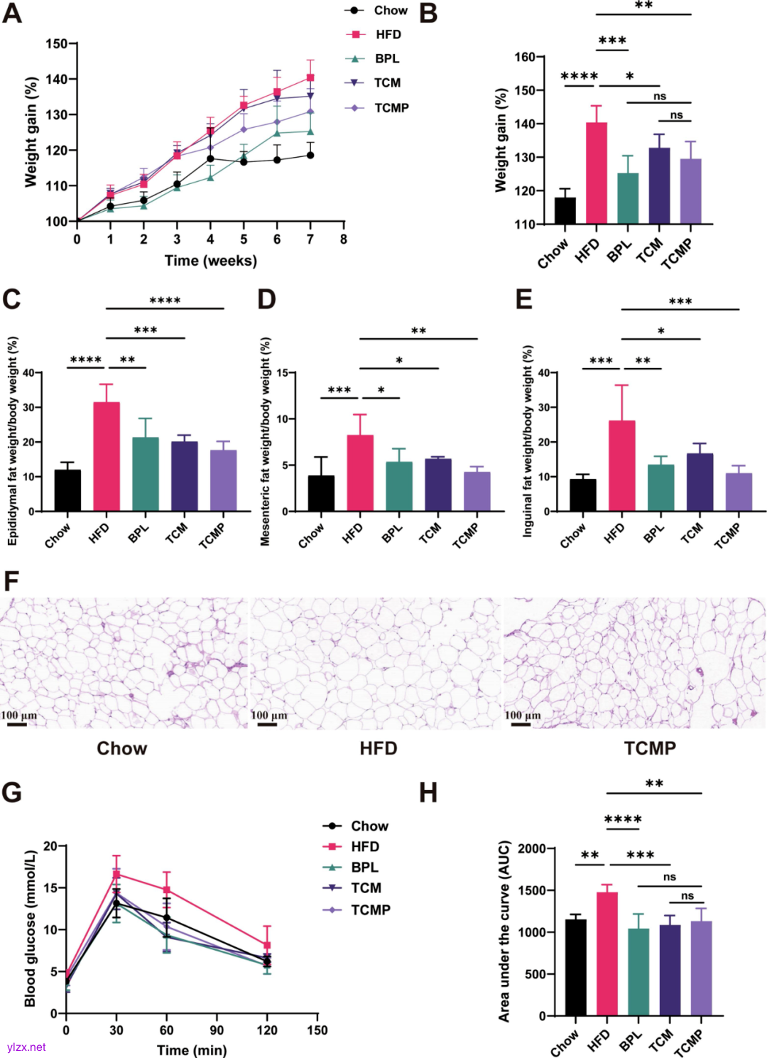
TCMP缓解了喂食HFD的小鼠脂肪组织中多余的脂肪积累
该研究从HFD喂养小鼠的体重及脂肪组织中脂肪积累的角度,探讨了TCMP作为膳食补充的效果。图2A显示,HFD的过量摄入会导致体重显著增加。因此,研究记录了为期7周的喂养方案结束时小鼠的体重,并将其与对照组的体重进行了对比。结果表明,未经治疗的HFD喂养小鼠的平均体重(33.740克)较(标准饮食)Chow组(25.576克)高出31.92%。而喂食含有中药、BPL和TCMP的高脂肪饮食的小鼠,其最终体重分别较未经治疗的HFD喂养小鼠降低了1.595%、15.549%和10.894%(图2B)。此外,各组之间的总能量摄入量未见显著差异。
在脂肪堆积减轻方面,中药、BPL和TCMP组的附睾脂肪、肠系膜脂肪和腹股沟脂肪的相对重量均显著下降。与未治疗的HFD组相比,TCMP组在减脂效果上表现最为显著,附睾脂肪减少了13.83%(p<0.0001),肠系膜脂肪减少了3.99%(p<0.01),腹股沟脂肪减少了15.18%(p<0.001)(图2C-E)。附睾脂肪的HE染色结果进一步直观显示,TCMP改善了HFD引起的附睾脂肪组织中脂肪细胞的肥大和不规则形态(图2F)。此外,OGTT测试结果显示(图2G),与未治疗的HFD对照组相比,TCMP治疗组的OGTT结果计算曲线下面积(AUC)显著降低(图2H)。综上所述,在HFD中添加TCMP能有效减少脂肪组织中的脂肪积累。

图2 TCMP 减轻了体重增加并减少了脂肪组织中的脂肪积累
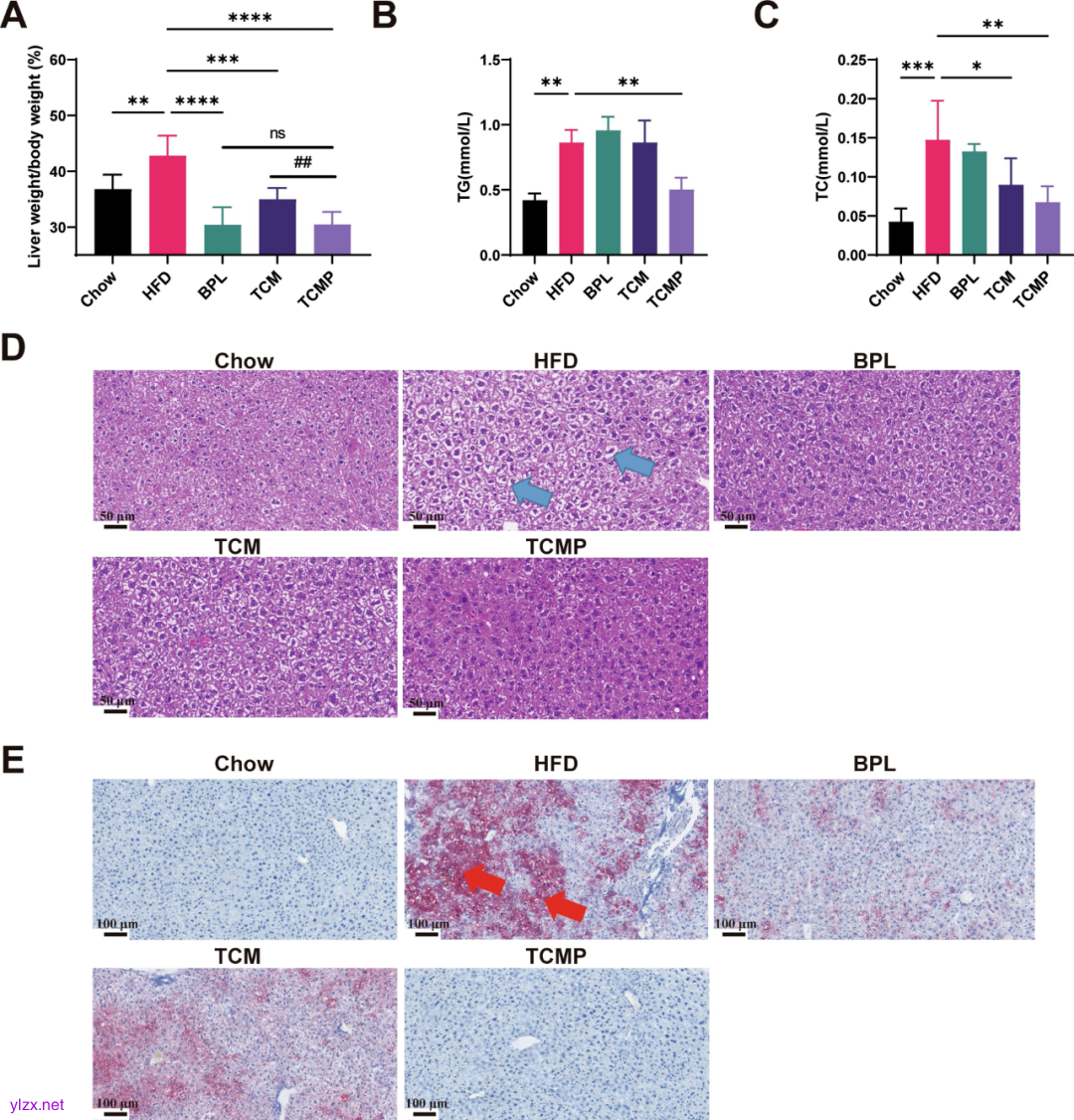
TCMP补充剂改善了HFD喂养小鼠的肝脏脂质代谢
长期摄入高脂肪饮食往往会导致肝脏脂质代谢失衡。基于此,本研究对不同治疗组的肝脏脂质积聚情况进行了详尽评估。经七周的喂养实验后,HFD组的肝脏重量相较于Chow组增加了16%(图3A)。然而,与HFD组相比,经TCMP处理组的肝脏重量减少了12.32%(图3A)。在HFD喂养的小鼠中补充TCMP后,甘油三酯(TG)水平下降了41.71%(图3B),总胆固醇(TC)水平降低了54.24%(图3C)。换言之,TCMP能够逆转HFD带来的影响,并将肝脏脂质代谢维持在较低水平。
此外,HE染色结果显示,Chow组小鼠的肝细胞排列整齐,而HFD组则显示出明显的形态学改变(图3D)。切片中可见的白色空泡代表沉积于肝脏的脂肪滴(蓝色箭头所示)。中药、BPL和TCMP处理均能显著减少脂肪滴的数量和大小,对HFD引起的肝脏脂肪过度沉积具有显著的改善作用,其中TCMP组效果最为显著。进一步的油红O染色结果显示,TCMP在改善HFD导致的肝脏脂滴积聚方面效果最佳(图3E)。由此可见,在饮食中添加TCMP能够显著改善由HFD引起的肝脏脂质代谢紊乱。

图3 TCMP对小鼠肝脏脂质代谢的影响
TCMP治疗调节了HFD诱导的肠道微生物群组成
为探究TCMP对脂质代谢改善的潜在机制,研究通过16S rRNA测序及靶向代谢组学技术,分析了TCMP治疗后肠道微生物群落及短链脂肪酸(SCFA)组成的变化。图4A揭示,HFD患者的肠道微生物群α多样性指数低于Chow组(P<0.01)。然而,经TCMP治疗后,观察特征及Chao 1指数显著提升(P<0.05),TCMP补充组的β多样性亦出现显著变化。进一步观察发现,五组之间存在明显分离,特别是在未加权的UniFrac PCoA图中,这表明TCMP处理后肠道微生物群的整体结构发生了变化(图4B)。
在门水平的分析中,与Chow组相比,HFD喂养的小鼠拟杆菌门丰度降低,厚壁菌门和疣微菌门数量增加(图4C)。与HFD组相比,TCMP显著降低了疣微菌门的丰度,而对拟杆菌门和厚壁菌门无显著影响。此外,研究还分析了属水平上相对丰度的变化。在HFD喂养7周后,小鼠肠道中双歧杆菌和阿克曼菌的比例下降(图4D)。然而,在高脂饮食中补充TCMP有助于恢复小鼠肠道中的双歧杆菌和阿克曼菌。与HFD对照组相比,TCMP显著增加了Lachnospiraceae_NK4A136_group和乳杆菌的丰度。此外,在TCMP干预下,HFD喂养的小鼠体内动物双歧杆菌水平升高,而Lachnospiraceae bacterium_28-4呈下降趋势。综合这些发现,表明TCMP调节了HFD喂养小鼠的肠道微生物群,并增加了有益肠道细菌的丰度。

图4 TCMP对肠道微生物群的影响
结论
总之,该研究证实了TCMP在脂质代谢方面的积极作用,并强调了益生菌与中药作为对抗高脂肪饮食影响的治疗组合所具有的巨大协同潜力。
参考文献:
Liu X, Guan B, Hu Z, Hu X, Liu S, Yang K, Zhou L, Yu L, Yang J, Chen S, Chen Q, Liu D, Liu G, Pan H. Combined traditional Chinese medicine and probiotics (TCMP) alleviates lipid accumulation and improves metabolism in high-fat diet mice via the microbiota-gut-liver axis. Food Res Int. 2025 Apr;207:116064. doi: 10.1016/j.foodres.2025.116064

