论文解读|Zhang X/ Liang L/ Zhang K/ Zhang X教授团队揭示ICE综合征的基因组和表观基因组特征
时间:2025-05-10 12:13:46 热度:37.1℃ 作者:网络
虹膜角膜内皮综合征(ICE)是一种罕见且不可逆的致盲性眼病,病因尚未明确。目前,ICE 综合征缺乏针对性的有效药物,手术后疾病预后不佳且复发率高,这些是当前面临的挑战。因此,深入研究其基因组和表观基因组特征,有助于开发基于病因的治疗方法。
中山大学的Xiulan Zhang/Lingyi Liang教授团队、广州医科大学的Kang Zhang教授团队联合南昌大学的 Xu Zhang教授在本刊发表了题为“The genomic and epigenomic landscape of iridocorneal endothelial syndrome”的研究论文。该研究首次对ICE综合征进行了全面的基因组和表观基因组特征分析,揭示了其潜在的病因学基础。
01 ICE的突变特征
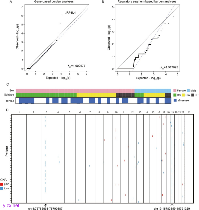
研究团队招募了99名ICE 综合征患者,对其中51名患者进行了全基因组测序,对48 名患者进行了全基因组DNA甲基化分析。通过对ICE患者队列与对照组的突变负荷测试,研究发现 RP1L1基因与ICE综合征存在显著关联(图1A)。
研究团队进一步调查了 ICE 综合征中的拷贝数变异(CNV),并识别出41个具有显著 CNV 的区域,其中包括 chr19:15783859-15791329(hg19)、chr3:75786061-75790887(hg19)和 chr19:55276166-55295820(hg19)3个区域,分别在39名、19名和5名患者中显示出拷贝数缺失(图1C)。此外,研究表明 CYP4F12、ZNF717 和 KIR2DL1 基因的拷贝数缺失可能引发角膜内皮细胞功能障碍以及病毒诱导的角膜内皮细胞病理转化。

图1虹膜角膜内皮综合征的突变特征
02 DNA 甲基化特征
研究团队还识别出2 717个差异甲基化区域(DMRs),其中91.9% 的DMRs在ICE综合征中表现为低甲基化。在这些区域中,有45个复发性低甲基化区域(HMRs)在超过 10% 的ICE患者中表现出与正常对照组的差异甲基化。有趣的是,研究团队发现chr2:95692705-95692728(hg19)是ICE患者中最常识别的HMR,它位于MAL基因的启动子区域。这表明MAL基因启动子的低甲基化和表达上调可能促进了ICE综合征中角膜内皮细胞的上皮样增生(图2)。

图2 虹膜角膜内皮综合征的表观基因组改变
总之,该研究首次全面揭示了ICE综合征的基因组和表观基因组特征,发现RP1L1基因的突变负担、多个拷贝数变异区域以及广泛的低甲基化现象可能与ICE综合征的发病机制相关。这些发现为开发基于病因的治疗方法提供了新的思路。未来需要更大的样本量和进一步的功能验证实验来深入探索 ICE 综合征的病因学机制。
免费全文下载链接:
https://www.sciencedirect.com/science/article/pii/S2352304224002459
引用这篇文章:
Liu Y, Li G, Jiang J, et al. The genomic and epigenomic landscape of iridocorneal endothelial syndrome. Genes Dis. 2025;12(3):101448.

