Nat Aging | KLRG1+ Treg细胞:衰老免疫系统中的促炎性调节者
时间:2025-05-10 12:12:56 热度:37.1℃ 作者:网络
随着年龄的增长,人体免疫系统逐渐衰退,这种现象被称为免疫衰老(immunosenescence)。免疫衰老会导致老年人更容易感染疾病、患癌症以及自身免疫性疾病的风险增加。近年来,单细胞RNA测序技术的发展使得科学家能够更深入地研究与年龄相关的CD4+ T细胞亚群的变化。这些变化被认为与慢性炎症(inflammaging)和组织衰老密切相关。
调节性T细胞(Treg)在维持免疫平衡和防止过度炎症反应方面起着关键作用。然而,目前关于Treg细胞在衰老过程中的功能变化仍然存在争议。一些研究表明,老年Treg细胞的抑制功能可能受损,而另一些研究则认为它们的功能可能增强。此外,Treg细胞的线粒体功能对其抑制功能至关重要,而线粒体功能在衰老过程中可能会发生显著变化。
近日,国际权威期刊Nature Aging上在线发表了题为“KLRG1 identifies regulatory T cells with mitochondrial alterations that accumulate with aging”的最新研究成果,该研究通过单细胞RNA测序和流式细胞术,发现了一种表达KLRG1的Treg细胞亚群(称为kTreg细胞),其特征为线粒体功能障碍和细胞周期停滞,并随着衰老在人和小鼠中逐渐积累。这些kTreg细胞表现出促炎性表型,分泌多种炎症因子,并且在体内的抑制功能受损。研究还发现,kTreg细胞的分化依赖于IL-33和ST2信号通路。这项研究不仅增进了我们对免疫衰老过程中Treg细胞变化的理解,还为开发新的免疫干预策略提供了理论基础。

研究团队利用流式细胞术对小鼠和人类的CD4+ T细胞进行了详细的分析,发现随着年龄的增长,表达KLRG1的Treg细胞比例显著增加。这些kTreg细胞表现出线粒体质量和膜电位的下降,提示线粒体功能障碍。通过电子显微镜观察,研究团队进一步确认了这些细胞中线粒体形态的改变。
通过单细胞RNA测序,研究团队揭示了kTreg细胞的转录组特征,发现这些细胞高表达与细胞周期停滞和DNA损伤相关的基因,同时表现出较低的线粒体功能相关基因表达。此外,kTreg细胞还表现出较高的炎症相关基因表达,表明它们具有促炎性表型。
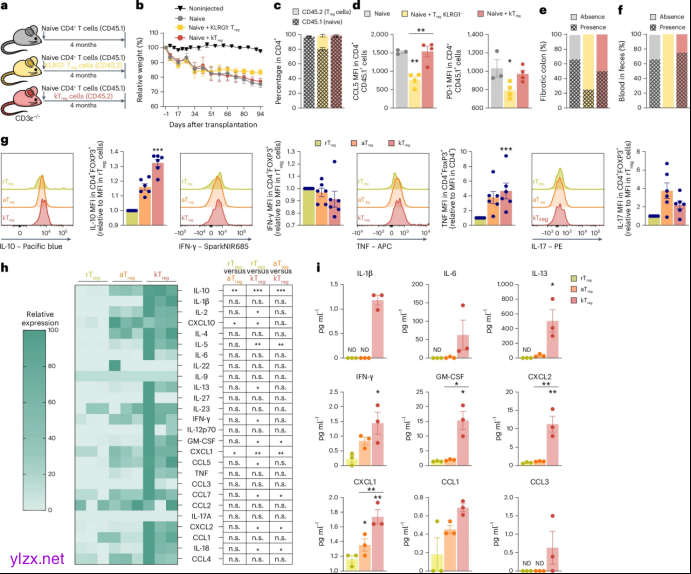
在功能实验中,研究团队发现kTreg细胞在体外仍具有一定的抑制功能,但在体内实验中,这些细胞的抑制功能明显受损。将kTreg细胞与 naive T细胞共移植到T细胞缺陷小鼠中,发现kTreg细胞无法有效抑制naive T细胞的活化和增殖,导致小鼠出现体重下降和肠道炎症等病理表现。
综上所述,本研究首次系统地描述了表达KLRG1的Treg细胞亚群(kTreg细胞)的特征,并揭示了其在衰老过程中的积累及其潜在的促炎性机制。这些发现表明,kTreg细胞可能是免疫衰老和慢性炎症的重要驱动因素。研究还指出,靶向kTreg细胞的线粒体功能或IL-33/ST2信号通路可能为延缓免疫衰老和治疗年龄相关疾病提供新的策略。

图 KLRG1 T+reg细胞的抑制和促炎功能分析
原始出处:
KLRG1 identifies regulatory T cells with mitochondrial alterations that accumulate with aging. Nat Aging. 2025 Apr 30. doi: 10.1038/s43587-025-00855-9. Epub ahead of print. PMID: 40307497.

