Science子刊:华中科技大学方勇/高庆蕾合作表明PARP抑制剂治疗期间减轻T细胞DNA损伤增强抗肿瘤疗效
时间:2025-05-10 12:10:34 热度:37.1℃ 作者:网络
Poly(ADP-核糖)聚合酶抑制剂(PARPis)是一类靶向DNA损伤修复的药物,已成为上皮性卵巢癌(EOC)和其他多种实体肿瘤的标准疗法。除了靶向DNA损伤修复,PARPis还积极调节抗肿瘤免疫反应,其功效部分依赖于T细胞活性。
2025年5月7日,华中科技大学方勇、高庆蕾共同通讯在Science Translational Medicine在线发表题为“Mitigating T cell DNA damage during PARP inhibitor treatment enhances antitumor efficacy”的研究论文,该研究表明PARP抑制剂治疗期间减轻T细胞DNA损伤增强抗肿瘤疗效。

同源重组缺陷(HRD)是癌症的一个标志,PARPis利用这一遗传特性诱导癌细胞中的DNA双链断裂。现在,七种口服PARPis已获得全球批准,用于治疗卵巢癌、乳腺癌、前列腺癌和胰腺癌,其他药物正在开发中。PARPis已经彻底改变了上皮性卵巢癌(EOC)的治疗方法,EOC是最致命的妇科恶性肿瘤。患有EOC的患者通常在晚期被诊断,并且呈现腹膜腔中的广泛疾病;即使在减瘤手术和术后化疗后,严重的肿瘤负担也会导致广泛的微小残留疾病。由于EOC精确治疗的发展落后于其他癌症,PARPis是一个显著的例外,它提供了可管理的耐受性、持续的肿瘤抑制、延长的无进展生存期(PFS ),并作为一线和复发的维持治疗提高了总生存期。然而,PARPis经常导致不完全肿瘤消除,最终导致治疗失败。也有报道表明应用PARPis可能导致骨髓细胞紊乱。
PARPis还被证明可以增强T细胞介导的抗肿瘤免疫反应,这可能为持续消除残留癌细胞创造机会。先前的研究表明,PARPis增加肿瘤胰岛中的淋巴细胞浸润,逆转EOC中的免疫抑制肿瘤微环境(TME ),与延长的生存期相关。PARPis在BRCA缺陷型和BRCA野生型肿瘤细胞中均导致大量DNA损伤和胞质双链DNA (dsDNA)积聚,从而激活干扰素基因的环GMP-AMP合酶-刺激剂(cGAS-STING)信号通路并启动I型干扰素反应,从而增强T细胞浸润和激活。此外,PARPis引起的DNA损伤会导致新抗原的产生,从而促进T细胞的识别、活化和细胞毒性。PARPis还可抵消免疫抑制细胞,包括髓源性抑制细胞和TME内的调节性T细胞。尽管如此,PARPis对T细胞的直接作用仍然知之甚少。

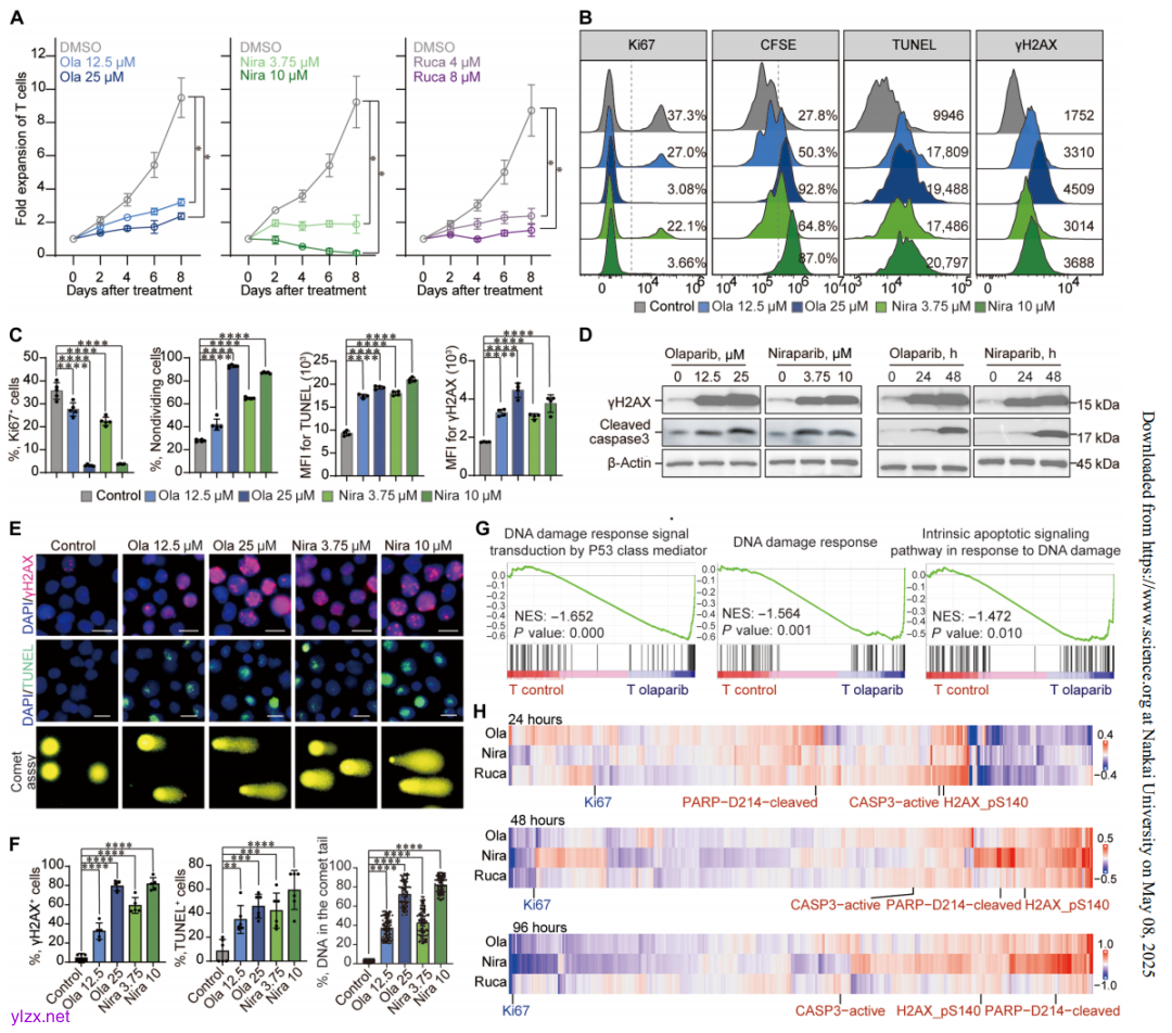
PARPis诱导T细胞生长抑制、生存能力丧失和DNA损伤
(图源自Science Translational Medicine)
PARPis和免疫疗法(包括免疫检查点抑制剂(ICIs)和嵌合抗原受体T (CAR-T)细胞疗法)的联合疗法之前已经基于PARPis可以增强抗肿瘤免疫的观察进行了探索。ICIs阻断免疫抑制分子如程序性细胞死亡1 (PD-1)或程序性细胞死亡配体1与T细胞之间的相互作用,以减少T细胞衰竭。然而,ICIs在大多数EOC患者中没有获得持久的临床反应,尤其是那些肿瘤浸润淋巴细胞不足的患者。虽然PARPis理论上可以通过募集T细胞来增强ICI反应,但是PARPis和ICIs的组合却不能在大多数临床试验中提高抗肿瘤疗效,其根本原因仍不清楚。将PARPis与CAR T细胞治疗结合有可能解决免疫抑制性TME和CAR-T细胞向肿瘤中浸润不足的问题,有可能导致积极监测和持续根除微小残留病。然而,实现这种治疗潜力依赖于PARPi治疗过程中有效的CAR-T细胞扩增和持续,这仍然缺乏探索。
该研究发现患者T细胞在PARPi治疗过程中受到DNA损伤,这降低了治疗效果。利用新辅助尼拉帕利单药治疗EOC患者的临床试验中成对的治疗前和治疗后肿瘤样本,发现PARPi导致T细胞DNA损伤、增殖减缓和凋亡增加,体外和小鼠模型中验证了这一点。在原代人类T细胞中敲除筛选确定PARP1是PARPi诱导的T细胞死亡的主要介质。在转基因小鼠中,PARP1的T细胞特异性缺失或结合位点突变导致PARPi治疗期间T细胞DNA损伤减少,导致PARPi单独或与免疫检查点抑制联合使用时疗效提高。然后,使用胞嘧啶碱基编辑改造PARPi耐受CAR-T细胞,这减少了PARPi诱导的PARP1捕获,并导致PARPi诱导的DNA损伤减少,导致与亲代CAR-T细胞相比,在异种移植模型中具有更好的抗肿瘤功效。这项研究强调了PARPi诱导的DNA损伤与T细胞的相关性,并提出了提高PARPi作为单一疗法或与免疫疗法联合使用的有效性的机会。
参考信息:
https://www.science.org/doi/10.1126/scitranslmed.adr5861

