ATVB 海南医科大学郭峻莉/南京师范大学杨玉玉团队发现Suv39h1下调HIC1转录调节VSMCs表型转化介导血管狭窄
时间:2025-05-06 23:16:04 热度:37.1℃ 作者:网络
血管平滑肌细胞(VSMCs)的可塑性使得它们能够在各种生理和病理刺激下改变表型。VSMCs表型的改变是包括动脉粥样硬化在内的血管疾病的关键步骤。
2025年5月1日,海南医科大学郭峻莉教授团队与南京师范大学杨玉玉副教授团队合作在Arterioscler Thromb Vasc Biol上发表了题为“Suv39h1 Regulates Phenotypic Modulation of Smooth Muscle Cells and Contributes to Vascular Injury by Repressing HIC1 Transcription”的研究论文。研究发现组蛋白赖氨酸甲基转移酶Suv39h1 (suppressor of variegation 3-9 homolog 1)通过抑制HIC1表达,促进平滑肌细胞向合成型表型转化并介导血管狭窄。

首先,研究者发现C57BL/6小鼠接受颈动脉结扎手术后,损伤侧动脉中Suv39h1表达水平显著上调,在Apoe-/-小鼠喂食西方饮食12周后其主动脉中Suv39h1的表达水平也显著升高,而都伴随收缩标记物SM22水平降低,但未观察到Suv39h2表达的显著变化。这些结果说明,Suv39h1而不是Suv39h2与VSMC收缩特性的降低存在正相关关系。使用siRNA转染人原代主动脉平滑肌细胞并用PDGF-BB处理,发现Suv39h1的沉默部分逆转了PDGF-BB诱导的收缩基因下调,并且显著抑制了VSMCs的细胞增殖和迁移能力,说明Suv39h1促进VSMC向合成型转化。

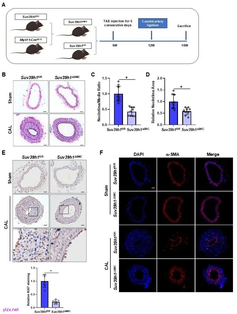
接着,研究者构建了平滑肌细胞Suv39h1特异性敲除(Suv39h1SMC)小鼠,发现颈动脉结扎或股动脉穿刺手术之后,相比对照组,Suv39h1SMC小鼠中Suv39h1的缺失减少了损伤动脉中新生内膜形成,降低了内膜/中膜比率和相对新生内膜面积,VSMCs表现为增殖能力降低、收缩标记蛋白增加。

使用Suv39h1小分子抑制剂F5446 (H3K9甲基化酶特异性抑制剂)与PDGF-BB共同处理VSMCs后,F5446显著减轻了PDGF-BB对收缩基因表达的抑制作用,并减弱了细胞增殖和迁移能力。C57BL/6小鼠接受颈动脉结扎手术后,与对照组相比,给予F5446显著减轻了小鼠损伤动脉中的内膜增生,且抑制了VSMCs增殖,并保护收缩基因表达。

利用RNA-seq实验发现肿瘤高甲基化因子1 (hypermethylated in cancer 1, HIC1)为Suv39h1的潜在靶基因,HIC1表达在血管损伤和Suv39h1缺失条件下上调。VSMCs中Suv39h1基因敲除或被F5446抑制后,HIC1表达恢复正常。siRNA沉默HIC1和Suv39h1或沉默HIC1同时给予F5446,可逆转Suv39h1缺失的效应。

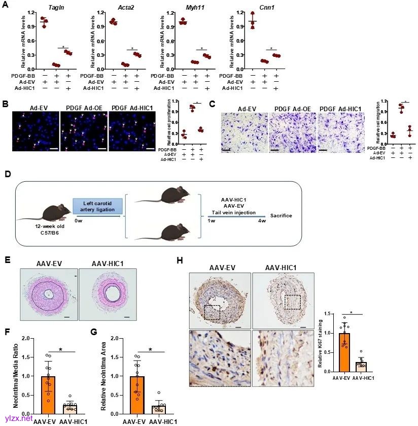
HIC1过表达减轻了PDGF-BB对VSMCs收缩基因表达的抑制,并抑制细胞增殖和迁移,从而维持平滑肌收缩表型。通过尾静脉注射AAV-HIC1病毒,发现过表达HIC1在体内显著抑制了新生内膜的形成。

RNA-seq和CUT&Tag实验发现,Jag1是潜在的HIC1靶基因,ChIP分析结果证实了HIC1与VSMCs中Jag1基因启动子区域直接结合。HIC1的过表达部分逆转了PDGF-BB对收缩基因表达的抑制作用,而Jag1基因的沉默则抵消了这一效应,同时也逆转了HIC1对细胞增殖和迁移的抑制效果。这说明HIC1抑制VSMC迁移和增殖依赖于激活Jag1转录,而Jag1作为Notch配体抑制VSMCs的迁移和增殖。

总之,研究者新发现了平滑肌细胞中Suv39h1在血管损伤时表达上调,并抑制HIC1-Jag1信号通路,从而促进VSMCs的迁移和增殖,进而导致血管狭窄。本文新发现Suv39h1是血管损伤的新调节因子,Suv39h1可作为干预再狭窄的新靶点。

南京师范大学杨玉玉副教授、中国药科大学张秋梅博士、海南医科大学刘帅博士为共同第一作者,海南医科大学郭峻莉教授、张园园教授、南京师范大学杨玉玉副教授为共同通讯作者。研究得到了国家自然科学基金、江苏省优势学科、海南省重点研发基金和海南省自然科学基金的资助。
杨玉玉为南京师范大学“中青年领军”青年拔尖人才、副教授/研究生导师。研究方向为血管损伤表观遗传调控机制,研究成果获得江苏省科学技术二等奖1项和海南省自然科学一等奖1项。主持了国自然面上项目2项、青年基金1项、省级项目2项。以第一作者或通讯作者在Nucleic Acids Res、Arterioscler Thromb Vasc Biol、Cardiovasc Res、Hypertension、Redox Biol等发表论文。担任Vascular Pharmacology杂志编委,中国病理生理学受体委员会青年委员,江苏省病理生理学会青年主任委员等。欢迎对血管疾病感兴趣的青年学生报考。
原文链接:
https://pubmed.ncbi.nlm.nih.gov/40308197/

