【Blood Adv】BCMA CAR-T治疗MM的桥接治疗强度影响造血恢复
时间:2025-05-06 12:13:36 热度:37.1℃ 作者:网络
CAR-T的桥接
CAR-T细胞疗法是治疗复发难治性多发性骨髓瘤(RRMM)的重大进展,但由于从白细胞分离到CAR-T细胞输注的时间较长,通常需要桥接治疗来控制疾病,可为传统化疗或靶向和免疫治疗。然而,桥接治疗对CAR-T治疗后临床过程和结果的影响尚不清楚,选择合适的桥接治疗方案具有挑战性。此外,桥接治疗是CAR-T后血细胞减少的危险因素之一,长期和显著的血细胞减少可使患者容易感染,是非复发死亡的主要原因。桥接治疗对CAR-T后造血重建的影响仍存在争议。
总体而言,目前尚不清楚桥接治疗在多大程度上影响RRMM患者接受CAR-T细胞治疗后的血细胞减少症。为了阐明不同强度的细胞毒性桥接治疗对CAR-T治疗后造血恢复以及血细胞减少症相关并发症的影响,学者开展了一项纳入158例接受BCMA CAR-T细胞输注的RRMM患者的多中心国际回顾性研究。近日发表于《Blood Advances》。

本文要点
1、桥接治疗的强度与CAR-T治疗后的不同造血重建模式相关。
2、高强度细胞毒性桥接治疗容易导致重度晚期血细胞减少症、增加感染风险以及对支持治疗的需求。
研究结果
患者和疾病特征:研究回顾性纳入158例RRMM患者,接受了idecabtagene vicleucel(ide-cel)或ciltacabtagene autoleucel(cilta-cel)治疗。中位年龄64岁,55%为女性。患者接受的中位治疗线数为5线,大多数患者对三类药物(免疫调节剂、蛋白酶体抑制剂和抗CD38单克隆抗体)耐药。
桥接治疗组:根据是否使用传统细胞毒性(CTX)化疗,将桥接治疗分为三类:非CTX、中等CTX(1-2种CTX药物)和高强度CTX(≥3种CTX药物或大剂量化疗加干细胞移植)。52%的患者接受非CTX桥接治疗,35%接受中等CTX,13%接受高强度CTX;三组的单采或清淋前治疗反应无显著差异。与非CTX组相比,高强度CTX组在清淋前的乳酸脱氢酶(LDH)水平和铁蛋白水平较高,且血小板和血红蛋白水平较低。

CRS和ICANS:85%的患者出现CRS,其中2%为3级,中等CTX组的患者发生≥2级CRS事件的比例显著增加(51% vs 26%);10%的患者出现ICANS,其中2.5%为≥3级,且ICANS病例在各组之间分布均匀。
CAR-T细胞治疗的疗效:78%的患者达到部分缓解或更好,35%达到完全缓解或更好。中位无进展生存期(PFS)为10.6个月,中位总生存期(OS)尚未达到。高强度CTX组的PFS显著低于非CTX组(HR 2.49; 95% CI 1.27-4.87; p=0.008),OS也有变差的趋势(HR 2.04; 95% CI 0.77-5.40; p=0.15)(上图D)。
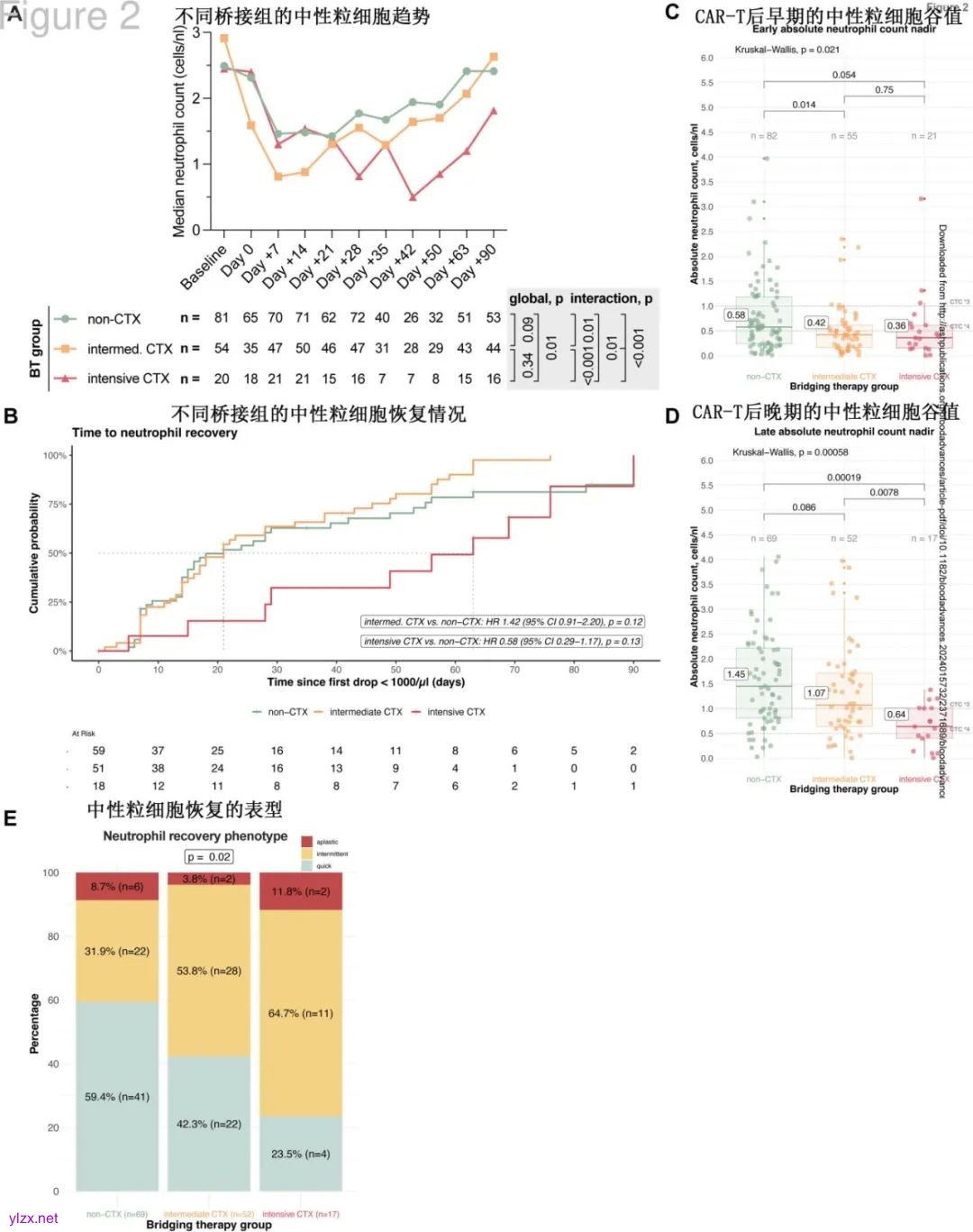
中性粒细胞恢复:高强度CTX桥接治疗的中性粒细胞恢复时间延长,且在治疗后期出现第二次下降。单变量分析显示,CTX桥接治疗与重度早期中性粒细胞减少症显著相关(比值比[OR]为3.52,p=0.005),而高强度CTX桥接治疗与重度晚期中性粒细胞减少症显著相关(OR为2.89,p=0.05)。三组在中性粒细胞恢复表型的分布上也存差异(p=0.02:随着细胞毒性药物的使用增加,间歇性恢复的比例也相应增加,而在高强度CTX组中,发育不全(aplastic)表型的比例最高。

感染风险:高强度CTX桥接治疗与治疗后期严重感染风险增加相关,非CTX、中等CTX和高强度CTX组的重度感染率分别为20%、20%和38%。此外,与非CTX组(0.37)和中等CTX组(0.31)相比,高强度CTX组在第90天之前的重度感染密度更高(0.55)。

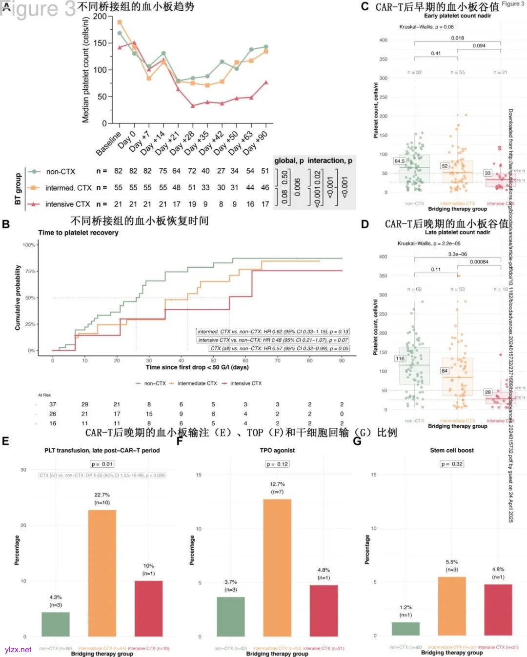
血小板恢复:血小板计数呈二次、延迟性下降,且高强度CTX组更严重。非CTX、中等CTX和高强度CTX组血小板恢复时间分别为26、42和55天。高强度CTX组的血小板谷值也更低,重度血小板减少的风险更高。CAR-T后晚期,与非CTX组相比,CTX组输血小板及接受TPO和干细胞回输的比例也更高。

贫血情况:血红蛋白同样呈二次下降,高强度CTX桥接治疗与治疗后期血红蛋白谷值降低和严重贫血相关,且红细胞输血需求更高。

多因素分析
高强度CTX桥接治疗是重度早期和晚期血小板减少症、重度晚期贫血以及中性粒细胞恢复时间延长的独立风险因素。对于重度晚期中性粒细胞减少症和血小板恢复时间,也观察到接近显著的相关性。除桥接治疗强度外,≥2级CRS、预先存在的≥3级血细胞减少症以及清淋前疾病进展也是CAR-T治疗后血细胞减少症的相关危险标志物。
总结
使用细胞毒性药物的数量与CAR-T治疗后造血恢复受损相关,这种影响在所有造血细胞谱系中均有体现,尤其是在CAR-T治疗后期更为明显。
高强度CTX桥接治疗与中性粒细胞和血小板恢复时间延长、造血恢复模式独特(例如,以第二次下降为特征的间歇性表型)、严重感染的易感性增加以及重度晚期细胞减少症的风险显著增加相关。
该研究强调了桥接治疗强度对BCMA CAR-T治疗后造血恢复轨迹的显著影响,以及在BCMA CAR-T治疗前考虑桥接治疗强度的重要性。靶向治疗和新型免疫疗法可以为桥接治疗提供替代方案,高危患者可能特别受益于增强的监测、预防和支持治疗。
参考文献
Blood Adv. 2025 Apr 23:bloodadvances.2024015732. doi: 10.1182/bloodadvances.2024015732.

