山东大学,最新Nature Cancer,CAR巨噬细胞重塑肿瘤微环境!
时间:2025-05-06 12:12:23 热度:37.1℃ 作者:网络
肾细胞癌(Renal Cell Carcinoma, RCC)是一种免疫原性较强的肿瘤,其特点是免疫抑制细胞广泛浸润和免疫抑制性肿瘤微环境(TME)。尽管手术切除是常见的治疗方法,但术后肿瘤复发和转移的风险较高,且对传统化疗和放疗的响应有限。近年来,免疫治疗成为RCC治疗的新方向,但现有的免疫治疗策略在实体瘤中的效果仍不理想。巨噬细胞在肿瘤微环境中扮演着重要角色,其表型可从促肿瘤的M2型转变为抗肿瘤的M1型。然而,CAR-Ms在免疫抑制的肿瘤微环境中容易重新分化为M2样表型,限制了其抗肿瘤效果。因此,如何通过工程化手段增强CAR-Ms的抗肿瘤活性并维持其M1表型成为研究的关键。
山东大学姜新义、史本康、荆卫强等人开发了一种新型的嵌合IL-2信号受体(CSR),它能够增强CAR巨噬细胞(CAR-Ms)在肾细胞癌中的抗肿瘤活性。这项研究通过创新的CSR设计和circRNA技术,结合水凝胶的局部给药系统,为实体瘤的免疫治疗提供了一种新的思路。通过在动物模型中验证其抗肿瘤效果和安全性,为未来临床试验的开展奠定了基础。相关内容以“An in situ engineered chimeric IL-2 receptor potentiates the tumoricidal activity of proinflammatory CAR macrophages in renal cell carcinoma”为题,在《Nature Cancer》发表研究论文。

【研究方法】
CSR的设计:研究人员设计了一种嵌合IL-2信号受体(CSR),通过将IL-2受体与TLR4受体融合,使CAR-Ms能够通过外源IL-2激活TLR4信号通路,从而诱导M1表型的极化。
circRNA的构建:利用circRNA的稳定性和翻译潜力,研究人员构建了编码CSR和抗CA9 CAR的circRNA。
LNP递送系统:开发了一种基于脂质纳米颗粒(LNPs)的递送系统,用于将circRNA高效导入巨噬细胞。
水凝胶介导的联合治疗:通过水凝胶将LNPs和IL-2联合应用于肾癌动物模型,以重塑免疫抑制的肿瘤微环境。
【主要内容】

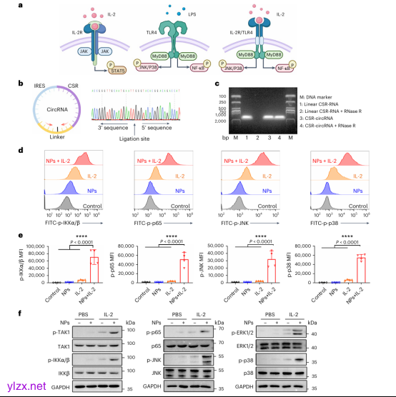
图1 CSR的设计与功能验证
图中展示了嵌合IL-2R–TLR4信号受体(CSR)的设计和功能验证。研究人员通过将IL-2受体的胞外段与TLR4受体的胞内段融合,构建了CSR,并利用circRNA技术将其导入巨噬细胞。实验结果表明,CSR能够被外源IL-2激活,进而激活下游的NF-κB、JNK和p38信号通路,诱导巨噬细胞向抗肿瘤的M1表型极化,为后续的巨噬细胞重编程和功能重塑奠定了基础。

图2 LNP水凝胶递送系统的构建与表征
研究人员合成了一种新型的离子化脂质NMS-C9H19,并通过微流体技术制备了LNPs,优化了其配方以提高转染效率。此外,他们还开发了一种基于氧化透明质酸和改性明胶的水凝胶,用于包裹LNPs和IL-2,实现药物的缓释和局部递送。实验结果表明,这种水凝胶具有良好的机械稳定性和注射性,能够在体外持续释放药物。

图3 CAR和CSR在巨噬细胞中的表达及功能
图中展示了CAR和CSR在巨噬细胞中的表达情况以及其对巨噬细胞功能的影响。通过流式细胞术和共聚焦显微镜观察到,利用LNP递送的circRNA能够在巨噬细胞中有效表达CAR和CSR。此外,经过CAR和CSR编辑的巨噬细胞在IL-2刺激下表现出增强的M1型巨噬细胞标志物(如CD80)表达,同时降低了M2型标志物(如CD206)的表达。这些巨噬细胞还显示出更强的抗原特异性吞噬能力,能够有效吞噬表达CA9的肿瘤细胞。

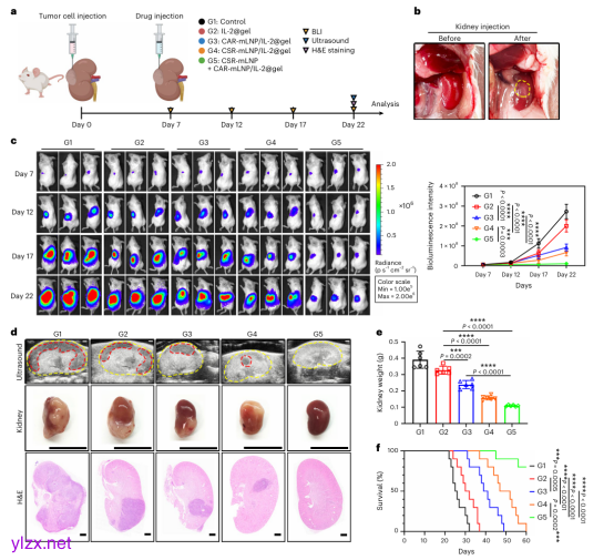
图4 体内抗肿瘤效果评估
通过肾癌小鼠模型评估了CSR-mLNP+CAR-mLNP/IL-2@凝胶治疗的体内抗肿瘤效果。实验结果显示,接受联合治疗的小鼠肿瘤生长显著受到抑制,肾脏重量减轻,且生存期显著延长。生物发光成像(BLI)和超声成像结果也表明,联合治疗组的小鼠肿瘤负荷最低,说明该治疗策略在体内具有显著的抗肿瘤活性。

图5 肿瘤微环境中巨噬细胞的极化和吞噬活性
进一步分析了CSR-mLNP+CAR-mLNP/IL-2@凝胶治疗对肿瘤微环境中巨噬细胞极化和吞噬活性的影响。流式细胞术结果显示,联合治疗显著增加了肿瘤组织中M1型巨噬细胞的比例,同时降低了M2型巨噬细胞的比例。此外,经过治疗的巨噬细胞能够更有效地吞噬肿瘤细胞,导致肿瘤组织中hCA9+肿瘤细胞的比例显著降低,表明该治疗策略能够有效重塑肿瘤微环境中的巨噬细胞表型,增强其抗肿瘤功能。

图6 术后局部注射治疗的抗肿瘤效果
图中展示了在肾癌部分切除术后,局部注射CSR-mLNP+CAR-mLNP/IL-2@凝胶的抗肿瘤效果。实验结果表明,术后局部注射联合治疗能够显著抑制肿瘤复发,减少肺部转移,并延长小鼠的生存期。组织学分析显示,联合治疗组的手术部位几乎没有肿瘤细胞,而是被成纤维细胞替代,说明该治疗策略在术后局部治疗中具有显著的抗肿瘤效果。

图7 人源化PDX模型中的治疗效果
通过人源化PDX肾癌模型进一步验证了CSR-mLNP+CAR-mLNP/IL-2@凝胶治疗的临床相关性。在该模型中,治疗显著抑制了肿瘤生长,且CAR巨噬细胞主要定位于肿瘤部位,显示出良好的靶向性和较低的非靶向分布。此外,治疗组小鼠的肾脏重量较轻,表明肿瘤负荷较低,进一步证实了该治疗策略在人源化模型中的有效性
【全文总结】
本研究开发了一种新型的嵌合IL-2 信号受体(CSR),通过将 IL-2 受体与 TLR4 受体融合,利用外源 IL-2 激活巨噬细胞的 TLR4 信号通路,诱导其向抗肿瘤的 M1 表型极化。研究人员设计了编码 CSR 和抗 CA9 CAR 的 circRNA,并通过脂质纳米颗粒(LNPs)将其高效导入巨噬细胞。此外,他们还开发了一种水凝胶系统,用于局部递送 LNPs 和 IL-2,以重塑肿瘤微环境。在体外实验中,CSR 和 CAR 的共表达显著增强了巨噬细胞的吞噬活性和促炎细胞因子分泌。在体内实验中,通过水凝胶局部注射 CSR-mLNPs、CAR-mLNPs 和 IL-2 的联合治疗显著抑制了肾癌小鼠模型的肿瘤生长,减少了肺部转移,并延长了小鼠的生存期。此外,治疗后的巨噬细胞在肿瘤组织中维持 M1 表型,且 CAR 巨噬细胞主要定位于肿瘤部位,显示出良好的靶向性。该研究为肾癌的免疫治疗提供了一种新的策略,并展示了其在其他实体瘤治疗中的潜在应用价值。
原文链接:
https://www.nature.com/articles/s43018-025-00950-1

