为什么吃饱了还馋甜食?Science:原来大脑里藏着 “甜蜜开关”,关键在于这一神经机制
时间:2025-05-04 12:08:41 热度:37.1℃ 作者:网络
我们常常会有这样的经历:即便已经吃饱喝足,对甜食的渴望却依然难以抑制,仿佛身体里有一个专门的“甜品胃”,无论正餐吃了多少,它总是对甜食“情有独钟”。但你知道这是为什么吗?近期,一项发表于Science的研究“Thalamic opioids from POMC satiety neurons switch on sugar appetite”为我们揭开了这一谜团。
研究发现,这种“饱腹后的甜食渴望”可能与大脑中的一条特定神经回路有关。当大脑中的POMC饱腹神经元被激活时,它们会释放出一种名为“阿片类物质”的化合物,这些物质会作用于丘脑,从而在我们已经感到饱足的情况下,重新唤起对甜食的强烈渴望。这一发现不仅解释了为什么我们在吃饱之后仍然会对甜食“欲罢不能”,还为理解大脑如何调节食欲提供了新的视角。接下来,让我们共同探讨这项研究的设计思路。

研究思路
提出研究假设:饱腹感是维持体重稳定的重要生理过程,通常在进食后触发。尽管饱腹感会抑制总体进食行为,但人们在感到饱足时,仍然会对高糖食物产生强烈的渴望。尽管奖励驱动的食物摄入行为已被广泛研究,但饱腹状态下对糖的特异性渴望背后的神经生物学机制仍不清楚。既往研究发现,下丘脑的POMC神经元通过释放α-黑素细胞刺激素(α-MSH)调节饱腹感,但POMC神经元同时也能产生β-内啡肽,这种物质会激活阿片受体并刺激食欲。因此,研究者提出研究假设:POMC神经元可能通过某种下游脑区的阿片信号通路激活对糖的渴望。
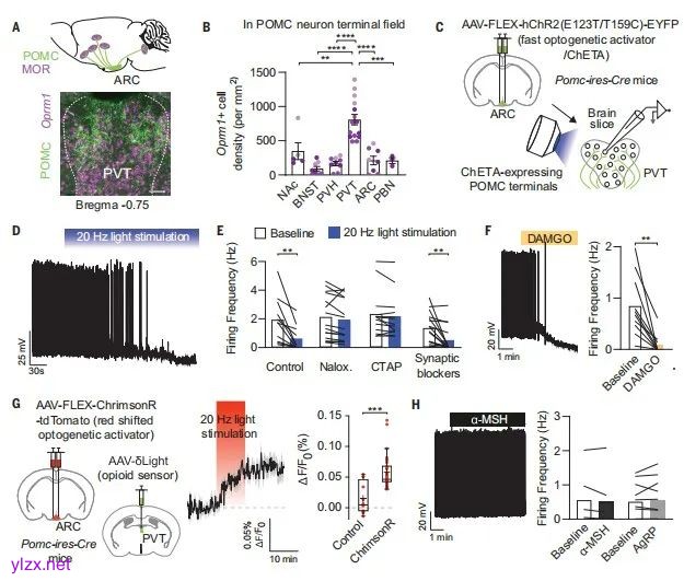
神经元投射分析:通过荧光原位杂交(FISH)和免疫组化(IHC)技术,检测POMC神经元投射区域的μ-阿片受体(MOR)表达情况。PVT区域的MOR表达最为密集(见图1)。
光遗传学结合电生理:在POMC神经元中表达快速光敏感蛋白ChETA,通过高频光刺激激活POMC神经元末端,记录PVT神经元的电生理反应,发现POMC神经元通过释放β-内啡肽激活PVT区域的MOR,抑制PVT神经元的活动(见图1)。

图1 POMC神经元通过阿片信号通路使PVT神经元沉默
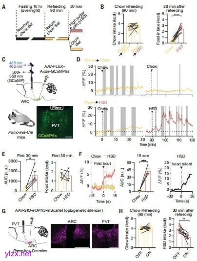
行为学实验:设计“再喂养-甜品范式”,通过光纤光度法记录POMC神经元末端的活动,发现在饱腹状态下,高糖饮食(HSD)摄入期间POMC→PVT回路被强烈激活,而普通食物则无此效果(见图2)。

图2 POMC神经元的活动在重新进食后推动了对糖的消耗
条件性味觉偏好实验:结合光遗传学技术,通过光刺激激活POMC→PVT回路,观察小鼠对特定口味的偏好形成,发现激活该回路可诱导小鼠对高糖食物的偏好,且这种偏好依赖于阿片信号通路。(见图3)。

图3 POMC→PVT神经环路促进了对糖偏好的形成
人类脑成像研究:通过功能性磁共振成像(fMRI)观察健康人摄入高糖溶液后PVT区域的活动变化,发现高糖溶液摄入会抑制人的PVT的活动,与小鼠实验结果一致(见图4)。

图4 小鼠和人类PVT中的糖诱发反应
总结
本研究揭示了POMC神经元通过抑制PVT神经元的活动,激活对糖的渴望的神经机制。这一发现不仅解释了为什么我们在饱腹后仍渴望甜食,还为开发针对肥胖的新型治疗方法提供了新的靶点。未来的研究可以进一步探索这一神经回路在其他饮食行为中的作用,以及如何通过调节该回路来控制糖的过度摄入。
该研究结合了多种技术手段,包括光遗传学、膜片钳记录、纤维光度法、行为学实验和人类功能性磁共振成像(fMRI)。这种跨学科的方法为揭示复杂的神经机制提供了强大的工具。鼓励科研人员在研究中采用多学科交叉的方法,结合分子生物学、神经科学、行为学和影像学等技术,以更全面地理解复杂的生理和病理过程。

