逆龄突破!Nature子刊揭示中药灵芝延缓衰老的奥秘
时间:2025-05-03 12:11:35 热度:37.1℃ 作者:网络
在当今社会,随着全球人口老龄化的加剧,如何延缓衰老、提高老年人的生活质量已成为医学界和科研领域的重要课题。
灵芝是一种珍贵的药用真菌,外形似伞,颜色绚丽。其含有灵芝多糖、三萜类等成分,能增强免疫力、抗炎、抗氧化、抗衰老,还对心血管、神经系统有积极作用,是传统的名贵中药材。
近期,《自然·通讯》杂志上发表了一篇题为“High-content screening identifies ganoderic acid A as a senotherapeutic to prevent cellular senescence and extend healthspan in preclinical models”的研究论文,揭示了源自天然灵芝的化合物——灵芝酸A(Ganoderic Acid A, GAA)在抗衰老方面的巨大潜力。这一发现为延缓衰老、预防衰老相关疾病提供了新的思路和方法,值得医学界的广泛关注。

图1 论文首页
1.灵芝酸A的发现与筛选过程
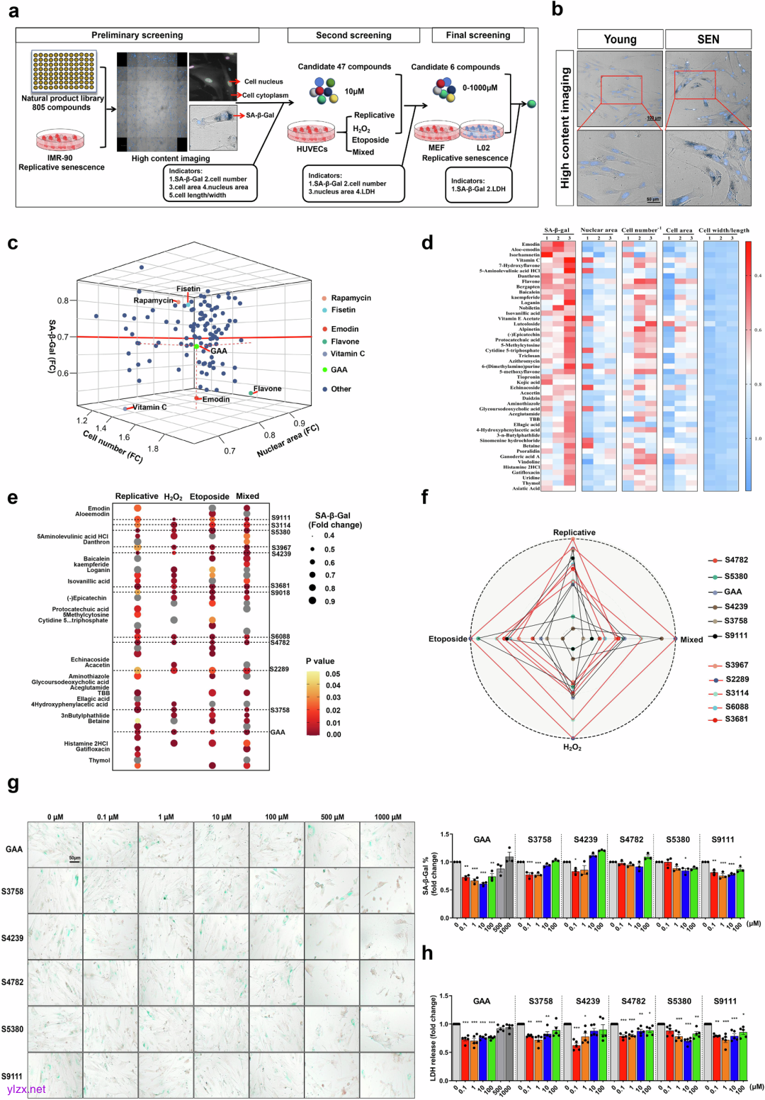
在这项开创性的研究中,研究人员利用高内涵筛选模型,从805种天然产物中筛选出具有抗衰老特性的化合物。经过三轮严格的筛选,灵芝酸A(GAA)脱颖而出,成为一种优秀的天然抗衰老药物。GAA是一种从灵芝(Ganoderma lucidum)中提取的三萜类化合物,它能够广泛预防多种细胞类型的衰老,并在秀丽隐杆线虫(C. elegans)和多种小鼠模型中延长健康寿命。更为重要的是,GAA表现出低毒性,并且不会激活年轻细胞和癌细胞的异常增殖。
研究人员首先构建了自然衰老的IMR-90细胞模型,并对805种天然产物进行初步筛选。通过分析细胞的衰老表型,排除了具有细胞毒性、增加衰老细胞数量或未能显著减少衰老细胞的化合物。在第二轮筛选中,研究人员建立了由复制、氧化应激(H₂O₂)、基因毒性应激(依托泊苷)和混合刺激诱导的衰老人脐静脉内皮细胞(HUVECs)模型,进一步筛选出能够降低所有四种模型中衰老细胞比例的化合物。最终,在第三轮筛选中,研究人员通过分析候选化合物在小鼠胚胎成纤维细胞(MEF)中的有效和安全浓度范围,确定了GAA作为一种低毒性、稳定抗衰老的天然产物。

图2 通过高内涵筛选鉴定抗衰老天然产物
2.灵芝酸A的抗衰老效果与机制
2.1 对多种细胞类型和模式生物的抗衰老作用
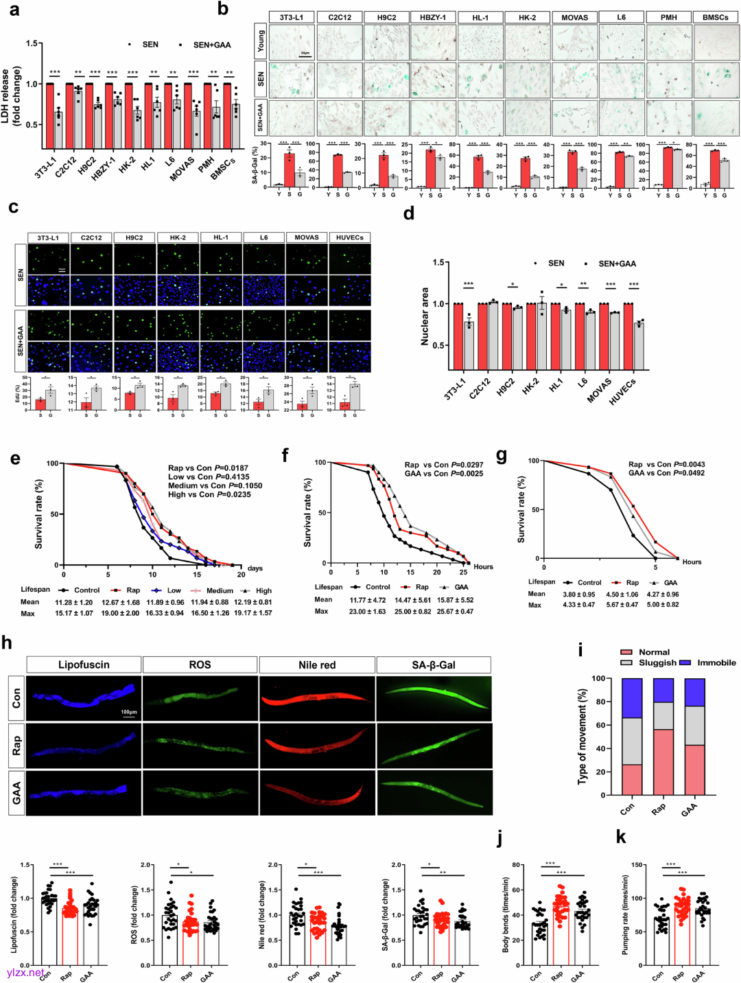
研究人员进一步验证了GAA在多种细胞类型中的广泛抗衰老效果。他们构建了包括小鼠、大鼠和人类细胞在内的十个衰老细胞模型,涉及脂肪细胞前体、肌肉细胞、肾细胞、平滑肌细胞、心肌细胞和干细胞等多种细胞类型。结果显示,与对照组相比,GAA处理显著降低了衰老细胞的比例,减少了乳酸脱氢酶(LDH)的释放,缩小了细胞核面积,并增加了EdU阳性细胞的比例,表明GAA能够有效预防细胞衰老。
此外,研究人员还在秀丽隐杆线虫中测试了GAA的抗衰老效果。与雷帕霉素类似,GAA能够以剂量依赖性的方式延长线虫的中位寿命和最大寿命。在10、100和1000μM的浓度下,GAA分别使线虫的平均寿命延长了5%、6%和8%,最大寿命延长了8%、9%和26%。更重要的是,GAA处理的线虫在应对热应激和氧化应激时表现出更强的生存能力,其体内脂褐素、活性氧(ROS)水平、脂质沉积和SASP水平均有所降低,且运动能力得到显著改善。这些结果表明,GAA不仅能够延长线虫的寿命,还能提高其健康寿命,增强其对逆境的适应能力。

图3 GAA 减轻各种细胞的衰老和秀丽隐杆线虫的衰老相关表型
2.2 在小鼠模型中的抗衰老效果
研究人员在多种小鼠模型中进一步验证了GAA的抗衰老效果。在中年小鼠中,长期喂食含有GAA的饮食并未引起明显的外观或行为异常,且GAA能够在小鼠的血清、心脏、肝脏、肾脏和肺中被检测到。生化分析显示,GAA处理并未对小鼠的心脏、肾脏和肝脏功能产生不良影响,且未引起明显的器官损伤或细胞增殖异常。

图4 GAA 治疗不会导致中年小鼠和肿瘤小鼠出现异常增殖或损伤
在辐射诱导的早衰小鼠模型中,GAA的预防性给药能够显著减轻辐射引起的体重下降、脾脏生发中心丢失和精原细胞死亡等衰老相关症状。与达沙替尼联合槲皮素(DQ)这种经典的抗衰老药物相比,GAA在减少心脏和肝脏中的衰老细胞负担方面表现更为出色,而DQ则在肺部表现出更强的效果。此外,GAA和DQ均能改善IR小鼠的病理症状,但DQ治疗可能导致肾脏和肝脏功能障碍,而GAA处理的小鼠未出现明显的毒性反应。

图5 GAA 或 DQ 的治疗可缓解辐射诱导早衰小鼠的衰老相关疾病
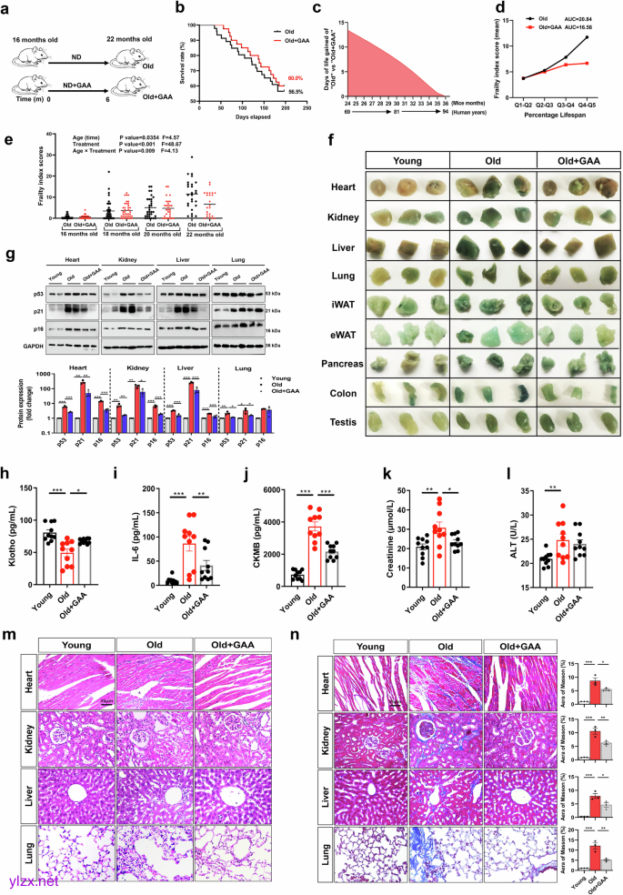
在自然衰老的小鼠中,GAA处理显著延长了小鼠的健康寿命。16个月大的小鼠连续6个月喂食含有GAA的饮食后,其生存率略有提高,且在24个月大时,GAA处理的小鼠比对照组多获得了约13天的预期寿命。通过基于临床相关虚弱指数的测量,研究人员发现GAA处理的小鼠虚弱程度降低,虚弱的严重程度推迟,表现为与对照组相比虚弱曲线下的面积减少了20%。此外,GAA处理的小鼠在多种组织器官中表现出较低的SA-β-Gal水平,抑制了衰老相关蛋白(p53、p21和p16INK4a)的表达,提高了循环中抗衰老蛋白(klotho)的水平,并降低了SASP因子(IL-6)的水平。更重要的是,GAA处理显著改善了老年小鼠的身体功能障碍,包括降低心肌紊乱、肾小管萎缩、肝小叶结构紊乱、肺泡壁增厚、炎症浸润和纤维化等病理变化。

图6 GAA 治疗延长了老年小鼠的健康寿命
2.3 对肥胖小鼠的抗衰老效果
除了对自然衰老和早衰小鼠的抗衰老效果外,研究人员还探索了GAA对肥胖相关衰老的影响。在西方饮食诱导的肥胖小鼠模型中,GAA处理能够减轻肥胖小鼠的体重,并显著降低其体内衰老细胞的数量,减少SASP因子的表达,改善肥胖小鼠的器官功能障碍,减轻肾脏、肝脏和心脏的纤维化程度。此外,GAA处理还显著提高了肥胖小鼠的握力和在旋转杆上的停留时间,改善了其骨质流失情况,并通过减少脂肪组织和肝脏中的脂肪沉积,改善了肥胖小鼠的代谢状况,包括降低血脂、提高胰岛素敏感性等。

图7 GAA 治疗改善了肥胖小鼠的衰老相关表型
2.4 抗衰老机制:维持核糖体稳态
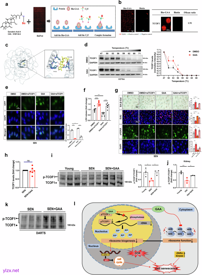
为了揭示GAA抗衰老的潜在机制,研究人员对衰老小鼠的心脏和肾脏进行了蛋白质组学分析。结果显示,与核糖体和蛋白酶体途径相关的蛋白质在衰老过程中发生了显著变化,而GAA能够显著调节这些途径。进一步的研究表明,GAA能够直接与Treacle核糖体生物合成因子1(TCOF1)结合,维持核糖体稳态,从而预防细胞衰老。

图8 GAA 通过改善核糖体功能障碍缓解细胞衰老
核糖体是细胞内负责蛋白质合成的重要细胞器,其功能障碍被认为是细胞衰老的上游刺激因素。研究人员发现,抑制核糖体生物合成或翻译过程能够诱导年轻细胞衰老,而GAA处理能够部分缓解这种衰老现象。此外,GAA还能够改善核糖体功能障碍引起的翻译功能下降。通过细胞热位移分析(CETSA)和药物亲和力响应靶标稳定性(DARTS)分析,研究人员证实GAA能够增强TCOF1的热稳定性和抗蛋白酶降解能力,从而维持核糖体蛋白的产生,确保核糖体生物合成和后续翻译功能的正常进行,进而预防细胞衰老。

图9 鉴定 TCOF1 作为 GAA 的直接结合蛋白
3.结论
总之,该研究通过高内涵筛选发现GAA能预防细胞衰老,延长秀丽隐杆线虫和小鼠的健康寿命,且低毒性。GAA通过与TCOF1结合维持核糖体稳态,抵抗细胞衰老,为抗衰老治疗提供新策略。
参考文献:
Chen L, Wu B, Mo L, Chen H, Yin X, Zhao Y, Cui Z, Cui F, Chen L, Deng Q, Gao C, Yao P, Li Y, Tang Y. High-content screening identifies ganoderic acid A as a senotherapeutic to prevent cellular senescence and extend healthspan in preclinical models. Nat Commun. 2025 Mar 24;16(1):2878. doi: 10.1038/s41467-025-58188-5

