中国科学院广州健康院巫林平课题组等在新型类器官样神经血管球促进皮瓣移植研究取得进展
时间:2025-05-03 12:10:54 热度:37.1℃ 作者:网络
神经与血管之间的相互作用在皮瓣发育、损伤修复和稳态维持中起着至关重要的作用。然而,在大多数皮瓣移植策略中,神经与血管之间的相互作用往往被忽视,导致修复效果不佳。近日,中国科学院广州生物医药与健康研究院巫林平研究员课题组联合武汉协和医院孙家明教授团队在《Advanced Healthcare Materials》上发表了一项题为“Organoid-Like Neurovascular Spheroids Promote the Recovery of Hypoxic-Ischemic Skin Flaps Through the Activation of Autophagy”的研究,该研究通过开发一种高度萌发的类器官样神经血管球(NVUs),为皮瓣移植提供了新的解决方案。
研究背景
皮瓣移植在治疗急性伤口、慢性难愈性伤口、器官重建和组织缺损中发挥着重要作用。然而,皮瓣移植的失败可能导致皮瓣坏死、感染以及严重伤口的暴露和感染,甚至危及患者生命。目前,血管再生是皮瓣移植的主要限制因素。现有的皮瓣移植技术,包括显微解剖学、诱导血管生成、预血管化技术和动静脉环移植等,主要侧重于恢复皮瓣血流和促进皮瓣血液回流,但其效果因受伤皮瓣的缺氧缺血环境而受限。因此,需要新的策略来提高移植皮瓣的存活率。
研究亮点
本研究开发了一种新型神经血管球(NVUs),其核心为聚-3-羟基丁酸酯-4-羟基丁酸酯(P34HB)多孔微球,嵌入在明胶甲基丙烯酰基(GelMA)水凝胶的支持性微环境中。这种细胞负载的多孔微球成功模拟了神经血管耦合,为神经和血管细胞提供了仿生的细胞外微环境。研究结果表明,神经血管球形成了复杂的血管丛并分泌了细胞外基质,改善了体内皮瓣的存活。
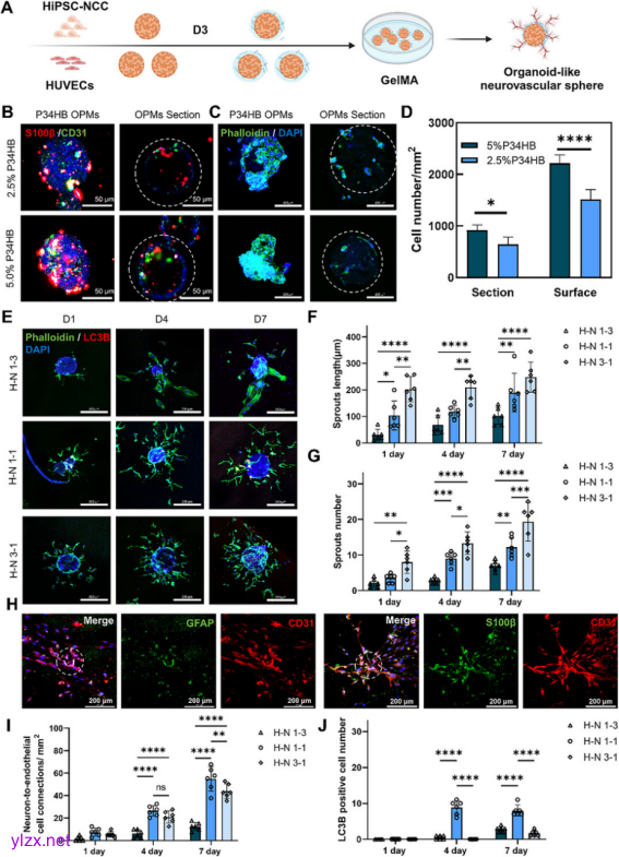
1.P34HB OPMs的制备
研究人员采用双乳液法,结合二氧化碳和氨气的释放,成功制备了P34HB多孔微球(P34HB OPMs)。这些微球的粒径范围在20至80微米之间,且拥有高度开放和相互连通的孔隙表面,有效促进了营养物质、氧气和代谢废物的内外运输,从而促进了细胞的增殖。特别是5% P34HB OPMs,其孔隙尺寸较大,分布广泛,为细胞提供了理想的生长环境。

图1P34HB OPMs的制备
(图源:Jie J, et al., Adv Healthc Mater, 2025)
2.NVUs的组装与发芽
通过非粘附琼脂糖微孔板,研究人员成功制备了由人脐静脉内皮细胞(HUVECs)和诱导多能干细胞衍生的神经嵴细胞(hiPSC-NCCs)组成的NVUs。这些NVUs在培养过程中表现出良好的细胞迁移和增殖能力,形成了丰富的血管网络。特别是当NVUs被移植到明胶甲基丙烯酸酯(GelMA)水凝胶中时,它们展现出了强劲的发芽能力,形成了密集的毛细血管网络。

图2 NVUs的组装与发芽
(图源:Jie J, et al., Adv Healthc Mater, 2025)
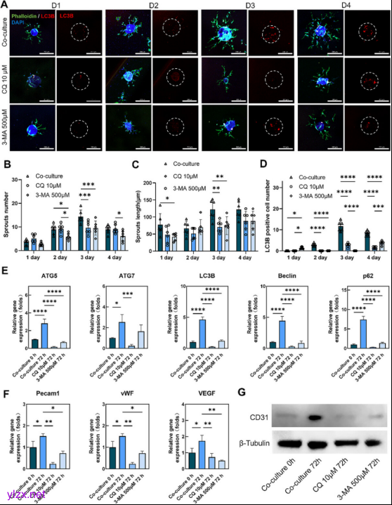
3.自噬在神经血管相互作用中的重要作用
研究还发现,自噬在NVUs的生长和发芽过程中发挥着关键作用。通过抑制自噬,研究人员发现NVUs的发芽数量和长度显著减少,表明自噬对于NVUs的发芽和生长至关重要。此外,自噬还促进了与血管生成相关基因的表达,进一步证实了自噬在神经血管相互作用中的重要性。

图3自噬在神经血管相互作用中的重要作用
(图源:Jie J, et al., Adv Healthc Mater, 2025)
4.NVUs在体内促进皮瓣存活的潜力
为了评估NVUs在治疗皮瓣坏死中的潜力,研究人员将NVUs植入免疫缺陷大鼠的皮下组织,并创建了5厘米长、1厘米宽的皮瓣模型。结果显示,与对照组相比,接受NVUs移植的大鼠皮瓣存活率显著提高,且愈合质量更佳。组织学分析还表明,NVUs移植促进了皮瓣的血管生成,减少了细胞凋亡,从而加速了皮瓣的存活和修复。

图4 NVUs在体内促进皮瓣存活的潜力
(图源:Jie J, et al., Adv Healthc Mater, 2025)
5.NVUs促进皮瓣存活的机制
通过RNA转录组测序,研究人员进一步揭示了NVUs促进皮瓣存活的机制。结果显示,NVUs移植后,皮瓣组织中与神经活性配体-受体相互作用和PI3K-Akt信号通路相关的基因显著上调。这些通路在调节细胞生长、增殖、存活和迁移等方面发挥着重要作用,从而促进了皮瓣的存活和修复。

图5 NVUs促进皮瓣存活的机制
(图源:Jie J, et al., Adv Healthc Mater, 2025)
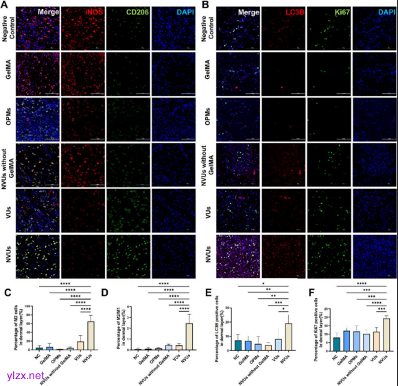
6.免疫和自噬增殖在NVU介导的皮瓣存活中的作用
免疫荧光染色结果显示,NVUs移植后,皮瓣组织中M2型巨噬细胞的数量显著增加,表明NVUs促进了巨噬细胞向M2型的极化,有助于维持免疫平衡。此外,NVUs还促进了细胞的增殖和自噬,进一步证实了其在皮瓣移植中的积极作用。

图6 免疫和自噬增殖在NVU介导的皮瓣移植中的作用
(图源:Jie J, et al., Adv Healthc Mater, 2025)
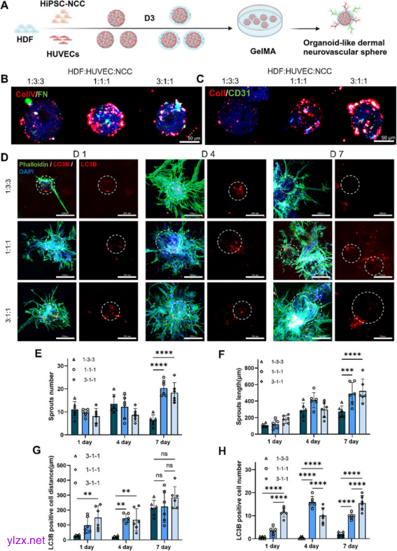
7.类器官样真皮神经血管单元的应用
为了探索NVUs在更广泛组织再生中的应用,研究人员还制备了由人皮肤成纤维细胞(HDFs)、HUVECs和hiPSC-NCCs组成的类器官样真皮神经血管单元(DNVUs)。这些DNVUs在GelMA水凝胶中展现出了强大的发芽能力,形成了丰富的血管网络,并促进了ECM蛋白的产生和积累。这些发现为开发新型皮肤组织工程策略提供了有力支持。

图7 类器官样DNVUs的应用
(图源:Jie J, et al., Adv Healthc Mater, 2025)

图8 类器官样DNVUs的应用
(图源:Jie J, et al., Adv Healthc Mater, 2025)
【应用前景与展望】
综上所述,该研究不仅成功制备了P34HB OPMs和NVUs,还深入探索了它们在皮瓣存活中的潜力和机制。这些成果为治疗大面积缺氧缺血性皮瓣损伤提供了新的思路和方法,具有重要的临床应用前景。
原文链接:
https://advanced.onlinelibrary.wiley.com/doi/10.1002/adhm.202405154

