Basic Res Cardiol 苏州大学杨华乾团队揭示酪氨酸磷酸化调控心肌KATP通道活性及其在心脏缺血损伤中的作用与机制
时间:2025-05-03 12:08:42 热度:37.1℃ 作者:网络
缺血性心脏病是全球主要的致死原因之一。ATP敏感钾离子通道(KATP)是降低心脏缺血损伤的重要靶点。酪氨酸磷酸化作为动态可逆的蛋白质翻译后修饰,通过精密调控离子通道活性参与心脏电生理稳态维持。然而,酪氨酸磷酸化调控KATP通道的分子机制及其在心肌缺血损伤中的作用仍有待揭示。
2025年4月19日,苏州大学杨华乾团队在国际学术期刊Basic Res Cardiol发表题为“Tyrosine phosphorylation of Kir6.2 subunit negatively regulates cardiac KATP channel activity”的研究成果,揭示了EGFR激酶和PTP1B磷酸酶通过酪氨酸磷酸化调控心肌KATP通道活性的分子机制。

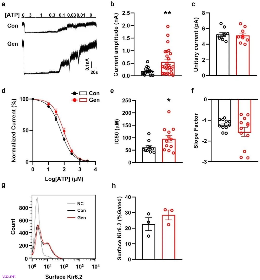
该研究使用蛋白酪氨酸激酶(PTK)抑制剂Genistein处理急性分离的成年小鼠心肌细胞,发现Genistein上调KATP通道电流幅度。为了探究酪氨酸磷酸化影响KATP通道的机制,研究团队将心肌KATP通道的组成亚基Kir6.2/SUR2A进行外源表达,发现Genistein不影响KATP通道细胞膜表达量和单通道电导,通过降低ATP敏感性提高KATP通道开放概率。

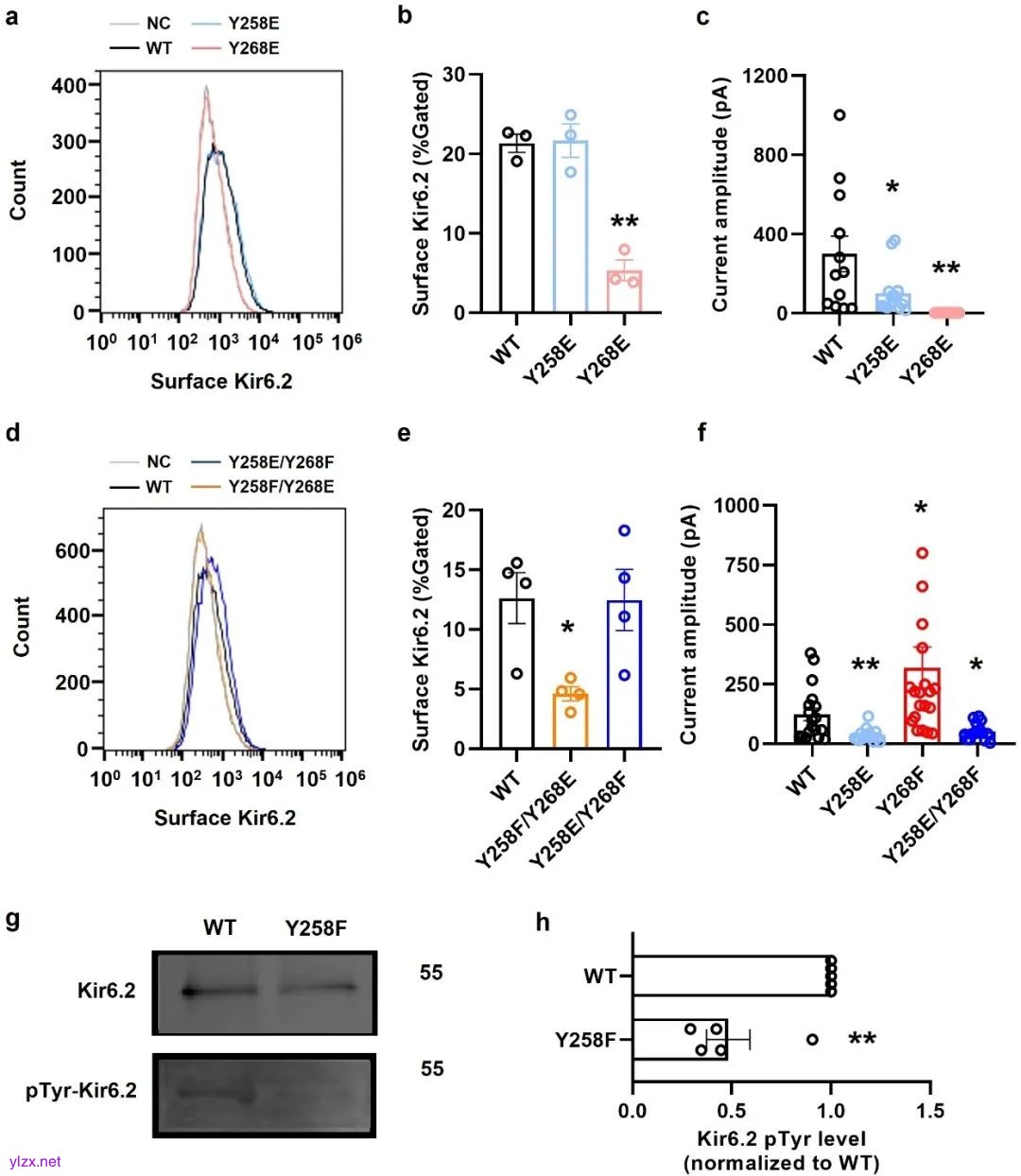
为了明确KATP通道的酪氨酸磷酸化位点,研究团队对KATP通道的Kir6.2亚基的7个潜在位点进行了逐一突变,结果表明Kir6.2亚基的Y258位点是KATP通道的功能性酪氨酸磷酸化位点。

分子动力学模拟分析野生型和Y258F突变体KATP通道的整体结构稳定性以及ATP与通道分子的结合强度,结果表明,与野生型KATP通道相比,Y258F突变体的ATP分子与通道质量中心之间的距离增大,Y258F突变削弱了ATP与通道的结合。膜片钳结果验证表明,Y258F突变的KATP通道的ATP敏感性降低。

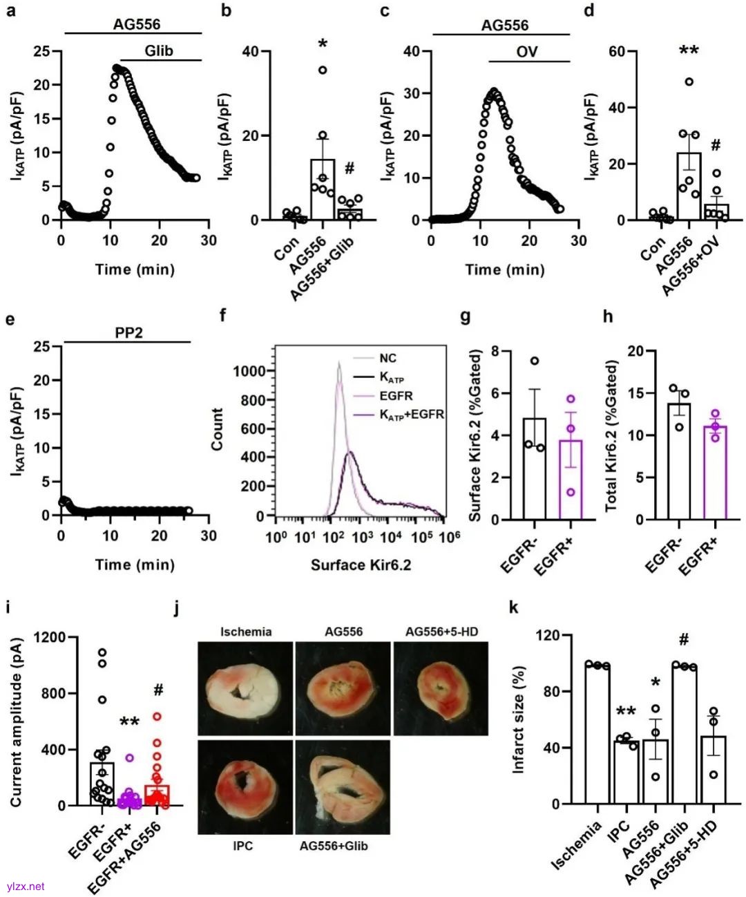
研究团队进一步对心肌细胞中调节KATP通道酪氨酸磷酸化的激酶与磷酸酶进行分析,结果表明,表皮生长因子受体EGFR与蛋白酪氨酸磷酸酶PTP1B共同调控心肌KATP通道的酪氨酸磷酸化水平。EGFR激酶抑制剂AG556增大心肌KATP通道电流,且在离体小鼠心脏缺血再灌注模型中,AG556显著减小心脏梗死面积。

综上所述,本研究揭示了EGFR激酶和PTP1B磷酸酶通过Kir6.2亚基的Y258位点调节心肌KATP通道酪氨酸磷酸化水平。酪氨酸磷酸化水平的下降通过减弱KATP通道的ATP敏感性促进KATP通道的开放,并在小鼠心脏缺血再灌注模型中表现出显著的心脏保护作用。

苏州大学唐仲英医学研究院杨华乾教授、苏州大学生命科学学院肖飞副教授、苏州大学附属第四医院周亚峰教授为论文的共同通讯作者;苏州大学硕士研究生支亚婷、杨彬为论文的共同第一作者。该研究得到国家自然科学基金、江苏省自然科学基金和江苏省高层次人才项目的资助。
原文链接:
https://link.springer.com/article/10.1007/s00395-025-01108-x

