重磅!广西医大科研突破:山药多糖成功对抗顺铂所致肾纤维化
时间:2025-04-29 12:12:48 热度:37.1℃ 作者:网络
顺铂(CDDP)是一种广泛应用于多种肿瘤治疗的化疗药物,其抗癌效果缺乏特异性,而肾毒性成为限制其临床应用的主要因素。在接受CDDP治疗的癌症患者中,急性肾损伤(AKI)的发生率高达20-40%。若未及时进行治疗,细胞外基质(ECM)将发生沉积和聚集,导致AKI可能进展为肾间质纤维化(RIF),在严重情况下甚至可能引起肾功能衰竭。此外,CDDP诱导RIF的机制尚未完全明了,尚需开发有效的预防和治疗策略。因此,深入研究CDDP诱导RIF的机制,以识别能够缓解RIF的药物,显得尤为迫切。
山药是一种兼具药用与食用价值的重要植物。在山药中,山药多糖(SYDT)扮演着至关重要的生物活性成分角色。据相关研究报道,SYDT具备减轻糖尿病肾病小鼠肾纤维化症状的能力,并能改善糖尿病肾病大鼠的肾功能。尽管如此,关于SYDT是否能够改善由CDDP诱导的肾纤维化及其作用机制,目前尚不明确。
日前,一篇名为“Multi-omics analysis reveals the protective effects of Chinese yam polysaccharide against cisplatin-induced renal interstitial fibrosis”的文章探索了SYDT对CDDP诱导的RIF的影响及其潜在的分子机制。

图1 论文首页
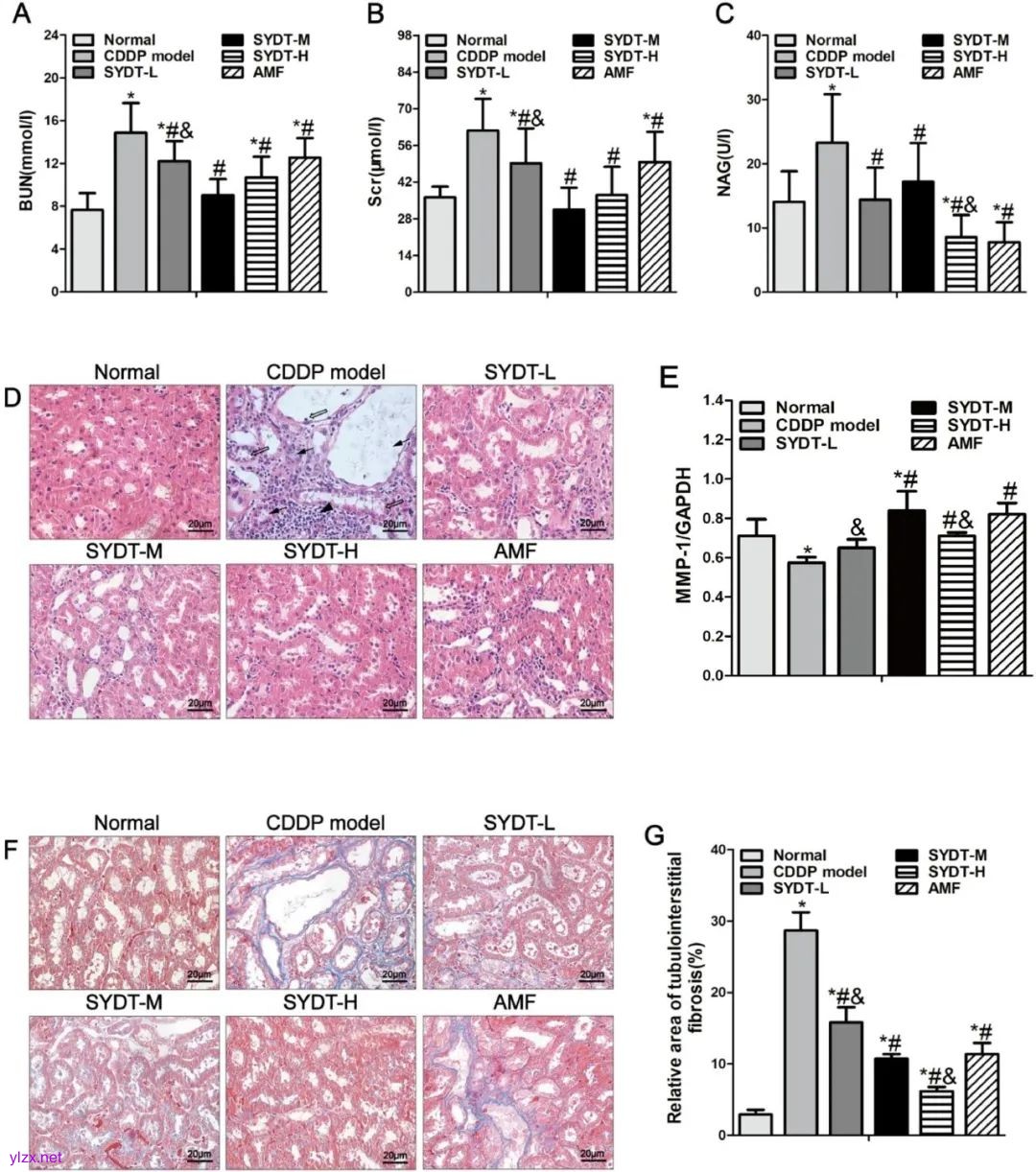
SYDT可减轻CDDP诱导的RIF大鼠的肾功能、肾损伤和肾纤维化
结果显示,相较于正常对照组,CDDP组的血尿素氮(BUN)、血清肌酐(Scr)及尿液N-乙酰-β-D-氨基葡萄糖苷酶(NAG)水平显著升高。与CDDP模型组相比,SYDT组及AMF组的BUN、Scr及尿液NAG水平显著降低。进一步观察发现,SYDT高剂量组(SYDT-H)的BUN和Scr水平显著低于SYDT低剂量组(SYDT-L),而SYDT中剂量组(SYDT-M)的尿液NAG水平显著低于SYDT-H组(图2A-C)。HE染色结果显示,正常组肾脏组织未见组织病理学损伤。与之相比,CDDP模型组出现肾小管萎缩(黑色箭头所示),部分肾小管上皮细胞变性、水肿或坏死(空心箭头所示),以及肾间质内大量炎性细胞浸润(黑色三角形所示)(图2D)。
此外,CDDP模型组的肾小管损伤评分显著高于正常组,而SYDT处理组及AMF组的肾小管损伤评分显著低于CDDP模型组。进一步分析显示,SYDT-H组的肾小管损伤评分显著低于SYDT-M组(图2E)。Masson三色染色分析揭示,正常组肾脏组织中无纤维化现象,而CDDP治疗后导致了显著的RIF(图2F)。与正常组相比,CDDP模型组的RIF相对面积显著增加。与CDDP模型组相比,SYDT处理组及AMF组的RIF相对面积显著缩小。值得注意的是,随着SYDT剂量的增加,RIF的相对面积显著缩小(图2G)。

图2 SYDT对CDDP诱导的RIF大鼠肾功能、病理性肾损伤和肾纤维化的影响
SYDT对CDDP诱导的RIF大鼠肾脏组织中波形蛋白(vimentin)、α-SMA、CTGF和MMP-1水平的影响
WB分析结果显示,相较于正常组,CDDP模型组的波形蛋白、α-SMA和CTGF水平显著提升,而MMP-1水平则显著降低。相对而言,SYDT治疗组与AMF组的波形蛋白、α-SMA和CTGF蛋白水平相较于正常组有明显下降,MMP-1表达则呈现上升趋势(图3)。进一步观察发现,SYDT-M组相较于SYDT-L组在波形蛋白、α-SMA和CTGF蛋白水平上显著降低(图3B-D)。而SYDT-H组与SYDT-M组相比,在波形蛋白和CTGF蛋白水平上亦显示出显著降低(图3C-D)。

图3 SYDT对大鼠肾组织中α-SMA、波形蛋白、CTGF和MMP-1蛋白表达水平的影响
SYDT对CDDP诱导的RIF大鼠肾组织转录组的影响
主成分分析(PCA)揭示了正常组、CDDP组与SYDT-M组之间在基因表达上存在显著差异(图4A)。热图表明,CDDP组的表达趋势与正常组相反。然而,SYDT治疗能够逆转这种异常趋势,显示出其对CDDP诱导的异常转录组图谱具有恢复作用(图4B)。火山图展示了CDDP组与SYDT-M组之间存在1130个差异表达基因(DEGs),其中558个基因表达下调,572个基因表达上调(图4C)。这些DEGs可能与分子功能(MF)、细胞成分(CC)和生物过程(BP)相关(图4D)。进一步的KEGG通路分析揭示了40余个信号通路,表明这些DEGs主要富集在代谢通路中(图4E)。


图4 转录组学分析预测了SYDT的潜在靶标
SYDT对CDDP诱导的RIF大鼠肾组织代谢的影响
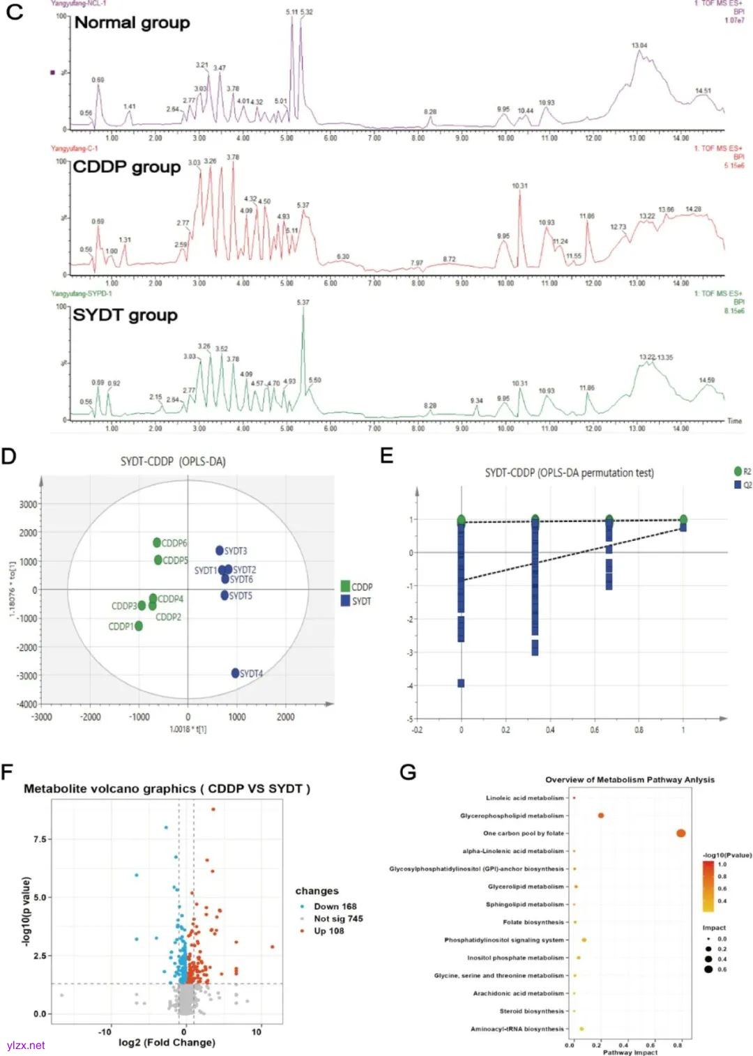
根据转录组数据分析的预测,SYDT抗肾脏纤维化的潜在机制可能与代谢途径相关。因此,研究采用了非靶向代谢组学方法,以评估SYDT对代谢组的影响。PCA图揭示了质量控制(QC)样本之间存在一定程度的分散,但主成分差异较小,R2X值为0.486,高于0.4(图5A)。此外,从基峰强度(BPI)色谱图观察,峰形差异不大,表明质控样品的代谢轮廓基本一致(图5B)。这些数据表明,超高效液相色谱-质谱(UPLC-MS)具有较高的重复性和稳定性,适用于后续检测。如图5C所示,与正常组相比,服用CDDP后,BPI色谱出现异常改变,特别是在4-5分钟、5-6分钟和10-11分钟的时间范围内。
然而,SYDT治疗能够逆转这些异常改变,表明SYDT在一定程度上能够改善由CDDP诱导的异常代谢组谱。正交偏最小二乘法判别分析(OPLS-DA)揭示了CDDP模型组与SYDT-M组之间存在显著差异(图5D),OPLS-DA循环检验也证实了这一点(图5E)。进一步分析发现,CDDP组与SYDT-M组之间有276种差异表达的代谢物(DEMs)(图5F)。值得注意的是,CDDP组与SYDT-M组之间的DEMs主要富集于甘油磷脂代谢和叶酸的一个碳池(P<0.05,impact> 0.1)(图5G)。在这些途径中,甘油磷脂代谢途径的相关性最高(图5G)。


图5 SYDT能调节CDDP引起的代谢紊乱
SYDT可抑制磷脂酶D(PLD)信号通路
转录组和代谢组的综合分析发现SYDT显著影响了靶基因Agpat3和Pla2g4b的表达水平。值得注意的是,Agpat3和Pla2g4b均在PLD信号通路中富集。基于此,研究验证了抑制PLD信号通路是否为SYDT缓解RIF的关键机制。WB分析观察到,与正常组相比,CDDP组的PKCβ、PLD2和PLD4蛋白表达水平显著上升。然而,在与CDDP组对比下,SYDT处理组和AMF组的PKCβ、PLD2及PLD4表达水平均显著下降(图6A-D)。进一步地,相较于SYDT-L组,SYDT-M组的PKCβ蛋白水平显著降低;而与SYDT-M组相比,SYDT-H组的PKCβ和PLD4水平亦显著降低(图6B-D)。ELISA结果表明,CDDP组的PA含量显著高于正常组。相对地,与CDDP组相比,SYDT处理组和AMF组的PA含量显著减少;并且,与SYDT-M组相比,SYDT-H组的PA含量亦显著降低(图6E)。

图6 SYDT抑制了PLD信号通路
结论
该研究首次揭示了SYDT在保护由CDDP诱导的RIF大鼠肾功能方面的有效性,减轻了肾组织损伤及纤维化程度,这些发现可能为改善由CDDP引起的RIF提供新的策略,并有助于SYDT在RIF治疗中的应用。
参考文献:
Wei M, Chen S, Huang Z, Zhang P, Yang Y, Chen S, Wan P, Huang Z, Chen X. Multi-omics analysis reveals the protective effects of Chinese yam polysaccharide against cisplatin-induced renal interstitial fibrosis. Phytomedicine. 2025 Jan;136:156200. doi: 10.1016/j.phymed.2024.156200

