Jianyong Zheng/Jian Zhang/Fan Feng教授团队揭示SPP1⁺巨噬细胞在结直肠癌中的关键作用
时间:2025-04-29 12:09:56 热度:37.1℃ 作者:网络
结直肠癌(Colorectal Cancer, CRC)是全球第三大常见恶性肿瘤,也是癌症相关死亡的第二大原因。尽管免疫检查点阻断疗法在多种实体瘤中取得了巨大成功,但CRC的免疫治疗仍面临挑战。因此,深入理解CRC复杂的肿瘤微环境并识别潜在靶点以开发新的免疫疗法显得尤为重要。
西京医院的Jianyong Zheng/Feng Fan教授团队联合空军军医大学的Jian Zhang教授团队在本刊发表了题为“SPP1⁺ macrophages in colorectal cancer: Markers of malignancy and promising therapeutic targets”的研究论文,研究整合了单细胞和空间转录组学与bulk测序技术,深入探讨了SPP1⁺巨噬细胞在CRC中的作用和机制。
1、CRLM过程中单核细胞/巨噬细胞的变化
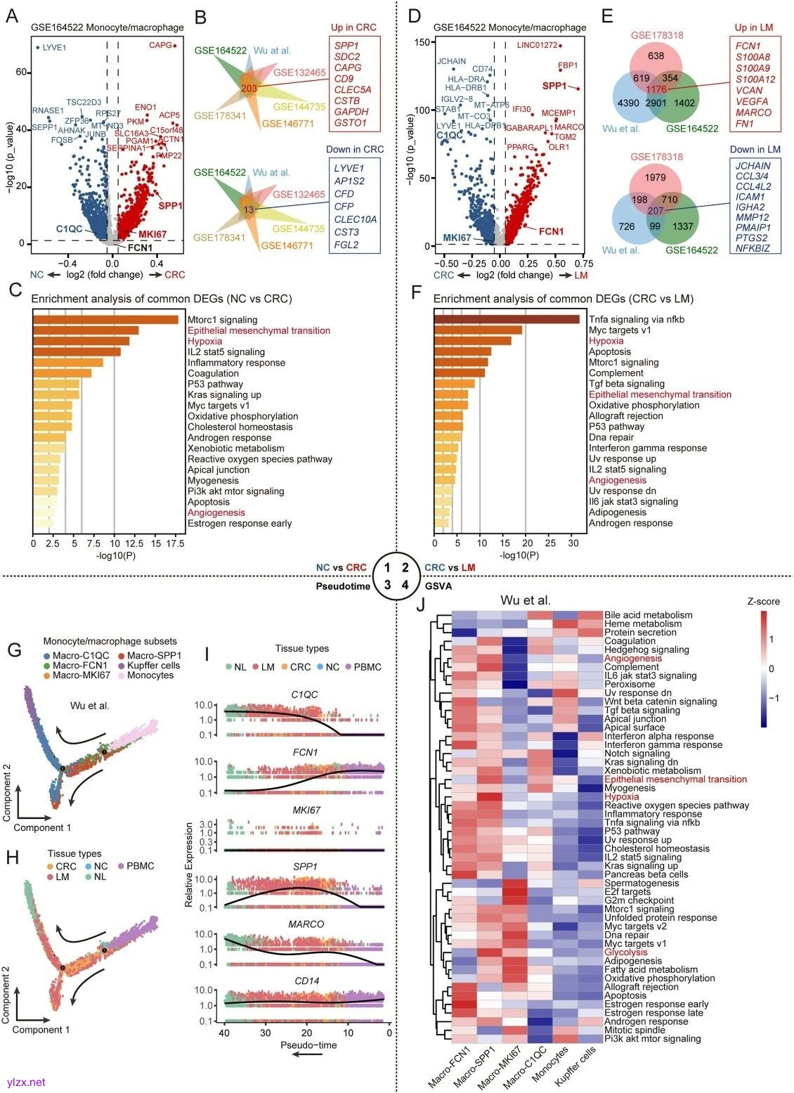
利用单细胞测序技术,研究团队分析了单核细胞/巨噬细胞在CRC发生和肝转移过程中的转录组变化。在正常结直肠(NC)与CRC样本之间,以及CRC与肝转移(LM)样本之间,均鉴定出差异表达基因,并进行了功能富集分析。结果表明,单核细胞/巨噬细胞在CRC发生和肝转移过程中发生了显著的转录组变化,涉及血管生成、上皮-间充质转化和缺氧相关通路。此外,通过Monocle2分析,研究团队观察到单核细胞分化为FCN1⁺巨噬细胞,并进一步极化为C1QC⁺和SPP1⁺巨噬细胞,且SPP1在CRC和LM区域表达上调(图1)。

图1 CRLM过程中单核细胞/巨噬细胞的变化(原文中Figure 2)
2、SPP1⁺巨噬细胞的鉴定与功能
研究人员从CRC组织中鉴定出4种巨噬细胞亚群,包括FCN1⁺巨噬细胞、C1QC⁺巨噬细胞、SPP1⁺巨噬细胞和MKI67⁺巨噬细胞。研究发现,在CRC的发生、进展和转移过程中,SPP1⁺巨噬细胞的数量和比例不断增加,这表明SPP1⁺巨噬细胞在推动CRC的发展和转移中发挥着重要作用(图2)。

图2 SPP1⁺巨噬细胞的组织分布及其潜在机制(原文中Figure 3)
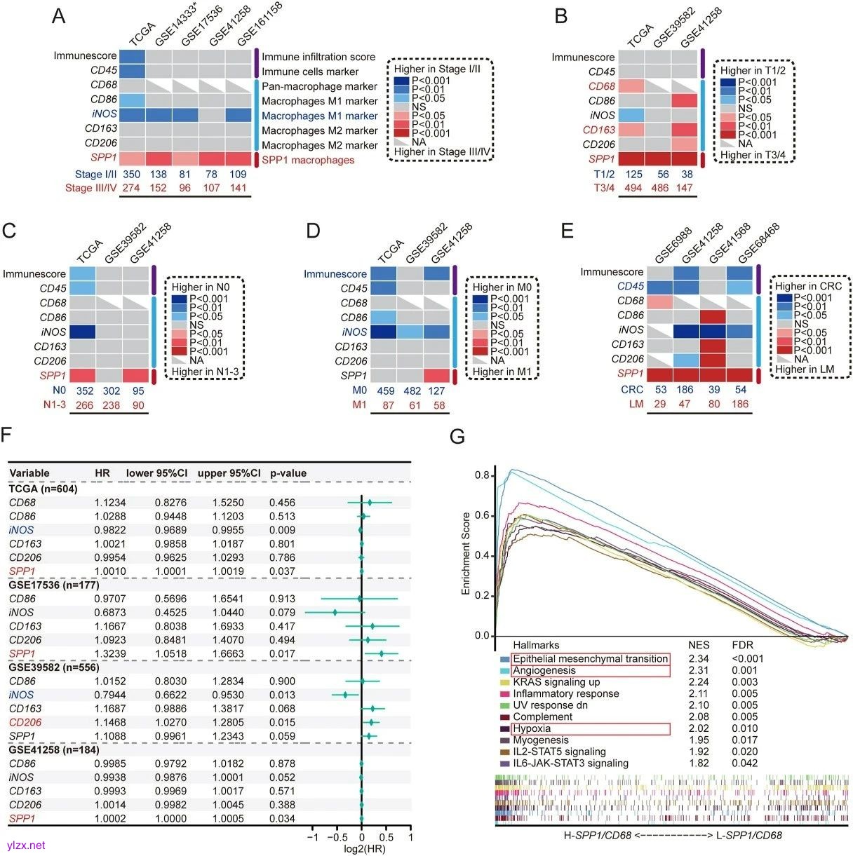
3、SPP1⁺巨噬细胞在CRC进展、转移和预后中的作用
分析bulk CRC数据集的结果显示,SPP1在晚期(III/IV期)、T3/4和N1-3样本中的表达显著高于早期(I/II期)、T1/2和N0样本。此外,SPP1在LM样本中的表达也显著高于CRC样本。单变量Cox分析表明,SPP1的表达与CRC患者的不良预后显著相关(图3)。此外,高SPP1/CD68组患者表现出更高的平均年龄、晚期T分类、淋巴结转移、微卫星不稳定性高、肿瘤突变负荷高和较短的生存时间。

图3 SPP1⁺巨噬细胞在结直肠癌进展、转移和预后中的作用(原文中Figure 5)
4、术前化疗对SPP1表达的影响及CSF1-CSF1R轴靶向治疗的局限性
此外,研究结果还表明,术前化疗可显著降低CRC巨噬细胞中SPP1的表达,特别是在治疗应答者中,这表明其在免疫治疗中具有潜在作用。然而,靶向CSF1-CSF1R轴(巨噬细胞靶向免疫治疗的主要研究方向)会导致保护性C1QC⁺巨噬细胞亚群的耗竭,而保留了促肿瘤的SPP1⁺巨噬细胞。这一缺陷导致了抗CSF1R疗法在临床研究中的疗效不佳。
总之,该研究对SPP1⁺巨噬细胞在CRC中的起源、分布、临床价值、功能通路及其对治疗的潜在影响进行了全面分析。基于这些结果,研究人员提出了SPP1⁺巨噬细胞模型理论(图4),该理论解释了在CRC肝转移(CRLM)过程中巨噬细胞的变化,并指导临床诊断和治疗。这些发现为CRC治疗开辟了新途径,并强调了开发更精准的巨噬细胞靶向免疫治疗策略的必要性。

图4 CRC中SPP1⁺巨噬细胞模型的示意图(原文中Figure 8)
文章来源
免费全文下载链接:
https://www.sciencedirect.com/science/article/pii/S2352304224001375
引用这篇文章:
Xie Z, Zheng G, Niu L, et al. SPP1+ macrophages in colorectal cancer: Markers of malignancy and promising therapeutic targets. Genes Dis. 2025;12(3):101340.

