上海交大袁苗苗、徐书祥/浙大章荣俊《ACS Nano》:重磅突破!自组装纳米药物实现放疗三重增敏,开启癌症治疗新篇章!
时间:2025-04-28 12:09:23 热度:37.1℃ 作者:网络
放疗的局限性
放射治疗是目前肿瘤治疗采取的主要手段之一,近60%的肿瘤病人接受放疗。它依赖于X射线,通过辐射引起癌细胞核中的DNA损伤和细胞凋亡来触发肿瘤消融,是临床的广谱抗肿瘤治疗方法。虽然目前放射治疗得到了迅猛的发展,已经成为治疗大部分恶性肿瘤的标准选择,然而其仍然面临副作用大及放疗抵抗是等瓶颈。因此,如何减少放疗抵抗和副作用,增强放疗效果,仍是亟待解决的重大难题。随着纳米医学的发展,多功能的纳米放疗增敏剂为增强肿瘤细胞放射敏感性、提高放疗效果提供了新的机遇。但是目前实现纳米药物放疗增敏的临床运用仍然面临诸多挑战:价格昂贵、制备方案复杂、毒性大、治疗效果不理想等,因此,亟需开发新型的高效低毒价格低廉的放疗增敏策略。
自组装纳米药物的革命性设计
自组装纳米药物是指自发形成的具有特定结构和功能的稳定聚集体。自组装纳米材料的一个关键特征是小分子能够自发地维持其结构的稳定性和完整性。这是通过各种非共价键的协同作用实现的,包括π-π键、疏水相互作用,范德华力和氢键等。近年来,前体药物和纳米技术在药物传递领域的广泛应用极大地丰富了抗肿瘤药物的递送策略,基于小分子药物的自组装纳米药物递送系统将前体药物和纳米技术的优点结合到一起,以其载药量高、稳定性好、无外源载体毒副作用低、肿瘤靶向性强等优势,已成为化疗药物递送研究的热点。
因此,针对放疗增敏的瓶颈问题,上海交大袁苗苗、徐书祥/浙大章荣俊等人联手利用自组装纳米药物的巨大优势,创新性提出了AID纳米药物(三种抗癌药物分子:ATO、IR820和DOX的"智能自组装"),能够同时减少放疗抵抗和副作用,显著增强放疗效果!这项发表在顶级期刊《ACS Nano》上的突破性成果,或将改写癌症治疗格局!其通过三重增敏机制(缺氧缓解+热疗增效+化疗协同)突破放疗抵抗,为肿瘤精准治疗提供全新范式。相关工作以“Biodegradable Carrier-Free Nanomedicine via Self-Assembly of Pure Drug Molecules for Triple Sensitization of Radiotherapy”为题发表在ACS Nano。DOI:10.1021/acsnano.4c15736。章荣俊、郭力豪以及李青娇为论文共同第一作者, 上海交通大学医学院附属第一人民医院袁苗苗及徐书祥为论文的共同通讯作者。

【文章要点】
在这项研究中,作者通过无载体自组装技术将阿托伐醌(ATO,线粒体电子传递链抑制剂)、新吲哚菁绿(IR820,光热剂)、多柔比星(DOX,化疗药物)构建成可生物降解纳米药物AID。机制在于通过π-π堆积及疏水作用自发形成粒径约75 nm的均一纳米颗粒,载药效率达ATO 87%、IR820 11%、DOX 2%。优势在于无需外源载体,避免载体毒性;在H₂O、PBS及含血清培养基中12天内粒径(约200 nm)和PDI(<0.2)无显著变化,Zeta电位稳定(-30 mV)以及长期稳定性优异(360天粒径/Zeta电位稳定),适合临床转化(图1)。

图1自组装AID纳米药物的表征
为了深入分析AID的自组装机制,本研究首先采用了分子模拟方法。在分子动态模拟过程中不同时间间隔的自组装过程的快照显示,从一种随机状态开始,这三种分子的混合物逐渐组装成一组复合胶束。分析100 ns下的聚集物,以评估药物分子在聚集状态下的堆叠排列。同时不同角度展示了自组装胶束的球形结构,亲水性部分(用红色和蓝色标记)集中在胶束的表面。对于粒子内部的分子相互作用力,在三个分子之间可以观察到π-π键的叠加,这也可以在整个系统的其他区域看到。此外,在共聚物中,两个特定分子之间的氢键相互作用非常明显。再者,利用分光光度实验方法研究了分子间的相互作用,以阐明纳米医学中的自组装机制,结果显示疏水相互作用和π-π叠加是AID纳米药物自组装过程的主要驱动力(图2)。

图2 分子模拟揭示了ATO、IR820和DOX之间的自组装机制。
在细胞水平,通过细胞生存活率、ROS、单线态氧和线粒体膜电位分析,发现AID纳米药物在NIR热疗增效(IR820诱导温和热疗(42-45℃),改善肿瘤血流灌注,增强放疗敏感性),化疗协同(DOX触发肿瘤细胞凋亡,与放疗产生时空协同效应,显著抑制耐药性)和放疗增敏的三重增敏协同机制下,可以抑制细胞增殖,促进ROS和单线态氧的生成,降低线粒体膜电位。继续深入研究线粒体复合物I/II/III/IV/V的活性时发现,AID纳米药物可以通过降低线粒体复合物I/II/III/IV/V的活性来缓解肿瘤乏氧,破坏线粒体电子传递链,从而保留O₂含量,降低肿瘤细胞耗氧率,重塑富氧微环境,有望成为增强放疗疗效的候选药物(图3)。

图3 AID细胞水平破坏线粒体氧化呼吸链、改善乏氧和抑制肿瘤细胞生长
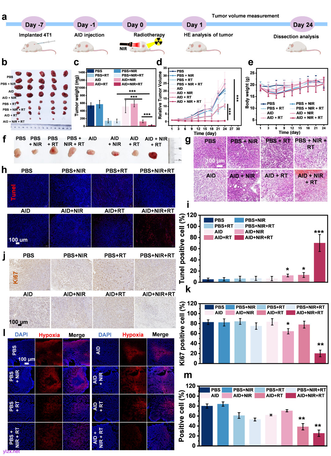
基于前期的重要结果,作者通过小鼠肿瘤抑制实验证明三重增敏协同机制,AID + NIR + RT可以显著抑制肿瘤组织的生长,促进其坏死,同时无显著副作用。1)缺氧破解:直接"切断"肿瘤细胞的能量工厂-线粒体,提升顽固的缺氧肿瘤对放疗敏感度!2)光热助攻:近红外光照射下精准"加热"肿瘤,血管扩张带来更多氧气和药物,疗效倍增! 3)化疗补刀:阿霉素同步释放,对放疗后残留癌细胞进行"精准补杀"!(图4)
优异的细胞和体内研究效果,促使AID纳米药物具备了从实验室到临床的转化潜力。1)精准放疗增敏:适用于鼻咽癌、乳腺癌等缺氧敏感肿瘤,可适配现有放疗设备。2)诊疗一体化:IR820的NIR荧光成像能力支持实时肿瘤定位与疗效监测。3)工业化潜力:制备工艺简单(一步自组装)、原料易得,符合大规模生产需求。

图4 AID纳米药物经NIR和放射治疗的体内抗肿瘤能力
【结论与展望】
面对60%癌症患者需要放疗,但缺氧和抵抗导致40%治疗失败的临床痛点,这项研究实现技术突破,首次实现三种机制协同,AID自组装技术让药物‘智能靶向’肿瘤,这就像给放疗装上了‘导航系统’和‘增效器’。疗效提升的同时,避免了传统纳米药物的高毒性和复杂制备,让我们看到了攻克实体瘤的新希望。
研究团队正在加速推进临床转化研究,预计3-5年内进入临床试验阶段。该技术还可拓展应用于肺癌、头颈癌等多种实体瘤治疗。
原文链接:
https://pubs.acs.org/doi/10.1021/acsnano.4c15736

