STTT 山东大学齐鲁医院张澄/张猛教授团队揭示STING在缺血再灌注损伤中的作用及机制
时间:2025-04-28 12:08:47 热度:37.1℃ 作者:网络
缺血性心脏病是全球主要的致死原因之一。尽管心肌梗死后的再灌注技术已取得显著进展,但仍有相当一部分患者因心肌缺血再灌注(MI/R)损伤而面临较高的死亡风险。深入探究MI/R损伤的发生机制,对于制定减轻心肌损伤、提高患者生存率的有效策略而言至关重要。
2025年4月25日,山东大学齐鲁医院张澄/张猛教授团队在Signal Transduction and Targeted Therapy杂志上发表了题为“STING aggravates ferroptosis-dependent myocardial ischemia-reperfusion injury by targeting GPX4 for autophagic degradation”的研究论文。该研究首次明确了一种新的自噬依赖性铁死亡机制,阐明了缺氧或缺血再灌注诱导的STING自噬会导致GPX4降解,为缺血性心脏病的治疗提供了新的策略和干预靶点。

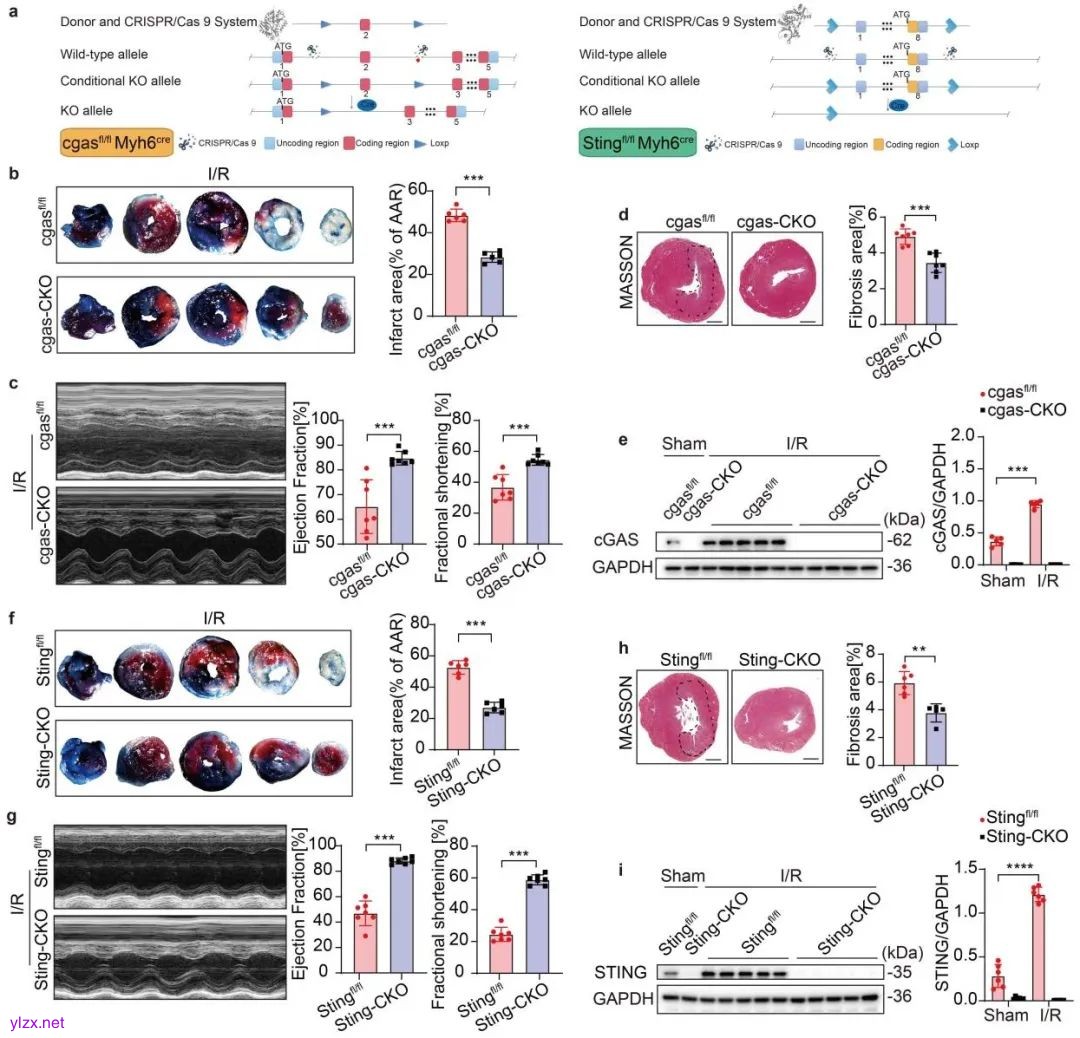
首先,研究者发现小鼠缺血再灌注(I/R)病变组织中存在严重的DNA损伤和泄漏。进一步病理学分析验证,cGAS和STING在I/R边界区的组织和心肌细胞中均存在显著表达升高现象。体外实验证实,当心肌细胞暴露于缺氧再灌注的病理微环境时,dsDNA-cGAS-STING信号会被激活。为探究cGAS或STING在心肌细胞中的作用,研究者构建了心肌细胞特异性敲除cgas (cgas-CKO)和Sting (Sting-CKO)小鼠模型。功能实验发现,I/R后,cgas-CKO和Sting-CKO小鼠坏死面积减小、心功能改善、纤维化面积降低。这表明cGAS-STING在I/R后的心脏损伤中起破坏作用。

为阐明STING加剧MI/R损伤的具体机制,研究者采用转录组测序技术对Sting-CKO及其对照小鼠I/R后的心脏组织进行系统性对比分析,发现STING缺失显著影响自噬溶酶体、氧化应激和铁死亡信号通路,尤其是铁死亡关键因子GPX4。研究者通过串联亲和纯化、分子互作模拟、免疫共沉淀、截短体突变等实验发现,STING与GPX4存在直接的相互作用,STING可能通过促进自噬小体与溶酶体的融合,介导GPX4的自噬性降解,进而引发脂质过氧化和活性氧的积累,从而激活铁死亡,加剧MI/R损伤。

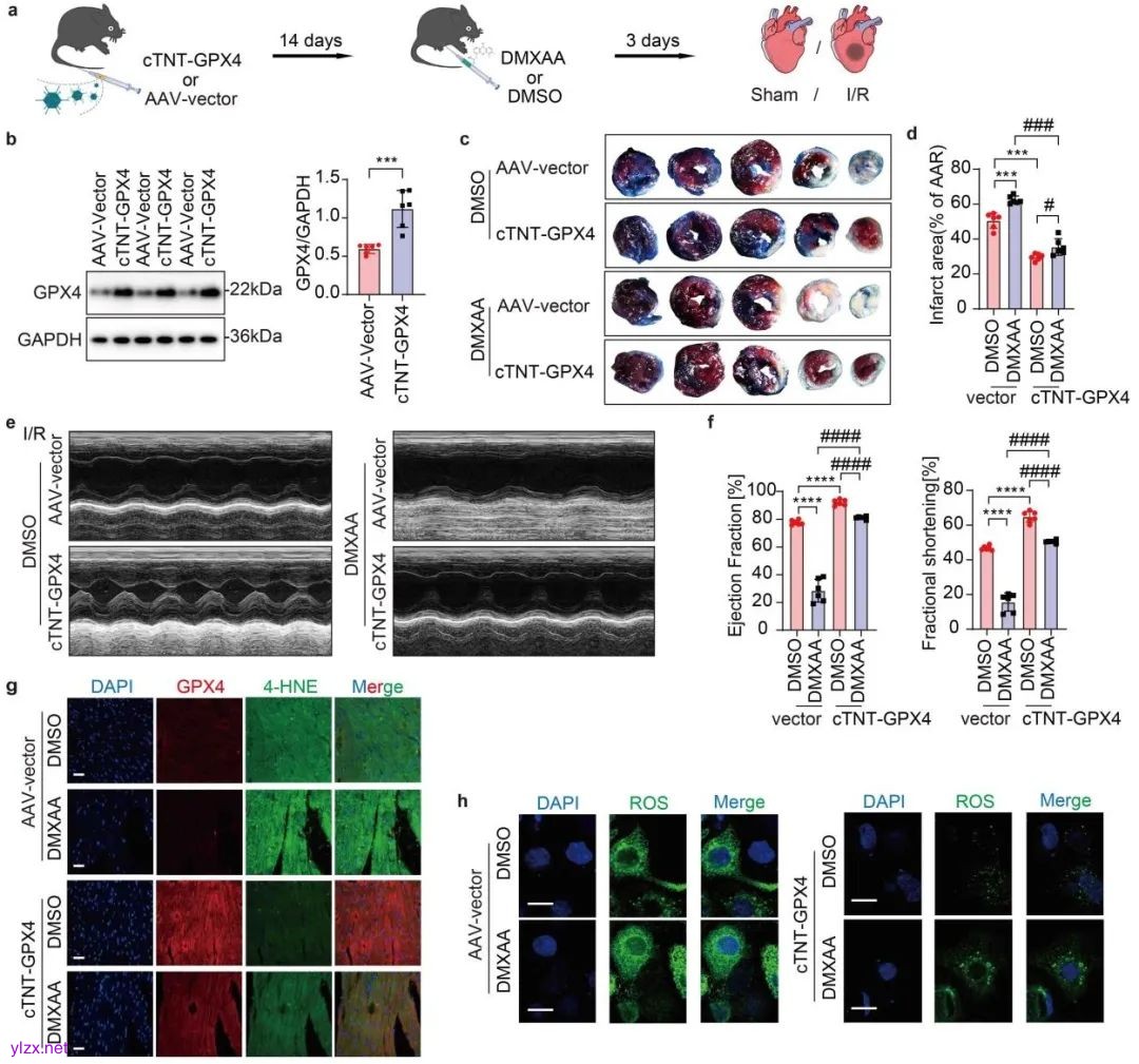
基于已有实验,研究者构建了由cTNT启动子驱动且标记GFP的靶向GPX4的腺相关病毒(AAV-GPX4)。实验发现,过表达GPX4可部分抵消STING激活带来的I/R损伤,改善心功能,同时证实STING通过GPX4发挥作用。

为深入探索基于STING-GPX4信号通路的I/R治疗策略,研究者选用STING抑制剂H-151,评估其是否能够减轻I/R对心脏功能损害。结果证实,H-151具有作为STING相关I/R损伤治疗靶点的潜力。

综上所述,本研究首次揭示了STING在心肌细胞中启动铁死亡并加剧心肌缺血再灌注(MI/R)损伤的机制,提出了MI/R刺激胞质双链DNA积累,激活 cGAS-cGAMP-STING信号通路,激活的STING直接结合GPX4并诱导其自噬性降解,引发氧化应激,最终触发心肌细胞铁死亡的模型。研究首次表明特异性靶向STING或许能减轻I/R诱导的铁死亡和心脏损伤。本研究不仅揭示了GPX4相关细胞死亡的新分子机制,还将STING确定为治疗MI/R损伤的潜在靶点,为探索MI/R损伤的新型干预策略提供了重要理论依据。

山东大学齐鲁医院张澄教授和张猛教授为本文共同通讯作者,山东大学齐鲁医院心内科王晓宏博士为该论文第一作者;山东大学齐鲁医院为第一作者单位。
原文链接:
https://www.nature.com/articles/s41392-025-02216-9

