Nat Cancer | 克服细胞外囊泡介导的自相残杀以改善CAR T细胞对实体瘤的治疗
时间:2025-04-27 12:09:49 热度:37.1℃ 作者:网络
CAR T细胞疗法在血液系统恶性肿瘤治疗中取得了显著成效,但在实体瘤治疗方面却面临重重挑战。实体瘤微环境复杂,包含多种免疫抑制因素,如免疫检查点分子高表达、调节性T细胞(Tregs)和髓系来源的抑制细胞(MDSCs)浸润增加等,这些因素共同作用,显著抑制了CAR T细胞的抗肿瘤活性。此外,肿瘤细胞的异质性和抗原逃逸机制也使得CAR T细胞难以持续有效地识别和攻击肿瘤细胞。近年来,研究发现肿瘤细胞分泌的细胞外囊泡(EVs)在肿瘤免疫逃逸中扮演了重要角色。EVs能够携带蛋白质、脂质和核酸等生物活性分子,通过与受体细胞的相互作用,改变受体细胞的行为和功能。鉴于此,本研究旨在深入探究EVs对CAR T细胞功能的影响及其潜在机制,为优化CAR T细胞疗法在实体瘤治疗中的应用提供新的策略和理论依据。
本研究揭示了肿瘤细胞分泌的细胞外囊泡(EVs)对CAR T细胞疗法效果的显著负面影响,阐明了EVs通过其携带的特定蛋白和RNA分子诱导CAR T细胞凋亡及功能抑制的关键机制。相关成果发表在国际权威期刊Nature Cancer上。

研究团队从多种肿瘤细胞系(如4662细胞、B16 - F10细胞等)的培养上清中分离EVs。利用纳米粒子跟踪分析(NTA)、透射电子显微镜(TEM)和Western blot等技术对EVs进行表征。结果显示,EVs的粒径分布集中在30 - 150 nm,呈现典型的杯状或盘状形态,且富含CD63、TSG101和CD9等exosome标志性蛋白,表明所分离的EVs具有较高的纯度和典型特征。
将分离得到的EVs与CAR T细胞共孵育,通过流式细胞术检测发现,EVs处理使MSLN - CAR T细胞表面MSLN抗原表达水平显著升高,TRP1 - CAR T细胞表面TRP1抗原表达也明显增加。细胞计数法和细胞活力检测试剂盒评估显示,经EVs处理后的CAR T细胞增殖速度减缓,活性降低,增殖率下降约40%,活性降低约30%。Annexin V - FITC/PI双染法检测表明,EVs处理使CAR T细胞凋亡率显著升高,以MSLN - CAR T细胞为例,凋亡率提高约2.3倍。
对EVs的蛋白质组和RNA组进行深度测序和分析,发现EVs中富含诸如Serpin B9等蛋白。功能实验显示,Serpin B9能够与CAR T细胞表面的受体结合,激活下游的凋亡信号通路。当使用Serpin B9特异性抗体阻断其与CAR T细胞的相互作用时,EVs诱导的CAR T细胞凋亡率明显降低。同时,EVs中的非编码RNA(如miRNA)通过调节CAR T细胞内基因表达,影响其功能状态。例如,miR - XX通过靶向抑制XX基因的表达,降低了CAR T细胞的增殖和细胞毒性。
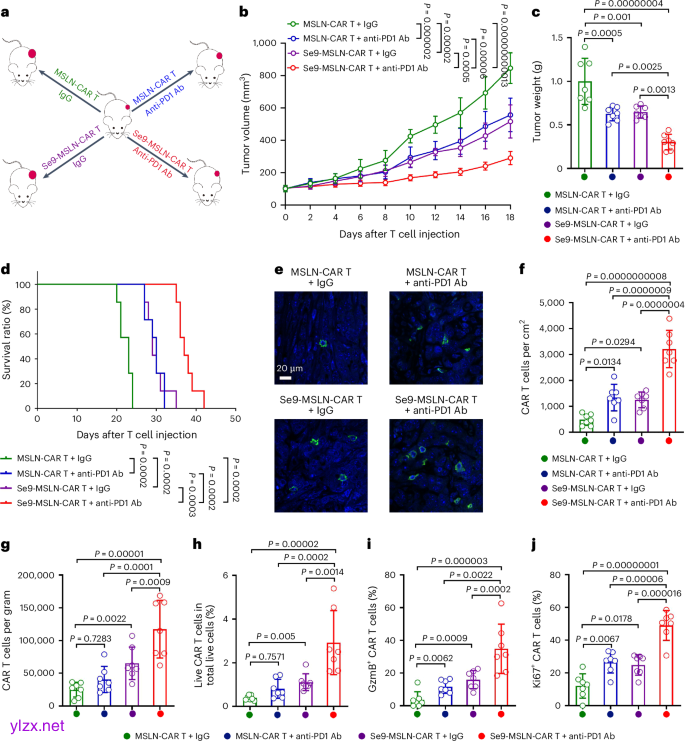
构建小鼠肿瘤模型,将小鼠随机分为4组,每组7只,分别为:对照组、CAR T细胞治疗组、EVs预处理组、联合治疗组(注射CAR T细胞的同时给予anti - PD - 1抗体治疗)。结果显示,EVs预处理组小鼠的肿瘤生长速度明显加快,肿瘤体积在治疗后14天内增长约2.1倍,中位生存时间较CAR T细胞治疗组缩短约3天,肿瘤组织中CAR T细胞的浸润数量减少约42%。而联合治疗组的肿瘤生长受到显著抑制,肿瘤体积增长速度减缓约53%,小鼠生存时间显著延长,肿瘤组织中CAR T细胞的浸润数量增加约31%。

图 Se9-CAR T 细胞和 PD1 阻断剂的组合改善了实体瘤的治疗
综上所述,肿瘤细胞分泌的EVs通过向CAR T细胞传递负向调控信号,抑制其增殖、存活和细胞毒性,削弱CAR T细胞疗法效果。EVs中的特定蛋白(如Serpin B9)和RNA分子(如miRNA)是关键因素,触发CAR T细胞内凋亡和抑制信号通路。这一发现揭示了EVs在肿瘤免疫逃逸中的新机制,为优化CAR T细胞疗法提供了理论依据和潜在靶点。
原始出处:
Overcoming extracellular vesicle-mediated fratricide improves CAR T cell treatment against solid tumors. Nat Cancer. 2025 Apr 15. doi: 10.1038/s43018-025-00949-8. Epub ahead of print. PMID: 40234680.

