震撼发现!广州中医药大学领衔,破解参雄益心汤多糖逆转心脏损伤的奥秘!
时间:2025-04-27 12:09:01 热度:37.1℃ 作者:网络
心肌缺血再灌注损伤(MIRI)是急性心肌梗死再灌注治疗后一种常见且严重的并发症,其发生涉及氧化应激、炎症反应等多个环节,严重加剧心脏功能损害。目前,临床尚缺乏特异且有效的防治手段,因此迫切需要开发新型靶点与干预策略。传统中药复方,尤其是多糖类物质,因其天然的安全性、广泛的作用范围以及复杂的干预通路,被认为是具有巨大潜力的候选干预手段。
参雄益心汤(SXYX)乃传统中医之方剂,现代研究已证实其对心血管疾病具有显著疗效。该方剂中的多糖成分被视为主要活性物质之一,尽管其口服生物利用度较低,但能够通过肠道免疫调节系统性反应,间接影响远端器官功能。
近日,《Pharmacological Research》 杂志上发表了一篇题为“Shenxiong Yixin Decoction polysaccharides exert therapeutic effects against myocardial ischemia-reperfusion injury via intestinal exosomal microRNA-21 regulation”的研究论文,该文评估了SXYX多糖对MIRI的心脏保护作用,并对其潜在机制进行了阐释。

图1 论文首页
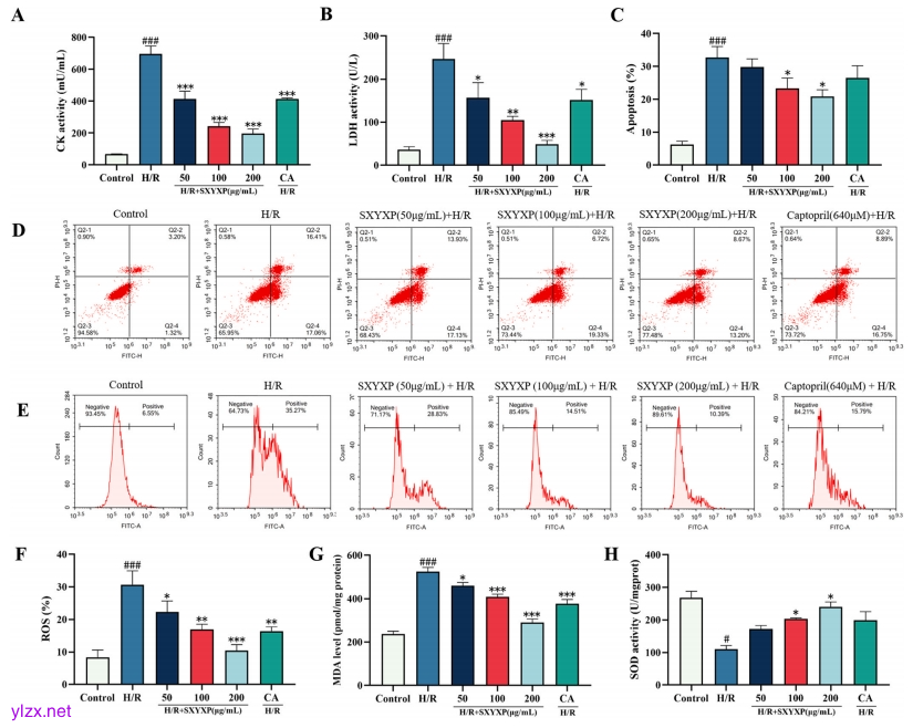
SXYXP通过抑制氧化应激和细胞凋亡保护H9c2细胞免受H/R损伤
MIRI会导致细胞膜完整性受损,进而引发乳酸脱氢酶和肌酸激酶的释放,这些物质是心肌损伤及细胞终末期凋亡的标志。值得注意的是,经SXYXP预处理后,由缺血再灌注(H/R)引起的乳酸脱氢酶和肌酸激酶活性的升高呈现出剂量依赖性的减少(图2A,B)。鉴于凋亡在缺血再灌注后对细胞命运的决定性作用,研究探讨了SXYXP的抗凋亡潜力。Annexin V/PI双染色法结果显示,H/R处理组的细胞凋亡显著增加,但SXYXP干预使得H/R诱导的凋亡显著减弱(图2C,D)。
此外,研究还评估了SXYXP对细胞内ROS水平的影响,以阐明ROS释放与SXYXP心脏保护作用预处理保护之间的关联。如图2E和F所示,H/R引发了显著的细胞内ROS释放,荧光强度显著上升。然而,在SXYXP预处理后,细胞内ROS水平呈现剂量依赖性的下降。图2G和H则显示了MDA水平及SOD活性,H/R导致MDA水平显著升高,SOD活性降低。值得注意的是,SXYXP处理剂量依赖性地逆转了H/R引起的MDA水平和SOD活性的变化。这些发现强调了SXYXP对H9c2细胞具有显著的心脏保护作用,并通过减轻凋亡和氧化应激来对抗H/R引起的损伤。

图2 SXYXP治疗保护H9c2细胞免受H/R损伤
SXYXP预处理有效保护小鼠免受心肌缺血再灌注损伤
研究者在构建基于小鼠异丙肾上腺素诱导的MIRI模型(图3A)的基础上,通过初步实验确定了SXYXP的剂量为100、200和400毫克/千克。进一步研究显示,高剂量(400毫克/千克)的SXYXP在连续给药7天后,并未引发小鼠的毒性反应。TTC染色结果表明,SXYXP治疗在剂量依赖性上减少了MIRI的梗死面积(图3B,C)。HE染色进一步揭示,SXYXP治疗有助于维持肌原纤维结构并减轻炎症细胞的浸润(图3D)。此外,如图3E和F所示,对血清中LDH和CK的活性进行了评估。与模型组相比,SXYXP组的LDH和CK活性显著降低。为了评估MIRI后心肌细胞的氧化损伤,研究者监测了MDA和SOD的水平。如图3G和H所示,SXYXP治疗在剂量依赖性上逆转了由MIRI引起的SOD活性下降和MDA水平升高。这些研究结果表明,SXYXP能够预防异丙肾上腺素诱导的小鼠MIRI。


图3 SXYXP预处理可减轻异丙肾上腺素诱导的C57BL/6小鼠MIRI
SXYXP通过靶向心脏和血浆外显子中的miR-21抑制心脏PDCD4的表达,具有心脏保护作用
为验证体外实验结果,研究评估了MIRI小鼠血浆外泌体、小肠组织及心脏组织中miR-21和miR-155的表达水平。图4A和B显示,模型组血浆外泌体中miR-21表达显著降低,与对照组相比,SXYXP治疗逆转了此趋势。然而,三组间外泌体中miR-155表达无显著差异。在小肠组织中,模型组与SXYXP组miR-21水平无显著变化,而miR-155表达下调(图4C,D)。在心肌组织中,模型组miR-21水平显著下降,miR-155水平则上升。然而,SXYXP治疗剂量依赖性地恢复了MIRI引起的miR-21和miR-155水平变化(图4E,F)。结果提示,miR-21和miR-155可能在SXYXP对MIRI的保护作用中发挥关键作用,其中miR-21可能通过肠外泌体发挥其效应。
生物信息学分析揭示,PDCD4 mRNA的3‘UTR区域含有与miR-21种子区域互补的结合位点,表明miR-21靶向PDCD4(图4G)。为验证此相互作用,研究者进行了双荧光素酶报告基因检测(图4H)。随后,通过Western印迹进行验证。结果显示,MIRI导致PDCD4表达上调,而SXYXP治疗则导致PDCD4水平呈剂量依赖性下降(图4I,J)。

图4 SXYXP调节心脏和血浆外泌体中的miR-21
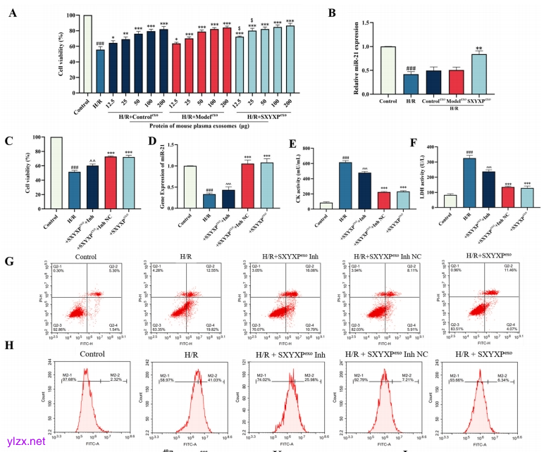
SXYXP处理的血浆外显子通过靶向miR-21,抑制PDCD4表达,减少氧化应激,保护心肌细胞免受H/R损伤
在探讨SXYXP处理的血浆外泌体对心脏保护作用及其作用机制的研究中,该研究观察了不同组别血浆外泌体对H9c2细胞在H/R损伤下的影响。图5A揭示,三组血浆外泌体均有效逆转了H/R损伤导致的H9c2细胞活力下降。值得注意的是,当外泌体总蛋白含量为12.5 μg和25 μg时,SXYXP组外泌体对心肌细胞的保护作用相较于其他两组更为显著。因此,后续实验决定采用蛋白含量为25 μg的外泌体处理组。此外,qPCR结果显示,SXYXP组血浆外泌体作用于H9c2细胞后,H/R损伤引起的miR-21下调得到了逆转,这与血浆中qPCR检测结果相一致(图5B)。这一发现亦证实了miR-21可能是SXYXP通过外泌体作用的微小RNA。
在研究血浆外泌体治疗SXYXP的机制时,H9c2细胞被转染了miR-21抑制剂。MTT实验结果显示,使用抑制剂处理与SXYXPexo的作用相反,导致细胞活力下降(图5C)。此外,qPCR结果表明,在H/R条件下,miR-21水平下调,而加入抑制剂则阻止了SXYXPexo引起的miR-21上调(图5D)。同样,抑制剂对抗了SXYXPexo诱导的CK、LDH(图5E,F)和凋亡水平的降低(图5G,I)。此外,抑制剂加剧了氧化损伤,表现为H/R处理增加了ROS和MDA水平,同时降低了SOD水平。相反,SXYXPexo处理减少了ROS(图5H,J)和MDA水平(图5K)。与SXYXPexo组相比,SXYXPexo +抑制剂组的ROS和MDA水平升高,而SOD水平则呈现相反趋势(图5L)。Western blot结果(图5M,N)显示,SXYXPexo减少了H/R处理引起的PDCD4表达上调,而转染抑制剂则消除了这一效应。这些发现共同表明,SXYXPexo通过上调miR-21、抑制氧化应激和降低PDCD4表达,发挥抗MIRI的作用。


图5 SXYXP处理的血浆外显子通过miR-21保护心肌细胞免受H/R损伤
结论
总之,该研究证实了SXYX中的多糖成分在体内及体外实验中均展现出显著的抗MIRI效果。在作用机制方面,SXYX中的多糖可能通过靶向源自肠细胞的外泌体中的miR-21,这些外泌体随后通过血液循环运输至心脏。该过程有助于恢复受损心肌组织中的miR-21水平,进而减轻氧化应激,抑制PDCD4的表达,减少细胞凋亡,最终达到缓解MIRI的效果。
参考文献:
Xu DS, Wang Y, Li ZR, Mo PL, Chen MT, Zhao RZ, Fan Z, Mo WJ, Li QL, Pi FC, Sun QD, Li JM, Yao YD, Chen JP, Li YY, Luan JN, Zhang SB, Xie Y, Zhou H. Shenxiong Yixin Decoction polysaccharides exert therapeutic effects against myocardial ischemia-reperfusion injury via intestinal exosomal microRNA-21 regulation. Pharmacol Res. 2025 Apr 8;215:107725. doi: 10.1016/j.phrs.2025.107725

