Nature:灵敏度提升50倍!斯坦福大学团队领衔开发超灵敏cfRNA检测技术,有望重塑液体活检格局
时间:2025-04-26 12:13:33 热度:37.1℃ 作者:网络
细胞游离RNA(cfRNA)是存在体液中细胞外的RNA片段,由正常组织或肿瘤细胞通过细胞代谢与凋亡,释放到循环血并游离在体液中,被认为是用于早期检测生物标志物的分析物来源。cfRNA检测结果可以反映患者全身不同组织中基因表达、细胞间信号传导和细胞死亡程度的组织特异性变化,无需侵入性手术即可提供有关人体健康的宝贵线索,具有极高的临床应用价值。
尽管cfRNA检测应用前景广阔,但目前仍存在cfRNA稳定性较差、在体液中浓度通常较低等一些局限,使得cfRNA检测和分析变得更加困难。为此,美国斯坦福大学Max Diehn、Ash Alizadeh教授领衔的跨国科研团队历时十年开发了RARE-seq技术,这是一种优化的cfRNA检测方法,其突破了传统方法难以捕捉痕量cfRNA信号的关键瓶颈。经验证,与全转录组RNA测序(RNA-seq)相比,RARE-seq检测肿瘤来源cfRNA的灵敏度高约50倍,检测限为0.05%,其能高灵敏准确检测出低浓度的cfRNA,为无创分子诊断开辟了新路径。

由于受血小板细胞RNA等背景信号干扰,传统RNA测序方案在cfRNA检测中存在灵敏度不足的固有缺陷。为解决上述难题,研究团队对从样本采集管到生物信息分析的整个工作流程进行改进:其独创的生物信息学算法可有效消除血小板RNA信号,并结合优化的样本离心与冻存技术,解决了长期困扰cfRNA检测的血小板污染问题,真实还原生物信息。基于上述结果,研究团队开发了RARE-seq(random priming and affinity capture of cfRNA fragments for enrichment analysis by sequencing)。
“使用现有RNA测序试剂盒来直接检测cfRNA,可以生成数据,但不会得到非常有意义的数据,”Diehn说道,“这是因为它们没有针对’能够检测到你感兴趣的低浓度转录本所需的灵敏度’进行优化。”
研究团队还确定了近5000个在健康个体血液中较少表达的基因,即“稀有丰度基因”(RAGs),并将这些基因构建到其与Twist Bioscience合作开发的混合捕获panel中,以提升RARE-seq检测灵敏度。概念验证研究显示,在分析血液中的肿瘤来源RNA时,RARE-seq灵敏度较RNA-seq大约提高50倍。
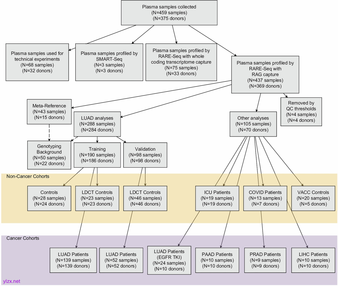
为探索RARE-seq的临床应用价值,研究团队使用其分析了来自369名不同癌症患者、非恶性疾病患者和健康对照组的437份血浆样本。结果显示,RARE-seq表现出卓越的检测性能,其对非小细胞肺癌(NSCLC)的检测率随着患者疾病分期而增加,I期为30%、II期为63%、III期为67%,到IV期时为83%、同时特异性为95%。

癌症和非癌症 cfRNA 队列
在接受EGFR酪氨酸激酶抑制剂(TKI)治疗的NSCLC患者中,RARE-seq成功捕捉到与组织学转化相关(向小细胞肺癌转化)的特异性基因表达谱和基于突变的耐药机制,这种耐药机制无法通过常规DNA突变分析检出,展现出监测肿瘤动态演化的潜力。在肿瘤溯源方面,RARE-seq准确识别了多种癌症的组织起源,可辅助原发灶不明癌症的诊断。此外,RARE-seq还能在33%的cfDNA阴性样本中检测到肿瘤RNA信号,证实了其作为补充诊断工具的重要价值。
值得注意的是,该技术在慢性肺病等非癌性疾病中也展现出诊断、监测潜力,并能追踪mRNA疫苗反应,显示出其在精准医疗领域的广阔应用前景。总之,这些结果突出了超敏感cfRNA分析的潜在价值,并为多种临床应用提供了概念验证。
该研究共同作者Aaron Hata教授指出:“NSCLC的组织学转化是‘基因表达变化驱动耐药性’的典型例子。因为RARE-seq有可能检测基因表达的变化,这使我们能够看到非突变导致耐药性的机制”。Hata计划将RARE-seq应用于更大的EGFR患者队列,希望可以检测到尚未发现的、与癌症治疗相关的新基因表达特征。
埃默里大学液体活检专家Jacob Berchuck教授评价称:“众所周知,准确测量cfRNA一直具有挑战性。液体活检在获取肿瘤信息方面的‘变革性’推动了研究人员的工作,但他们往往只能测量基因表达的‘间接替代物’。这篇研究让我惊喜的是,RARE-seq可以准确、直接地无创性地测量肿瘤基因表达。”
目前,RARE-seq的单样本检测成本约数百美元(不含设备与人工),Diehn和Alizadeh正计划基于RARE-seq技术成立一家公司,对该技术进行商业化。值得关注的是,该团队商业转化经验丰富,他们此前已通过这种方式成功将两项液体活检技术商业化。
两位学者曾联合创立CAPP Medical公司(通过对ctDNA进行测序来提供癌症分析),该公司于2015年被罗氏(Roche)收购,具体金额未披露。他们还开发了PhasED-seq技术——一种针对"定相变异"(即位于同一DNA片段上的两个或多个单核苷酸变异)的ctDNA测序方法,可用于微小残留病灶检测。该技术目前由Foresight Diagnostics公司推进商业化进程,该公司在去年夏季完成了7380万美元的B轮融资。
综上所述,RARE-seq实现了对血液中痕量肿瘤RNA的高灵敏检测,随着技术迭代与临床验证推进,该技术有望重塑液体活检格局,为肿瘤动态监测、个体化治疗及疗效评估提供多维度分子信息,推动精准医学迈向新阶段。
参考文献:
1.https://www.nature.com/articles/s41586-025-08834-1
2.https://www.rna-seqblog.com/rare-seq-an-ultrasensitive-method-for-detection-of-cell-free-rna
3.https://www.genomeweb.com/cancer/stanford-developed-cell-free-rna-sequencing-protocol-offers-possibilities-research-dx

