Acta Pharmacol Sin 中国科学院上海营养与健康所杨黄恬团队建立简便、高效的人多能干细胞分化的心肌细胞纯化方法
时间:2025-04-26 12:09:02 热度:37.1℃ 作者:网络
人多能干细胞分化的心肌细胞(hPSC-CMs)在研究人类心血管发育、疾病模型、药物研发和毒性检测、细胞治疗等领域具有重要价值。获得高纯度hPSC-CMs对于其应用至关重要。利用富含乳酸、无葡萄糖且营养贫乏的纯化培养基(乳酸法)纯化hPSC-CMs的方法被广泛使用,但这种方法在纯化过程中可致心肌细胞出现“缺血样”表型,表现为自发性心律失常、异常钙信号和肌节缩短。此外,大多数应用需要具有更高成熟度的hPSC-CMs,这需要延长培养时间。然而,早期纯化后残留的非心肌细胞仍在增殖,长时间培养使得hPSC-CMs纯度降低, 而乳酸法对较长时间分化的hPSC-CMs纯化能力几乎丧失。因此,亟需发展满足以上应用需求的替代纯化方法。
2025年4月17日,国际学术期刊Acta Pharmacologica Sinica在线发表了中国科学院上海营养与健康研究所杨黄恬研究员团队的研究论文“A simple and efficient method for purification of human pluripotent stem cell-derived cardiomyocytes via activating p53”。该研究利用人多能干细胞分化的心肌细胞(hPSC-CMs)与非心肌细胞对p53信号通路的不同耐受性建立了通过激活p53高效、简便纯化hPSC-CMs的方法。

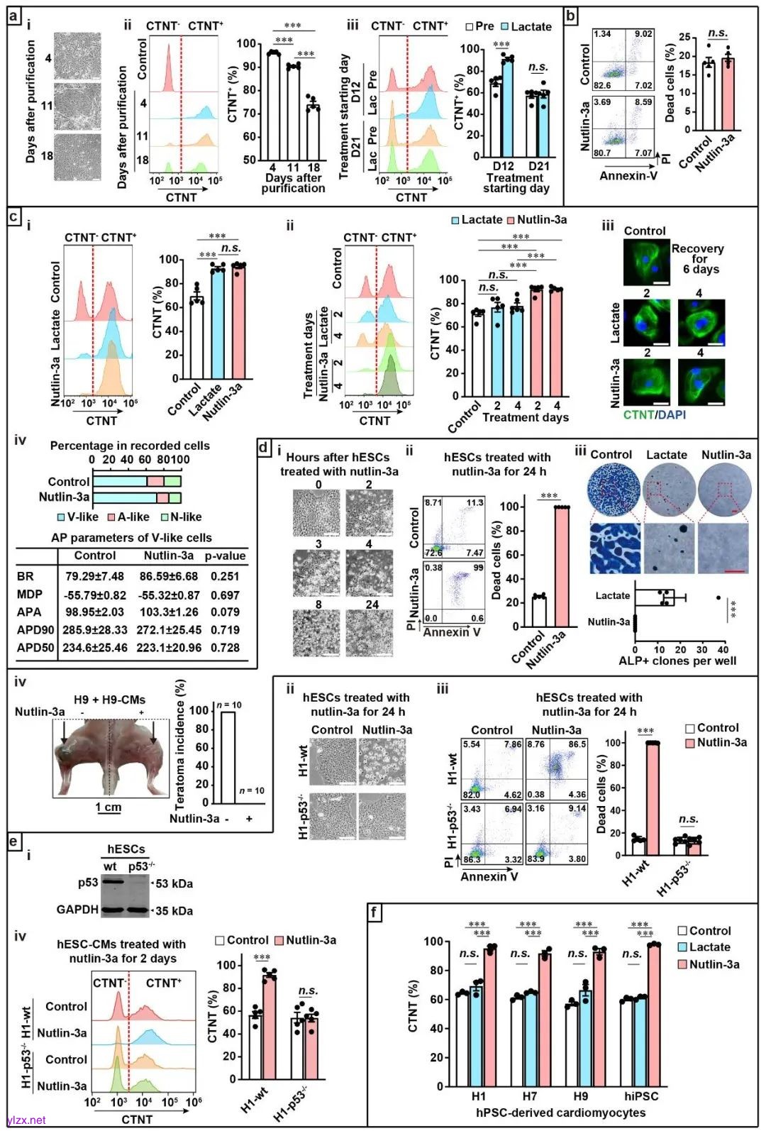
通过比较幼稚心肌与成年心肌转录组,并结合实验,研究人员发现p53信号通路在成年心肌细胞中显著上调,表明心肌细胞可以耐受p53信号激活引起的细胞死亡,因此提出假设:利用心肌细胞与非心肌细胞对p53信号激活导致细胞死亡的耐受性不同,可以通过激活p53通路纯化hPSC-CMs。研究人员首先测试了不同浓度p53激动剂nutlin-3a处理2天后恢复4天对hPSC-CMs的纯化作用:随着nutlin-3a浓度提高心肌细胞比例显著增加,证明p53激活可纯化hPSC-CMs,其对分化早期hPSC-CMs的纯化效果与乳酸法类似,但对分化20天后hPSC-CMs的纯化能力明显优于乳酸。研究人员进一步证明nutlin-3a即使处理4天在不高于20 μmol/L浓度处理时未增加心肌细胞死亡,而40 μmol/L nutlin-3a处理4天可引起hPSC-CMs死亡;免疫荧光染色及动作电位分析进一步显示,20 μmol/L nutlin-3a对 hPSC-CMs肌丝结构与电生理特征无明显影响,证明20 μmol/L及更低的nutlin-a浓度对hPSC-CMs无明显毒副作用。残留未分化的hPSCs对hPSC-CMs用于心脏疾病细胞治疗带来潜在的成瘤风险。未分化hPSCs对p53激活极为敏感,在nutlin-3a处理下快速发生死亡;研究人员进一步测试nutlin-3a处理是否可用于去除hPSC-CMs中的未分化细胞。碱性磷酸酶染色显示,相较常规乳酸法纯化法,p53激活纯化在去除未分化细胞上具有显著优势,且经nutlin-3a处理的hPSCs与hPSC-CMs混合注射无法形成畸胎瘤,证明该方法可去除未分化细胞。最后,研究人员证明nutlin-3a在3株人胚胎干细胞系及1株人诱导多能干细胞系来源的心肌细胞均有高效纯化效果,表明激活p53纯化hPSC-CMs的通用性。

综上,研究人员开发了一种新的hPSC-CMs纯化方法,其具有如下优点:(1)该方法操作简便、通用、适用于早期及之后(超过20天)分化的hPSC-CMs高效纯化;(2)有效去除未分化的hPSCs,从而提高hPSC-CMs在细胞治疗中的安全性;(3)纯化后的细胞具有正常的形态和电学特性。该方法可用于降低hPSC-CMs在药物筛选、毒性检测、疾病模拟和机制研究中的差异性,也为心脏疾病的细胞再生治疗提供更安全的种子细胞。
中国科学院上海营养与健康研究所杨黄恬研究员、张鹏副研究员为本论文共同通讯作者,中国科学院营养与健康研究所张鹏副研究员、毕业生博士生饶森乐为该论文共同第一作者。该研究得到了浙江大学转化医学研究院梁平教授及王晓晨助理研究员、上海市东方医院贾文文教授及鲁济真博士、中国科学院上海营养与健康研究所所级公共技术中心分析测试技术平台的支持和帮助。该研究获得国家重点研发计划项目、国家自然科学基金、中国科学院青年研究促进会及浙江省“领雁”研发攻关计划基金支持。
原文链接:
https://pubmed.ncbi.nlm.nih.gov/40247037/

