Nat Immunol | IL-10通过靶向IRF转录因子抑制炎症反应的表观遗传机制
时间:2025-04-25 12:10:35 热度:37.1℃ 作者:网络
IL-10是天然免疫激活和炎症反应的重要抑制因子,主要通过抑制NF-κB靶基因(如TNF、IL6、IL1B和IL12B)的表达来发挥作用。IL-10的缺失会导致对环境挑战的过度炎症反应,并自发发展为炎症性疾病,尤其是结肠炎。然而,IL-10如何通过其信号通路STAT3抑制炎症基因表达的具体机制尚不清楚。以往的研究表明,IL-10并不直接抑制NF-κB、MAPK或TBK1–IRF3信号通路,而是通过诱导多种转录抑制因子来抑制炎症基因的表达。此外,有证据表明IL-10可能通过表观遗传机制抑制炎症基因。
近日,国际权威期刊Nature Immunology上在线发表了一项题为“IL-10 targets IRF transcription factors to suppress IFN and inflammatory response genes by epigenetic mechanisms”的研究,通过整合表观基因组分析,揭示了IL-10在人类单核细胞中抑制LPS和TNF反应的机制,为理解IL-10的免疫调节作用提供了新的视角。

研究人员从外周血单个核细胞中分离出CD14+单核细胞,并在含有IL-10(100 ng/ml)的培养基中培养18小时后,用LPS(10 ng/ml)刺激3小时。通过实时定量PCR(RT-qPCR)分析,研究人员发现IL-10显著抑制了LPS诱导的炎症基因IL6和TNF的表达,以及干扰素刺激基因(ISGs)CXCL10和ISG15的表达。这些结果表明IL-10在人类单核细胞中对IFN反应基因的抑制作用更为显著。
研究人员对经过IL-10和LPS处理的人类单核细胞进行RNA-seq分析,以鉴定差异表达基因(DEGs)。通过基因集富集分析(GSEA),发现IL-10更一致地抑制了LPS诱导的干扰素反应基因集,而不是炎症基因集。通过聚类分析,研究人员将基因分为不同的簇,并发现IL-10强烈抑制的基因簇(C2)主要富集在IFN反应基因中,而仅被IL-10部分抑制的基因簇(C3)则主要富集在炎症NF-κB通路中。
为了研究IL-10是否通过表观遗传机制抑制基因表达,研究人员进行了CUT&RUN实验,以获得组蛋白H3K27ac的全基因组图谱。结果表明,IL-10显著抑制了LPS诱导的H3K27ac峰,特别是在与IRF1结合位点相关的基因组区域。此外,研究人员还进行了ATAC-seq实验,发现IL-10抑制了LPS诱导的染色质可及性,特别是在与ISGs相关的区域。
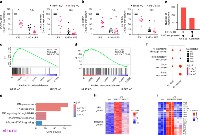
为了验证IRF1和IRF5在IL-10抑制LPS诱导基因表达中的作用,研究人员使用CRISPR-Cas9技术在人类单核细胞中编辑了IRF1和IRF5基因。结果表明,IRF1和IRF5的缺失显著降低了LPS诱导的IFNB表达,以及ISGs和炎症基因的表达。这些结果进一步证实了IRF1和IRF5在IL-10抑制LPS诱导基因表达中的关键作用。

图 IL-10抑制的炎症和IFN刺激基因是IRF1和IRF5的靶标
综上所述,本研究通过整合表观基因组分析,揭示了IL-10在人类单核细胞中抑制LPS和TNF反应的机制。研究发现,IL-10主要通过靶向IRF转录因子,特别是IRF1和IRF5,来抑制炎症NF-κB靶基因和干扰素刺激基因的表达。IL-10通过抑制IRF1和IRF5的表达和活性,减少了染色质可及性和H3K27ac激活标记,从而抑制了炎症基因的表达。这些发现不仅为理解IL-10的免疫调节作用提供了新的分子机制,还为开发新的抗炎治疗策略提供了潜在的靶点。未来的研究可以进一步探索IL-10在其他免疫细胞类型中的作用机制,以及其在不同炎症性疾病中的潜在治疗应用。
原始出处:
IL-10 targets IRF transcription factors to suppress IFN and inflammatory response genes by epigenetic mechanisms. Nat Immunol. 2025 Apr 22. doi: 10.1038/s41590-025-02137-3. Epub ahead of print. PMID: 40263613.

