神奇汤药揭秘:桃核承气汤如何激活身体自愈力,逆转慢性肾衰竭的惊人秘密!
时间:2025-04-23 12:10:53 热度:37.1℃ 作者:网络
慢性肾病(CKD)是慢性疾病中导致残疾和死亡的主要原因之一,对人类健康造成了严重的影响。据相关报道,全球范围内慢性肾病患者数量高达七亿,占全球总人口的9.1%。由于慢性肾病的发病过程较为隐蔽,且症状不显著,该病往往容易演变为慢性肾功能衰竭(CRF)。CRF的主要临床表现包括肾功能减退、肾小球滤过率下降、电解质失衡以及酸碱平衡紊乱等症状。
CRF的治疗难度大,且预后通常不佳。目前,临床治疗有饮食调整、血压控制和蛋白尿减少等措施。遗憾的是,至今尚无针对性的特效药物。因此,如何有效延缓CRF的进展、减少终末期肾病的发生率以及改善患者的临床预后,成为当前迫切需要解决的公共卫生难题和医学研究挑战。
桃核承气汤(THCQD)具备抗炎、免疫调节、改善血液流变性以及肾间质纤维化等药理活性。目前,THCQD已被证实对慢性肾病具有积极的疗效。尽管如此,其具体的作用机制仍需进一步阐明。
近日,一篇名为“TaoHeChengQi Decotion alleviate chronic renal failure via regulation of PHD2/UCP1 and RIPK3/AKT/TGF-β pathway”的研究论文并评估了THCQD的治疗效果。

图1 论文首页
THCQD改善了6只肾切除大鼠中的5只的肾功能损害
在CRF大鼠模型中,血清肌酐、尿蛋白和尿素氮水平显著升高,这表明大鼠出现了肾脏损伤。然而,在接受(THCQD)和剂(VST)治疗后,上述肾损伤指标得到了显著抑制(图2A-C)。羟脯氨酸水平作为反映胶原组织代谢和纤维化程度的关键指标,显示CRF大鼠表现出显著的纤维化异常,而这些异常在THCQD和VST治疗后得到了缓解(图2D)。血清指标也呈现出相似的趋势。与模型组相比,转化生长因子-β(TGF-β)、基质金属蛋白酶2(MMP2)和基质金属蛋白酶9(MMP9)水平的下降表明THCQD和VST在CRF大鼠中起到了保护肾脏免受损伤的作用(图2E-G)。此外,肾损伤过程通常伴随着氧化应激的存在。正如所预期的,研究发现大鼠肾组织中与氧化应激损伤相关的指标出现了异常。相反,在经过THCQD和VST治疗后,这些指标趋向于正常化(图2H-K)。


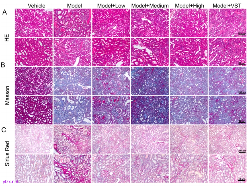
图2 THCQD减轻CRF大鼠肾损伤指数
THCQD抑制5/6肾切除大鼠的肾脏纤维化
肾脏病理染色技术结果表明,模型组大鼠的肾脏组织呈现出不规则的管状结构排列、肾小球的隆起以及炎症细胞的浸润(图3A),并伴有过度的胶原沉积(图3B),这些现象均促进了肾纤维化的形成(图3C)。经过THCQD和VST治疗后,上述情况得到了显著改善。对大鼠肾组织进行的免疫荧光染色分析显示,CRF大鼠肾组织中α-SMA的表达显著升高,而经过THCQD和VST治疗后,该表达似乎有所下降(图3D)。此外,对肾组织中α-SMA和FN1蛋白的总体水平进行检测,结果也呈现出一致性(图3E)。这些发现表明,THCQD对CRF大鼠肾组织中的纤维化现象具有缓解作用。


图3 THCQD减少CRF大鼠的病理性肾损伤和纤维化
THCQD可防止ANG II诱导的HK-2细胞损伤
为深入探究THCQD在肾纤维化及氧化应激中的作用机制,该研究通过应用Ang II(1 μM)诱导HK-2细胞产生类似纤维化的变化。在此实验基础上,进一步采用不同浓度的THCQD(50、100、200 μg/mL)进行干预。结果显示,Ang II诱导的HK-2细胞上清液中羟脯氨酸、TGF-B、MMP2和MMP9水平的升高,被中高剂量的THCQD有效抑制(图4A-D)。此外,研究亦揭示了中高剂量的THCQD对Ang II引起的HK-2细胞氧化应激损伤具有显著的保护效果(图4E-H)。在Ang II诱导后,HK-2细胞中α-SMA的表达显著增加,经THCQD处理后,该表达水平似乎有所降低(图4I)。同样地,当检测α-SMA和FN1蛋白的总体水平时,在HK-2细胞中也观察到了一致的结果(图4J)。

图4 THCQD减轻Ang II诱导的HK-2细胞肾损伤指数和成纤维细胞样反应
THCQD通过UCP1/自噬和AKT/ TGF-β途径缓解CRF大鼠的症状
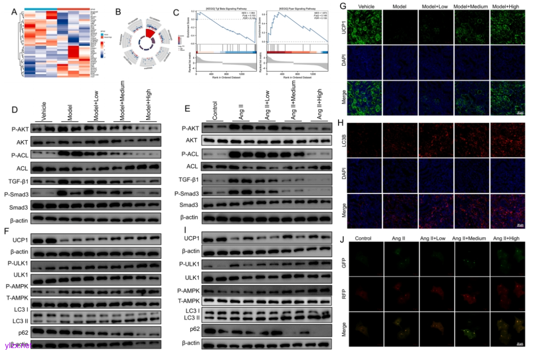
TMT蛋白质组学技术检测结果显示,THCQD干预后,模型大鼠的UCP1蛋白表达显著增强(图5A)。先前的研究通过Co-IP实验验证了UCP1与PHD2之间的相互作用。KEGG/GO分析亦揭示了PPAR信号通路的激活(图5B)。CGSEA分析进一步表明,肾组织中的PPAR和TGFB信号通路亦被激活(图5C)。体内和体外的western印迹检测结果表明,THCQD治疗后,CRF大鼠的AKT/TGF-#信号通路显著受到抑制(图5D,E)。AngII组大鼠显示出大量线粒体肿胀、核膜和线粒体嵴不清晰,甚至出现少量有丝分裂囊泡,这些现象在THCQD处理后显著减少。此外,研究发现CRF大鼠肾脏中UCP1/自噬途径表达显著下降。同时,在接受THCQD干预的CRF大鼠肾脏中,UCP1和LC3B的表达水平均有所回升(图5F-H)。HK-2细胞实验亦得出相似结果,这暗示THCQD的治疗效果可能与这些信号通路的调节有关(图5I-J)。

图5 THCQD抑制CRF大鼠肾脏UCP1/自噬和AKT/TGF-β通路
Rhe抑制HK-2细胞损伤的纤维化样反应
此外,研究对不同浓度的Rhe(8、16、32 μM)进行了干预实验,以Ang II或TGF-β刺激的HK-2细胞为对象。结果显示,Rhe能够抑制Ang II诱导的HK-2细胞上清液中羟脯氨酸、TGF-B、MMP2和MMP9水平的升高(图6A-D)。然而,Ang II诱导的HK-2细胞氧化应激水平并未因此降低(图6E-H)。同时,Rhe未能阻断Ang II或TGF-β诱导后HK-2细胞中α-SMA的强荧光表达(图6I),Western Blot实验亦证实了这一发现(图6J)。进一步实验表明,在使用Rhe和Amy共同干预HK-2细胞后,Rhe对RIPK3/AKT/TGF-β信号通路显示出显著的抑制作用。然而,单独使用Amy干预并未产生类似的药理效应逆转(图6K)。在HK-2细胞中额外进行hripk3干预后,Rhe对α-SMA的调节作用被阻断。


图6 Rhe抑制Ang II诱导的HK-2细胞纤维化样损伤
结论
总之,该研究表明,THCQD能够通过PHD2/UCP1和RIPK3/AKT/TGF-β信号传导途径促进肾脏自噬作用,进而抑制肾脏纤维化的进程。这一发现为THCQD作为CRF治疗策略的药理潜力提供了重要的理论支持。
参考文献:
Liu W, Hu C, Qian X, He C, Gu R, Meng Z, Li D, Zhang Q. TaoHeChengQi Decotion alleviate chronic renal failure via regulation of PHD2/UCP1 and RIPK3/AKT/TGF-β pathway. Phytomedicine. 2025 Mar 13;141:156548. doi: 10.1016/j.phymed.2025.156548

