主编推荐 ‖ 259例心脏移植术后受者感染状况分析
时间:2025-04-23 12:10:31 热度:37.1℃ 作者:网络
导 读 心脏移植是治疗终末期心力衰竭的重要手段之一。然而患者术前心衰竭,部分合并多脏器功能不全,围手术期有创操作多,术后长期服用免疫抑制剂,从而使感染成为心脏移植术后最常见的并发症之一,严重威胁患者的生命安全。相比其他器官移植,我国心脏移植数量较少,截至2016年底,国内仅6所医院心脏移植总量超过100例。目前国内关于心脏移植术后医院感染特征的报道,大多数手术例数少,对受者术后感染时间、部位、病原学及耐药特征的全面报道罕见。本论文收集郑州市第七人民医院2018—2023年开展的心脏移植手术259例,分析受者术后感染流行病学特征,为心脏移植术后感染的防控提供依据。
259例心脏移植术后受者感染状况分析
作者:宋亚佩,吴艳,黄白艳,郭兵兵
单位:郑州市第七人民医院感染防控科
摘 要
目的 了解心脏移植术后受者感染流行病学特点,为心脏移植术后感染的防控提供依据。
方法 收集2018年4月—2023年12月某医院259例心脏移植受者的临床资料进行流行病学分析。
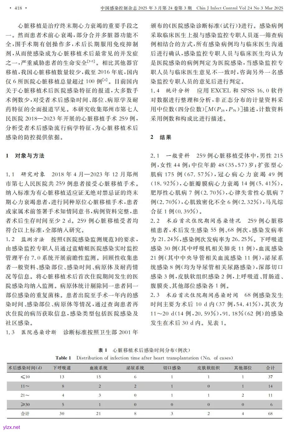
结果 259例心脏移植患者,术后首次住院期间发生感染55例、68例次,感染发病率为21.24%,感染例次发病率为26.25%。主要感染部位为下呼吸道(30例,44.12%)、血液系统(21例,30.88%)、泌尿系统(8例,11.76%)。68例次感染发生时间主要为术后10 d内(37例,54.41%),其次为11~20 d内(14例,占20.59%)。从受者感染部位共检出病原体74株,主要为革兰阴性(G-)菌(37株,50.00%),其次为真菌(19株,25.68%)、革兰阳性(G+)菌(12株,16.22%),病毒占8.11%(6株)。肺炎克雷伯菌、鲍曼不动杆菌、铜绿假单胞菌、肠球菌属多重耐药率较高(57.1%~100%)。受者出院至术后一年期间,发生感染31例、39例次,以下呼吸道感染为主(29例,74.36%)。
结论 心脏移植受者术后感染率高,下呼吸道为主要感染部位,病原体耐药率高,术后10d内是感染防控的关键时期。





引文格式
宋亚佩,吴艳,黄白艳,等.259例心脏移植术后受者感染状况分析[J]. 中国感染控制杂志,2025,24(3):417-421. DOI:10.12138/j. issn.1671-9638.20255457.
SONG Yapei, WU Yan, HUANG Baiyan, et al. Characteristics of infection in 259 recipients after heart transplantation[J]. Chin J Infect Control, 2025,24(3):417-421. DOI:10.12138/j. issn.1671-9638.20255457.

