南京大学曹毅/王炜/蒋青/薛斌团队《自然·通讯》:力信号时空可控水凝胶用于干细胞辅助骨再生
时间:2025-04-21 12:09:34 热度:37.1℃ 作者:网络
干细胞因其多向分化潜力在组织工程中展现出巨大应用前景。然而,其在临床中的推广仍面临诸多挑战,包括低定植率、存活率以及缺乏对分化方向的精准控制。为了模拟天然细胞外基质(ECM)并提供适宜的三维微环境,水凝胶生物支架材料成为研究热点。尤其是在促进干细胞成骨分化的过程中,如何实现对细胞的持续机械刺激和材料降解行为的时空协调,是提升骨再生效率的关键。
近期,南京大学曹毅、王炜、蒋青、薛斌联合团队报道了一种具有可编程时空力学性能的大孔水凝胶,成功实现了干细胞介导的高效骨再生(论文题目:Hydrogels with programmed spatiotemporal mechanical cues for stem cell-assisted bone regeneration)。

研究团队基于液-液相分离的软模板策略构建水凝胶内部的大孔结构,并通过刚性蛋白质纤维的界面自组装加固孔壁,形成“壳层硬化”结构。这一结构不仅为细胞扩增提供充足空间,同时在应力加载下提供持续机械刺激,有效引导干细胞向成骨方向分化。在时间维度上,作者通过引入可降解交联剂,实现水凝胶的降解速率可控,并与新组织形成速度相匹配,从而在体内实现动态适应性支持。在兔和猪骨缺损模型中,该封装干细胞的水凝胶展现出卓越的骨再生能力,显著优于传统支架材料。

图1 壳层硬化大孔水凝胶的设计原理示意图。

图2 壳层硬化大孔水凝胶的结构表征。

图3 壳层硬化大孔水凝胶的局部机械异质性和可调降解性表征。

图4 动态形变下壳层硬化大孔水凝胶对细胞的机械损伤保护。

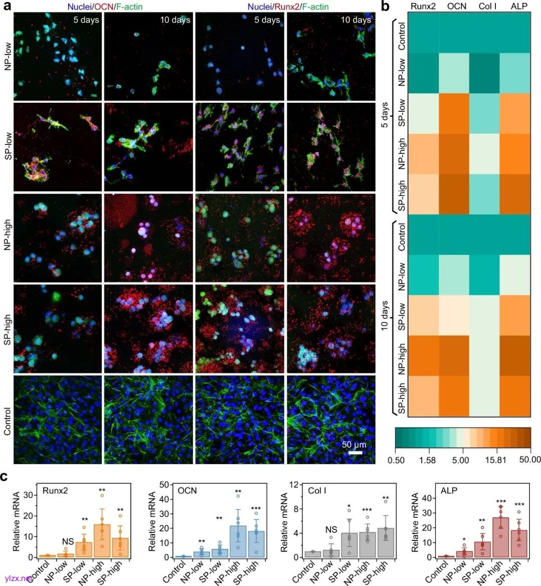
图5 刚性壳层机械刺激驱动的包封细胞成骨分化。

图6 兔模型中包封干细胞的壳层硬化大孔水凝胶的骨再生实验。

图7 猪模型中包封干细胞的壳层硬化大孔水凝胶的骨再生实验。
研究团队提出了一种整合局部机械异质性、时空响应性和可控降解性的先进材料策略。具体而言,通过调控PEG-葡聚糖体系的液-液相分离行为,构筑微米级大孔;借助溶菌酶纳米纤维在孔界面自组装形成刚性壳层;结合酯键交联剂调控水凝胶的可降解性。该材料表现出三大亮点:(1)刚柔结合赋予凝胶优异的细胞保护性和机械适应性;(2)壳层结构提供持久力学信号以诱导成骨;(3)材料降解速率可与骨再生过程动态匹配。
该研究突破了传统水凝胶在机械刺激持久性和降解可控性上的瓶颈,展示了机械异质水凝胶在干细胞辅助组织再生领域的广阔应用前景。相关成果发表于《Nature Communications》,通讯作者为南京大学王炜教授、曹毅教授、蒋青教授及薛斌副教授。研究获得国家自然科学基金、国家重点研发计划和江苏省自然科学基金等项目支持。
原文链接:
https://www.nature.com/articles/s41467-025-59016-6

