Nat Commun:打破传统局限!SIMVI深度学习框架精准分离空间组学数据中内在及空间诱导细胞状态
时间:2025-04-14 12:14:58 热度:37.1℃ 作者:网络
近年来,高速发展的空间组学技术正引领着生命科学领域的深刻变革,为生物学研究带来了新的契机。细胞基因表达受内在特性(如细胞类型、周期状态)和空间微环境(如信号分子、细胞互作)双重调控,现有计算方法无法有效解耦两种调控机制,难以精准量化不同变异对基因表达的影响。 近日,美国耶鲁大学Yuval Kluger团队在Nature Communications上发表了题为“SIMVI disentangles intrinsic and spatial-induced cellular states in spatial omics data”的文章。研究团队提出了基于变分推断的空间相互作用模型“SIMVI”,这是一种无需注释的深度学习框架,能有效解耦空间组学数据中细胞内在变异和空间诱导潜在变异,实现单细胞分辨率下空间效应评估,并支持多种下游分析。经验证,SIMVI性能显著优于相较现有方法,能独特地捕捉复杂的空间相互作用和动态,是空间组学分析的强有力新工具。
SIMVI的核心是从理论上解决内在和空间变异的解析难题。研究团队假设每个细胞的基因表达由代表内在变异的低维潜在变量(zi)和代表空间变异的低维潜在变量(si)共同产生;其中,zi编码细胞类型信息,而si捕捉空间梯度和细胞相互作用等因素。当将邻域内在变异视为对空间变异的监督时,模型具有可识别性。
接下来,研究团队设计了深度变分推断框架SIMVI来推断内在和空间潜在变量。内在潜在变量通过细胞的基因表达建模,空间潜在变量通过图注意力网络(GAT)进行建模,并通过不对称正则化项最小化内在变异中编码的信息。SIMVI还包括一个预训练步骤,训练后可返回两个后验嵌入。特别地,SIMVI支持单细胞分辨率空间效应量化,可通过因果推断框架和双重机器学习方法估计单个细胞的空间效应。

图1 . SIMVI框架概述
为评估SIMVI解耦不同变异的能力,研究团队将其应用于MERFISH人类大脑皮层数据集(包括中颞回(MTG)和上颞回(STG)区域)和Slide-seqV2小鼠海马体数据中;并定义了批次校正、细胞类型保留、层次保留和局部生态位保留分数四个关键指标,与多种方法进行对比。结果显示,SIMVI在所有任务中表现出色,在空间相关任务上准确性更高,在MTG和STG任务中的总分高于其他方法。
在MERFISH数据集中,SIMVI的内在变异能精准保留细胞类型结构并去除批次效应,空间变异能有效区分不同层次和局部生态位,并定位MYH11高表达细胞。在Slide-seqV2数据集中,SIMVI成功揭示了皮层层次和第三脑室(V3)区域组织,在识别解剖结构对齐的空间生态位中更具优势。

图2. SIMVI揭示MERFISH、lide-seqV2数据中内在和空间变异
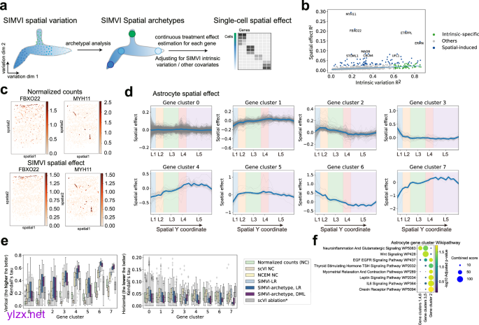
为估计空间效应,SIMVI利用原型分析分解空间变异,使用部分回归程序估计单个细胞和基因的空间效应,然后通过空间效应权重调整内在变异等构建处理估计任务。在MERFISH MTG数据中,SIMVI识别出与皮层层和血管结构对应的原型,以及空间模式不同的基因;对于特定细胞类型(如星形胶质细胞),SIMVI在识别具有不同空间模式基因和过滤假阳性方面表现良好。在Slide-seqV2数据集中,SIMVI确定了V3上区域中上调的基因,其空间效应可视化更清晰。

图3. SIMVI推断单细胞水平的空间效应
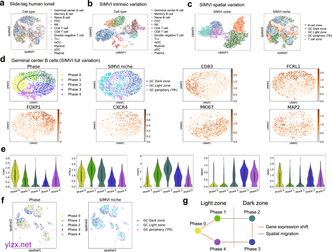
研究团队使用不同平台和不同组织来源的数据集对SIMVI进行了验证。在Slide-tags人类扁桃体数据集中,SIMVI的内在变异可捕获样本中的不同细胞类型,其空间变异能分组标注具有生物学意义的生态位,如B细胞区、生发中心(GC)暗/亮区等。SIMVI成功标注了生发中心B细胞的不同阶段,这些阶段表现出循环结构,并伴有基因表达的顺序激活。虽无外部空间注释,但SIMVI能稳定识别空间结构和B细胞阶段,突显了其在揭示细胞状态转变机制独特优势。

图4. SIMVI识别人类扁桃体中的细胞生态位和动力学
研究团队还将SIMVI应用于Slide-tags空间多组学黑色素瘤数据集中,发现SIMVI捕获了细胞类型异质性并表征了更精细的生态位,可识别免疫浸润中间状态和“缺氧” 生态位。此外,SIMVI的表观遗传空间效应分析揭示了肿瘤2细胞的两个不同状态,其在基因表达和功能上存在差异,体现了表观遗传重编程在肿瘤发展中的作用。上述结果强调了SIMVI在空间多组学数据中表征空间依赖状态的能力。

图5. SIMVI揭示了人类黑色素瘤中的功能生态位和潜在的表观遗传重编程状态
进一步,在新收集的队列级CosMx黑色素瘤数据集中,SIMVI准确整合了具有相同亚型的肿瘤细胞,并捕获了非肿瘤细胞的患者反应模式;其空间效应分析则确定了与患者预后相关的四种巨噬细胞状态。此外,SIMVI还揭示了肿瘤微环境中潜在的细胞相互作用机制,其特征是配体-受体强度和基因空间效应之间的不对称依赖性。

图6. SIMVI表征巨噬细胞亚型并揭示CosMx数据集中细胞相互作用图谱
综上所述,SIMVI首次在空间组学数据中实现了内在和空间诱导变异的分离,使单细胞水平的空间效应估计成为可能;在多种不同组织和疾病研究中,SIMVI提供了新的生物学见解。随着高分辨率空间组学技术的快速发展,SIMVI有望在空间组学领域得到广泛应用。
参考文献:
Dong, M., Su, D.G., Kluger, H. et al. SIMVI disentangles intrinsic and spatial-induced cellular states in spatial omics data. Nat Commun 16, 2990 (2025). https://doi.org/10.1038/s41467-025-58089-7

