宁波市中医院创新研究登顶中科院1区:温肾健脾汤防治糖尿病肾病,肾脏保护机制大揭秘!
时间:2025-04-14 12:10:50 热度:37.1℃ 作者:网络
糖尿病肾病(DN)作为糖尿病的一种严重的慢性微血管并发症,是导致终末期肾脏疾病的主要因素。尽管目前已有多种治疗DN的方法被开发出来,包括钠-葡萄糖转运蛋白2抑制剂、血管紧张素转换酶抑制剂、胰高血糖素样肽-1激动剂、血管紧张素受体阻滞剂以及多种抗氧化剂,但疾病进展的风险依然存在。因此,研发新的、有效的药物对于延缓疾病进程和降低并发症风险显得尤为关键。
中医药(TCM)在治疗糖尿病及其相关并发症方面拥有数千年的应用历史,其疗效显著,且在国际上日益受到关注。温肾健脾汤(WSJPD)是一种中药配方,临床研究结果表明,WSJPD能够改善DN患者的临床症状和早期体征。除了尿液和n-乙酰-β-d-葡萄糖化微量白蛋白水平之外,该药还显著降低了血清葡萄糖和糖化血红蛋白水平。先前的动物实验结果揭示,WSJPD通过改善代谢紊乱,提升肾素和足红素的基因表达水平,有效缓解了DN大鼠模型的肾脏损伤,并改善了肾功能。尽管如此,WSJPD的治疗机理尚需进一步研究以明确。
近日,一篇名为“Mechanism exploration of Wenshen Jianpi Decoction on renoprotection in diabetic nephropathy via transcriptomics and metabolomics”的研究论文为揭示WSJPD治疗DN的内在原理提供了多维度的研究数据 。

图1 论文首页
WSJPD对DN大鼠肾损伤有保护作用
通过动物实验,该研究评估了WSJPD对链脲佐菌素(STZ)诱导的肾损伤的保护作用。如图2A所示,模型组的血糖、尿白蛋白排泄率(UAER)、尿白蛋白/肌酐比值(UACR)显著高于对照组,而总蛋白(TP)显著低于对照组(p<0.05)。与模型组相比,WSJPRD组和缬沙坦治疗组的血糖、UAER、UACR明显降低,TP明显升高。酶联免疫吸附测定(ELISA)结果显示,DN模型组血清白细胞介素-6(IL-6)、干扰素-γ(IFN-γ)、肿瘤坏死因子-α(TNF-α)、晚期糖基化终产品(AGEs)和氧化应激蛋白(AOPPs)水平显著升高(p<0.01)。与DN组相比,WSJPRD组和缬沙坦治疗组血清IL-6、IFN-γ、TNF-α、AGEs和AOPPs水平显著降低(图2B-C)。逆转录-聚合酶链反应(RT-PCR)结果显示,模型组的晚期糖基化终产品受体(RAGE)mRNA表达明显高于正常组。WSJPD和缬沙坦治疗显著降低了肾组织中RAGE的mRNA水平(图2C)。
此外,研究还采用HE、Masson和PAS染色,观察了大鼠肾组织的组织病理学变化。结果显示,肾小球肥大,系膜区扩张,毛细血管基底膜增厚,糖原堆积,而WSJPD组的这些症状得到了改善。Masson染色显示DN模型大鼠肾小球胶原增生,WSJPD治疗后明显改善。透射电镜显示,DN组基底膜较厚,足突较少。经WSJPD治疗后,肾小球超微结构达到对照组样水平(图2D),高剂量WSJPD组的肾保护作用最为显著。


图2 WSJPD干预可减轻DN大鼠的肾损伤
WSJPD对肾嘧啶代谢相关通路的影响
为了深入研究WSJPD对肾损伤作用机制的影响,研究构建了富集通路图和热图。在嘧啶代谢途径中,UPP1基因被STZ上调,而被WSJPD下调。DN组代谢产物尿苷的表达低于对照组,而WSJPD干预后上调了DN模型组尿苷的表达(图3)。

图3 利用KEGG平台可视化了嘧啶代谢中DEGs之间的关系
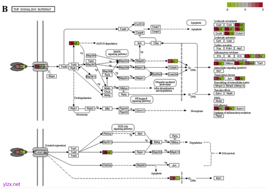
WSJPD对肾脏炎症相关途径的影响
相较于对照组,实验组中NF-kappa B信号通路的关键基因表达水平显著上升,这表明注射STZ后肾脏发生了炎症反应。然而,在WSJPD组中,这些基因的表达水平有所降低,这暗示WSJPD可能对肾脏炎症具有潜在的保护效应(图4A)。WSJPD治疗能够抑制与TNF信号通路相关的基因表达,这些基因涉及白细胞的募集(如CCL20、CXCL2、CXCL10)、炎症反应(如LIF和TNF)、细胞内信号传导(如BCL3、SOCS3、TNFAIP3)以及转录因子(如FOS和JUNB)的表达(图4B)。


图4 通过KEGG平台可视化炎症相关通路中DEGs之间的关系
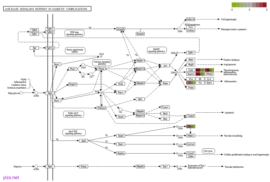
WSJPD对糖尿病并发症中AGE-RAGE信号通路的影响
如图5所示,AGE-RAGE信号通路在糖尿病并发症的反应中显著富集。在这些基因中,丝氨酸蛋白酶抑制剂1、SELE、LCAM1和TNF在DN模型组中显著上调,与对照组相比。WSJPD治疗抑制了血栓形成/动脉粥样硬化(丝氨酸蛋白酶抑制剂1、SELE和LCAM1)和炎症(TNF)相关基因的表达。

图5 利用KEGG平台可视化了AGE-RAGE信号通路中DEGs之间的关系
结论
该研究综合运用网络药理学、转录组学以及非靶向代谢组学方法,深入探讨了WSJPD在DN中的潜在肾脏保护作用。结果显示,WSJPD的作用机制主要涉及尿苷介导的嘧啶代谢途径的上调、NF-κB和TNF信号通路的炎症反应抑制,以及AGE-RAGE信号通路的氧化应激和炎症反应抑制。通过组织病理学分析、ELISA和qRT-PCR技术的验证,证实WSJPD能够有效改善肾脏损伤。
总体而言,这些研究发现不仅为WSJPD治疗肾脏病变的疗效提供了理论基础,同时也为开发新型复合制剂以改善DN患者肾功能提供了科学依据。
参考文献:
Deng Y, Zhong G, Jin T, Wang J, Peng X, Zhou K, Chen X, Cao X. Mechanism exploration of Wenshen Jianpi Decoction on renoprotection in diabetic nephropathy via transcriptomics and metabolomics. Phytomedicine. 2025 Apr;139:156446. doi: 10.1016/j.phymed.2025.156446

