Adv Sci 浙医二院尹德领/王建安/陈静海教授团队发现心肌细胞USP20通过靶向STAT3去泛素化修饰改善病理性心肌肥厚
时间:2025-04-11 12:08:35 热度:37.1℃ 作者:网络
病理性心肌肥厚是心肌对慢性病理刺激产生的代偿性结构适应。尽管心肌肥厚可以在短期内暂时补偿心输出量,但如果应激持续存在,仍可能引发心脏不良重构,并最终导致心力衰竭。目前,β-肾上腺素能受体阻滞剂和肾素-血管紧张素-醛固酮系统抑制剂等治疗策略已被用于改善病理性心肌肥厚,但其高发病率提示还有其他调控蛋白和信号通路参与其中。因此,从多维度探讨心肌肥厚的发生机制,仍是当前的研究挑战之一。
2025年4月7日,浙江大学医学院附属第二医院尹德领教授、王建安院士和陈静海教授团队在Advanced Science期刊在线发表了题为“Cardiomyocyte-Enriched USP20 Ameliorates Pathological Cardiac Hypertrophy by Targeting STAT3 Deubiquitination”的研究论文,揭示了去泛素化酶USP20调控病理性心肌肥厚的作用、底物蛋白及分子机制。
首先,研究者通过高通量测序技术筛选并鉴定了心肌细胞高表达的去泛素化酶USP20 (Ubiquitin-specific protease 20, USP20)是调控病理性心肌肥厚的候选蛋白分子。研究者利用心肌细胞特异USP20敲除小鼠,构建血管紧张素II (Ang II)诱导的小鼠心肌肥厚模型,结果发现心肌细胞特异USP20缺失显著加剧Ang II诱导的心肌肥厚、心室重塑和心功能不全(图1)。类似结果还可见于主动脉弓缩窄术(TAC)诱导的心肌肥厚模型。

图1. 心肌细胞特异USP20缺失加重Ang II诱导的心肌肥厚及心功能不全
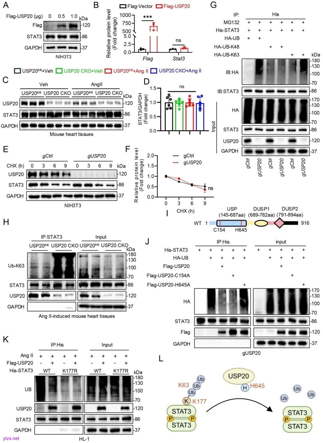
为阐明USP20调控病理性心肌肥厚的分子机制,研究者利用LC-MS/MS联合Co-IP阐明STAT3是USP20发挥抗心肌肥厚的关键底物蛋白,并揭示USP20通过其DUSP2结构域与STAT3的CCD结构域发生结合。研究者利用泛素组学联合Co-IP揭示了USP20的第645位的组氨酸活性位点发挥去泛素化作用去除STAT3蛋白第177位的赖氨酸上的K63泛素链,进而影响STAT3的蛋白功能(图2)。

图2. USP20的H645活性位点去除STAT3的K177位点泛素分子
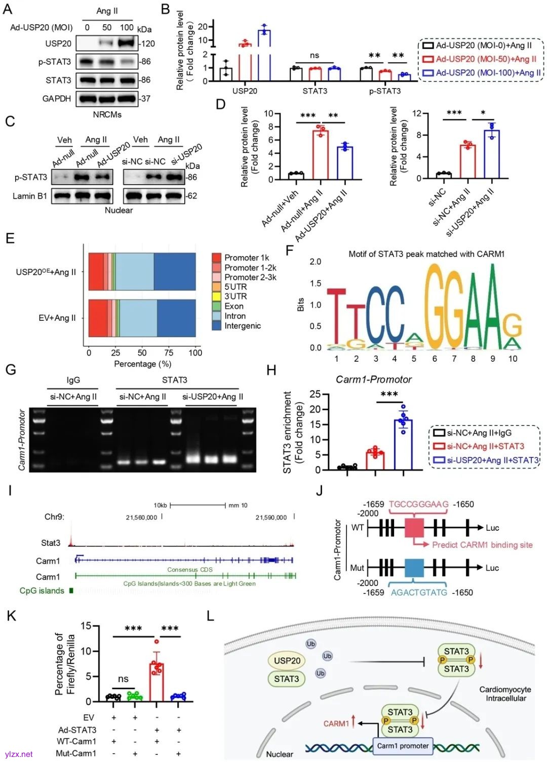
为阐明USP20对STAT3的生物学功能的影响,研究者利用CUT&TAG技术筛选并明确CARM1 (Coactivator-associated arginine methyltransferase 1)受到STAT3转录调控作用,STAT3可结合于CARM1启动子并抑制CARM1的转录水平。机制上,心肌细胞源性USP20去泛素化修饰STAT3,抑制STAT3的磷酸化以及入核转录功能,进而减弱STAT3对CARM1的转录抑制作用,促进CARM1的基因表达,缓解病理性心肌肥厚(图3)。

图3. USP20通过抑制STAT3核转录促进CARM1表达从而保护心脏
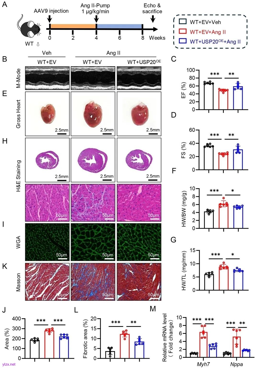
最后,在小鼠Ang II模型中,心肌特异性过表达USP20明显改善Ang II诱导的心肌肥厚、心室重塑以及心功能不全,揭示了USP20是心肌肥厚过程中的重要保护因子(图4)。

图4. 心肌细胞特异USP20过表达改善Ang II诱导的心肌肥厚、心室重塑以及心功能不全
综上,该研究揭示了去泛素化酶USP20抗病理性心肌肥厚的作用,同时阐明USP20去泛素化修饰STAT3的调控机制,拓展了STAT3转录调控CARM1的分子机制(图5)。该发现为防治心肌肥厚提供了新的潜在靶点。

图5. 本文机制图
浙江大学医学院附属第二医院心内科博士研究生钟凌峰、温州医科大学附属第一医院戴珊珊博士为论文的共同第一作者。浙江大学医学院附属第二医院尹德领教授、王建安院士、陈静海教授为论文的共同通讯作者。该研究得到哈佛大学医学院施国平教授及浙江大学医学院附属第二医院胡新央教授的指导。该项目得到国家自然科学基金、经血管植入器械全国重点实验室基金、国家重点研发计划等项目资助。
原文链接:
https://advanced.onlinelibrary.wiley.com/doi/10.1002/advs.202416478

