Nat Commun:中山大学王宗任等团队合作研究为侵袭性前列腺癌的分子分型和精准靶向治疗提供了有价值的见解
时间:2025-04-10 12:16:53 热度:37.1℃ 作者:网络
局限性前列腺癌(PCa)对治疗的反应差异很大。尽管这种异质性的一部分可以用临床因素或基因组和转录组分析来解释,但对侵袭性PCa的基于蛋白质组学的分析仍然知之甚少。
2025年4月3日,中山大学王宗任、Long Lingli、陈凌武共同通讯在Nature Communications上在线发表题为“Integrated proteogenomic characterization of localized prostate cancer identifies biological insights and subtype-specific therapeutic strategies”的研究论文。研究分析了145例中国患者定位PCa的基因组、转录组、蛋白质组和磷酸化蛋白质组。
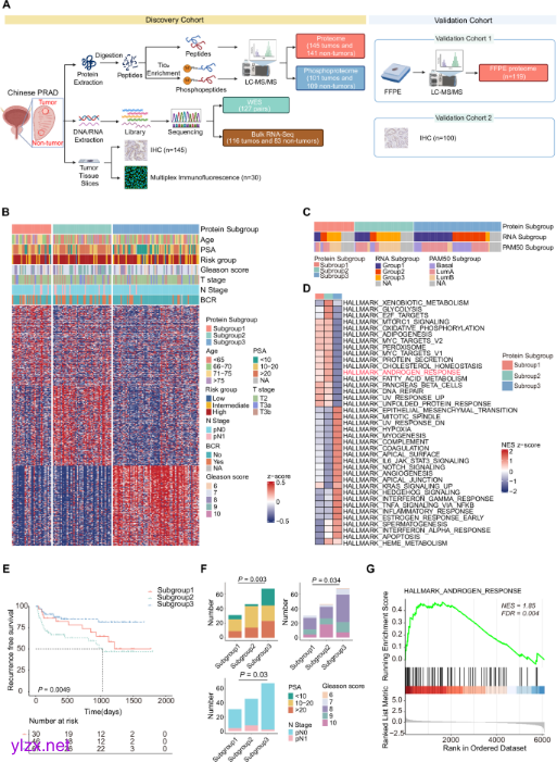
基于蛋白质组的定位PCa分层揭示了具有不同分子特征的三种亚型:免疫亚群、花生四烯酸代谢亚群和唾液酸代谢亚群,生化复发率(BCR)最高。此外,研究将唾液酸合成中的关键酶NANS蛋白提名为侵袭性PCa的潜在预后生物标志物,并在两个独立的队列中进行了验证。最后,利用细胞来源的原位移植小鼠模型、单细胞RNA测序(scRNA-seq)和免疫荧光分析,研究揭示了靶向NANS可以通过限制唾液酸聚糖-唾液酸识别免疫球蛋白超家族凝集素(Siglec)轴来逆转免疫抑制微环境,从而抑制PCa的肿瘤生长。总之,研究整合了多组学数据以细化定位PCa的分子亚型,并将NANS确定为侵袭性PCa的潜在预后生物标志物和治疗选择。

前列腺癌(PCa)是男性第二大常见癌症,也是全球男性癌症死亡的第五大原因。尽管大约75%的新诊断患者处于局部阶段,可以通过根治性手术或放疗治愈,部分患者在局部治疗后会发生生化复发(BCR),反映其显著的内在异质性。为此,根据临床病理参数进行风险分层,包括T分期、前列腺特异性抗原(PSA)和Gleason评分(GS)已被开发用于预测局部治疗后PCa的预后。根据这一分层,患者被分为低/中危组和高危组,前者一般预后良好,后者在局部治疗后40-65%会发展为BCR。这些发现表明,与临床病理因素相比,分子生物标志物在PCa危险分层方面具有显著优势。因此,深入表征前列腺癌的分子表型,更好地揭示前列腺癌的异质性,对于准确识别侵袭性前列腺癌具有重要意义。
最近,随着基因组分析技术的发展,包括SPOP、FOXA1或ETS基因融合突变在内的多种基因组改变已被证实与PCa相关。更有趣的是,这些改变主要与雄激素信号通路相关。由于雄激素信号在促进前列腺癌发生和进展中的关键作用,通过雄激素剥夺治疗(ADT)靶向雄激素信号被用作侵袭性PCa的一线全身治疗。然而,根据临床试验(GETUG-AFU15),尽管ADT的初始应答率高,但随着时间的推移,大多数患者将不可避免地出现去势抵抗,大多数在ADT后的2年内。这可能是由于抗雄激素治疗的获得性耐药所致。为此,临床前已对多种联合治疗进行了探索,包括与雄激素受体通路抑制剂的联合治疗。值得注意的是,虽然ARPIs可以延长PCa患者的无进展生存期,但与ARPIs相关的PSA反应率低于80%,约20%的患者对ARPIs无反应。因此,迫切需要探索侵袭性前列腺癌的分子特征并开发新的治疗靶点。
由于蛋白质在生物过程中的执行者作用,蛋白质水平的分子亚型分型和治疗靶点筛选对于精准癌症治疗至关重要。近年来,整合的蛋白质基因组学探索在各种肿瘤的分子亚型和药物开发中发挥了关键作用。为此,基于西方中等风险患者队列,开展了前列腺癌的蛋白质基因组学研究,将前列腺癌分为5种无显著预后差异的蛋白质组学亚型。与西方国家的前列腺癌患者相比,中国的前列腺癌患者具有更高的高危患者比例,具有不同的临床和基因组特征,但缺乏对分子特征的深入阐述,阻碍了新型干预靶点的识别。
在这里,为了填补这一空白,在145例中国PCa患者中进行了多组学研究,通过整合蛋白质组学数据和基因组学、转录组学和磷酸化蛋白质组学数据,成功地将PCa分为免疫亚型、花生四烯酸代谢亚型和唾液酸代谢亚型。研究还确定了唾液酸代谢亚型PCa与最高的BCR率密切相关,与NANS表达的升高和唾液酸积累形成了免疫抑制微环境。总之,这项研究为侵袭性前列腺癌的分子分型和精准靶向治疗提供了有价值的见解。

图1 PCa的蛋白质组学亚组和分子特征(摘自Nature Communications)
参考消息:
https://doi.org/10.1038/s41467-025-58569-w

