论文解读| Wei Wang教授团队揭示抑制ITGA2可通过靶向AKT/mTOR信号通路抑制宫颈癌淋巴结转移
时间:2025-04-09 12:09:27 热度:37.1℃ 作者:网络
宫颈癌是全球重要的公共卫生问题,其淋巴结转移显著降低了患者的生存率。因此,深入研究其分子机制至关重要。ITGA2在多种肿瘤发生过程中通过癌症相关信号通路发挥关键作用。
山西医科大学的WeiWang教授团队在本刊发表了题为“Inhibition of ITGA2 suppresses cervical tumorigenesis and metastasis by targeting the AKT/mTOR signaling pathway”的研究快讯。该研究揭示了ITGA2在宫颈癌淋巴结转移中的关键作用,并通过抑制ITGA2表达,证明了其在抑制上皮-间充质转化(EMT)和淋巴结转移中的潜力。
1、研究方法
研究团队首先通过微阵列分析发现宫颈癌组织中ITGA2表达水平显著高于非肿瘤组织,并利用Kaplan-Meier生存分析验证了ITGA2 mRNA水平与患者预后不良的关联。随后,研究团队在HPV16阳性的SiHa细胞系中通过敲低和过表达ITGA2,研究其对细胞增殖、凋亡、迁移和侵袭的影响。此外,通过Transwell实验、划痕实验和免疫组化等方法,进一步探讨了ITGA2在EMT和淋巴结转移中的作用。最后,团队利用E7820抑制ITGA2表达,并通过体外和体内实验验证其对宫颈癌的治疗潜力。
2、研究结果
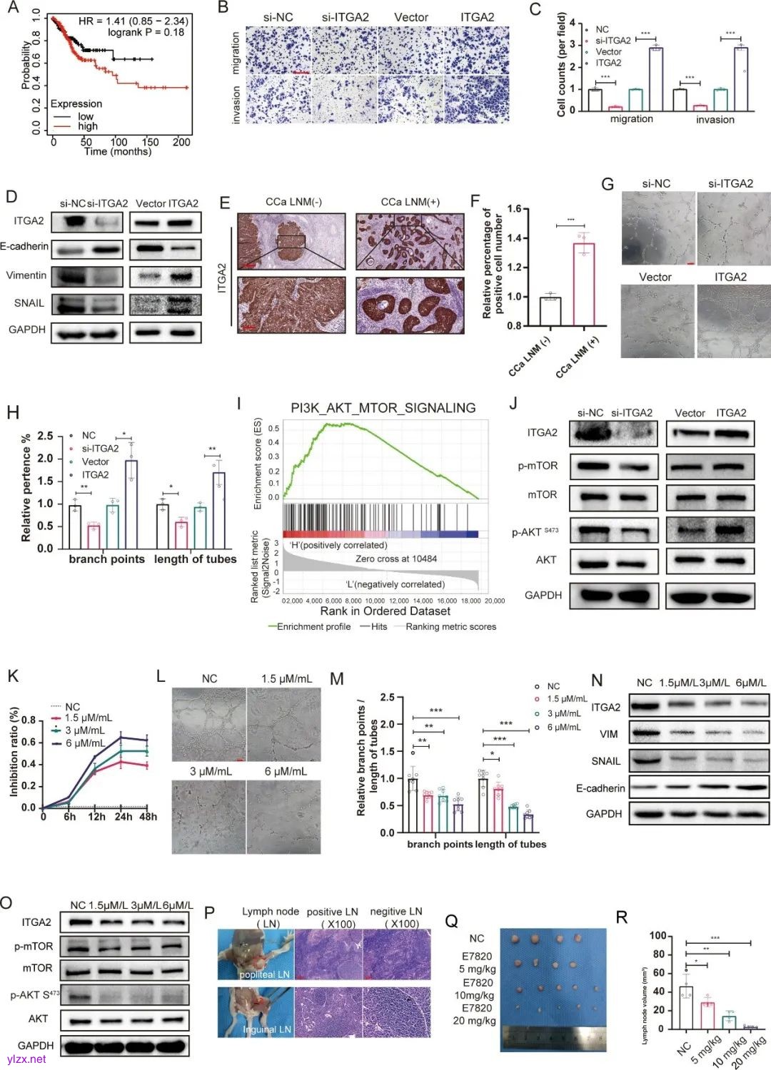
Kaplan-Meier生存分析显示,高ITGA2表达的宫颈癌患者预后较差(图1A)。在细胞实验中,ITGA2敲低抑制了SiHa细胞的增殖,增加了凋亡,并导致G1期阻滞。Transwell实验和划痕实验表明,ITGA2敲低显著抑制了细胞迁移和侵袭(图1B、C)。ITGA2敲低显著上调E-cadherin表达,下调SNAIL和vimentin,而ITGA2过表达则相反(图1D)。免疫组化结果显示,ITGA2在伴有淋巴结转移的宫颈癌组织中表达显著高于无淋巴结转移的组织(图1E、F)。此外,ITGA2敲低显著抑制了人淋巴内皮细胞(HLECs)的管状形成,而ITGA2过表达则促进了这一过程(图1G、H)。基因集富集分析显示,高ITGA2表达与AKT通路显著相关(图1I),且ITGA2敲低抑制了AKT和mTOR的磷酸化,而ITGA2过表达则增强了磷酸化水平(图1J)。在治疗效果方面,E7820显著抑制了SiHa细胞的增殖,且呈剂量依赖性(图1K),并抑制了HLECs的管状形成(图 1L、M)。E7820还通过抑制AKT/mTOR信号通路抑制EMT(图1N、O)。在体内实验中,E7820显著抑制了肿瘤生长和淋巴结转移(图1P–R)。

图1宫颈癌中ITGA2的表达及其调控
3、研究结论
ITGA2在宫颈癌的淋巴结转移中发挥重要作用,其通过上调SNAIL诱导EMT,并激活AKT/mTOR信号通路。E7820作为一种ITGA2抑制剂,能够有效抑制宫颈癌的增殖、迁移、侵袭和淋巴结转移,有望成为治疗宫颈癌淋巴结转移的潜在靶点。
文章来源
免费全文下载链接:
https://www.sciencedirect.com/science/article/pii/S2352304224001259
引用这篇文章:
Luo H, Chang J, Ren Y, et al. Inhibition of ITGA2 suppresses cervical tumorigenesis and metastasis by targeting the AKT/mTOR signaling pathway. Genes Dis. 2025;12(2):101328.

