压力大=脑子变“木头”? Nature重磅研究:慢性压力正在“固化”大脑,关键是这两条通路被“绑架”了!
时间:2025-04-06 12:09:33 热度:37.1℃ 作者:网络
慢性压力,又称为长期压力或持续性压力,是指个体在长时间内面临的一种持续性的心理和生理应激状态。这种状态通常源于生活中的各种压力源,如工作负担、人际关系、经济问题、健康担忧等。它们长期存在且难以消除,像温水煮青蛙一样,慢慢地侵蚀着身心。
近日,来自美国加州大学洛杉矶分校的研究员们在 Nature 期刊发表了题为“A dual-pathway architecture for stress to disrupt agency and promote habit”的研究论文,确定了慢性压力通过调节杏仁核-纹状体双通路系统影响决策方式的具体机制,建立了靶向特定神经环路干预精神疾病新范式,为相关精神疾病患者治疗带来新的希望。

一、研究背景
长期慢性压力对人类行为的影响是现阶段研究的一大热点,不仅会导致焦虑、抑郁等情绪问题,还可能改变人们的决策模式。人们通常做决策时,可以利用经验前瞻性地评估抉择的后果,从而根据“目标导向策略”判断行为的合理性。然后,习惯让人们能高效执行日常行为,使得大脑在目标导向和习惯性行为间取得平衡。但主观能动性受干扰或过度依赖习惯,可能导致决策受扰、行为缺乏灵活性等问题,甚至引发疾病(如肥胖、抑郁、焦虑、强迫症等)。然而,因为面临长期的慢性压力,使行为控制倾向习惯,削弱主观能动性,转向逐渐僵化的行为性习惯。
前期研究发现,压力可能通过杏仁核-纹状体环路影响学习和行为控制,所以,研究员们探究了两条会受到慢性压力调节的神经环路:基底外侧杏仁核→背内侧纹状体(BLA→DMS)和中央杏仁核→背内侧纹状体(CeA→DMS)对大脑行为和习惯形成的影响,并深入探索了慢性压力是否通过这些环路削弱主观能动性。
二、研究思路、方法与结论
1.研究慢性压力对行为决策的影响
研究思路:研究员对小鼠进行了14天的慢性压力测试,设计一了系列压力源(如潮湿的垫料、倾斜的笼子、白噪音、夜晚周期的持续光照、身体约束和足部电击等),模拟人类所经历的多样化压力环境,然后观察雄性和雌性小鼠在慢性压力下的行为控制策略和习惯形成情况。
研究方法:实验采用随机比率,强化训练小鼠按压杠杆获得食物奖励;随后通过多种测试评估小鼠的行为控制策略;并且在测试过程中,观察小鼠在食物去价值化(通过预先喂食使小鼠对特定食物产生厌倦)或奖励概率变化后的行为调整情况。
研究结论:研究发现,慢性压力导致小鼠血清皮质酮水平升高、体重下降、在食物去价值化测试中表现不敏感(会继续维持之前的按压行为),并且无法灵活调整行为。表明慢性压力会扰乱小鼠的“行动-结果”学习,削弱其主观能动性,导致决策已经变得僵化,形成了习惯性行为模式。

2.确定哪些神经环路支配了这种行为变化
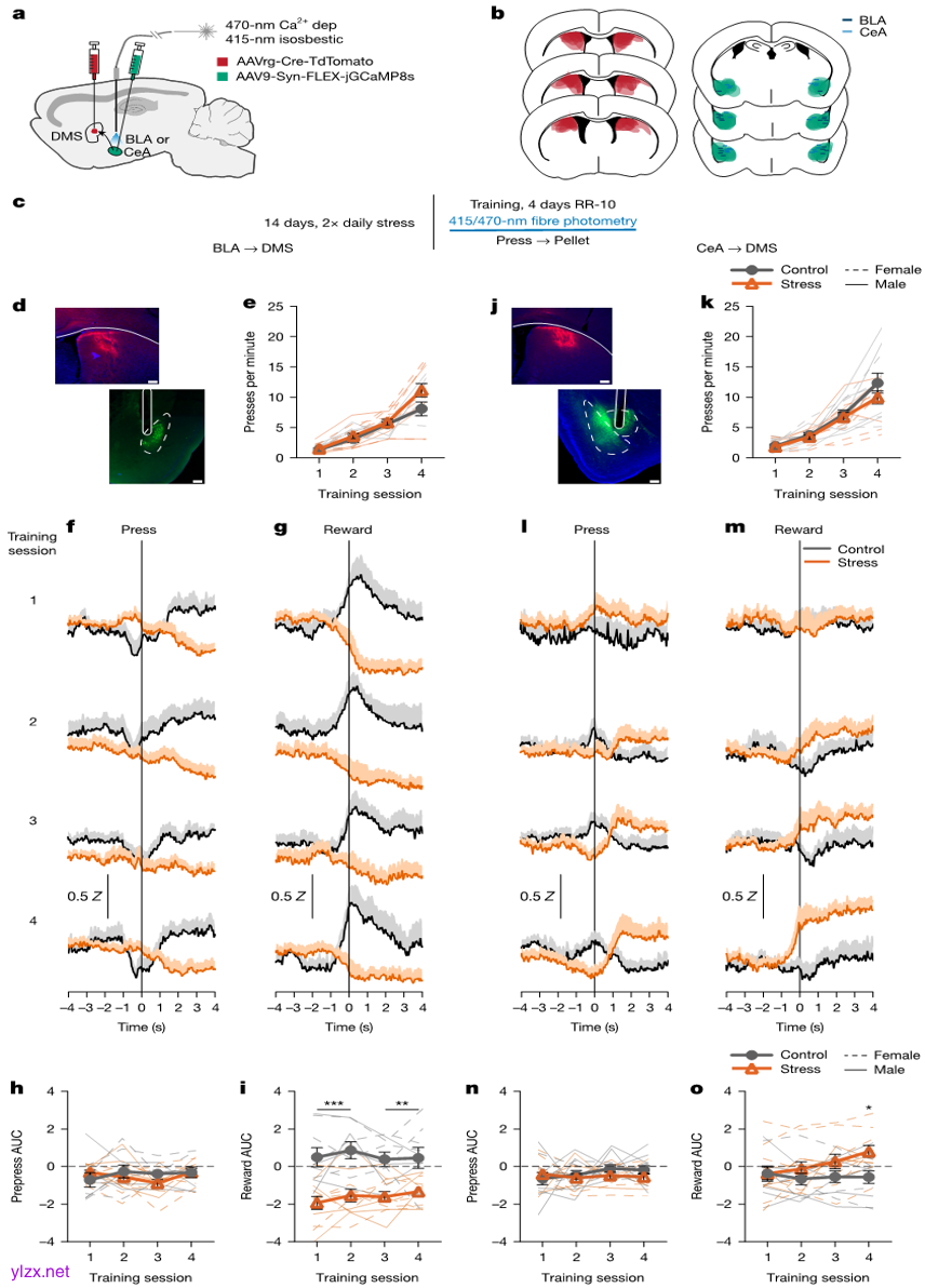
研究思路:研究员探究了BLA→DMS和CeA→DMS环路在“行动-结果”学习中的作用,以及慢性压力对这些环路的影响。
研究方法:实验分为慢性压力组和对照组,采用正向和逆向追踪技术确认BLA和CeA都直接投射到DMS,然后利用光遗传学技术记录了BLA→DMS和CeA→DMS环路在行为-结果学习过程中的活动。
研究结论:对照组小鼠的BLA→DMS环路在学习按压杠杆获得奖励的过程中被奖励事件激活,支持行为-结果学习,而CeA→DMS环路在此过程中不活跃;慢性压力组小鼠BLA→DMS环路的活动显著减弱,导致行为-结果学习被破坏,灵活性降低,却使CeA→DMS通路在此过程中逐渐被激活,促进了习惯性行为的形成。表明慢性压力对两条通路产生了相反的调控作用,从而破坏目标导向性行为决策的学习,促进习惯性行为的形成,从而影响行为决策。并且当研究员主动激活压力组小鼠的BLA→DMS通路时,它们的目标导向决策能力得到显著恢复。

三、小结
本研究揭示了慢性压力通过调节杏仁核-纹状体双通路系统影响决策方式的具体机制。慢性压力通过对BLA→DMS和CeA→DMS通路的相反调节,破坏目标导向性行为决策的学习,促进习惯性行为的形成,从而影响行为决策。通过解析压力与环路的动态互作,靶向特定神经环路,建立了神经环路层面干预精神疾病的新范式,为压力相关精神疾病患者治疗带来新的希望。
参考来源:
Giovanniello JR, Paredes N, Wiener A,et al. A dual-pathway architecture for stress to disrupt agency and promote habit. Nature. 2025 Feb 19. doi: 10.1038/s41586-024-08580-w.

