Molecular Psychiatry:精神分裂症新视角:首次在活体患者嗅觉神经元中发现蛋白聚集与认知损伤关联
时间:2025-04-06 12:09:35 热度:37.1℃ 作者:网络
精神分裂症是一种复杂的异质性疾病,其病理机制涉及遗传和环境因素的交互作用。近年来,蛋白质稳态失衡导致的蛋白聚集现象在神经退行性疾病中已被广泛研究,但在精神分裂症中的作用尚不明确。本研究首次在活体精神分裂症患者的嗅觉神经元细胞中发现了蛋白聚集现象,并揭示了其与认知功能损伤的关联,为精神分裂症的亚型分型和机制研究提供了新视角。

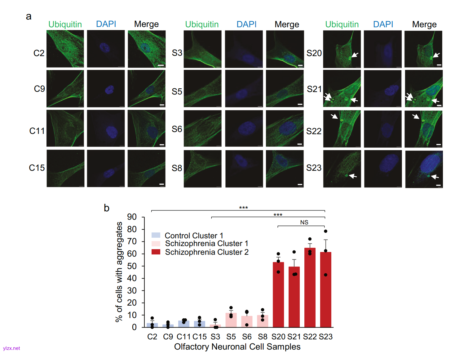
研究团队通过鼻腔活检获取了23名精神分裂症患者和18名健康对照者的嗅觉神经元细胞,采用冷去污剂分级分离技术检测蛋白不溶性和泛素化水平,并通过免疫荧光染色观察蛋白聚集体的形态。同时,患者接受了全面的临床症状评估(SAPS/SANS量表)和认知功能测试(涵盖执行功能、言语记忆、视觉记忆等6个领域)。通过层次聚类分析,研究者将样本分为高蛋白聚集(Cluster 2)和低蛋白聚集(Cluster 1)两组,并比较其临床和认知特征的差异。
研究结果显示,约22%(5/23)的精神分裂症患者嗅觉神经元细胞中存在显著的蛋白不溶性和泛素化水平升高(Cluster 2),而其余患者和健康对照者均属于低聚集组(Cluster 1)。免疫荧光染色进一步证实,高聚集组细胞质中泛素阳性蛋白聚集体的数量显著高于低聚集组(57.08% vs. 8.13%)和健康对照组(3.91%)。值得注意的是,蛋白聚集与患者的年龄、性别、病程、药物使用或物质滥用(烟草/大麻)均无显著关联,但高聚集组在多项认知测试中表现更差。具体而言,高聚集组的执行功能(p=0.001,效应量d=3.54)、注意力损伤(p=0.004,d=1.93)和整体认知评分(p=0.022,d=1.88)显著低于低聚集组和对照组。相关性分析显示,蛋白聚集水平与执行功能(r=-0.514)、注意力(r=0.544)等认知域呈显著相关,但与阳性/阴性症状无显著关联。

图1:嗅觉神经元细胞中蛋白不溶性和泛素化水平的聚类分析及定量结果
本研究的创新性在于首次利用活体神经元模型揭示了精神分裂症的蛋白聚集现象,并建立了其与认知损伤的特异性关联。嗅觉神经元作为中枢神经系统的替代模型,避免了尸检脑组织的局限性(如死后生化变化),同时允许临床数据的同步采集。此外,研究通过细胞周期同步实验排除了细胞分裂阶段对蛋白聚集检测的干扰,证实了结果的稳定性。然而,样本量较小(尤其是高聚集组仅5例)可能限制统计效力,且蛋白聚集的具体分子机制(如关键蛋白成分或触发因素)仍需进一步探索。

图2:免疫荧光检测显示的泛素阳性蛋白聚集体及其定量分析
这些发现具有重要的理论和临床意义。首先,蛋白聚集可能代表了一种特定的精神分裂症亚型,其病理机制与神经退行性疾病存在部分重叠(如泛素-蛋白酶体系统功能障碍),但更倾向于导致神经元功能异常而非细胞死亡。其次,蛋白聚集与认知损伤的强关联提示其可作为生物标志物,用于预测疾病进展或治疗反应,尤其是针对难治性患者。未来研究可扩大样本量,纵向追踪蛋白聚集的动态变化,并探索靶向蛋白稳态的治疗策略(如增强蛋白酶体活性或抑制异常蛋白聚集),为精神分裂症的精准干预提供新方向。
原始出处:
Nucifora, L.G., Ishizuka, K., El Demerdash, N. et al. Protein aggregation identified in olfactory neuronal cells is associated with cognitive impairments in a subset of living schizophrenia patients. Mol Psychiatry (2025). https://doi.org/10.1038/s41380-025-02956-8

