Nat Immunol:内皮功能障碍与动脉粥样硬化斑块巨噬细胞共同驱动腹主动脉瘤形成
时间:2025-04-25 12:08:21 热度:37.1℃ 作者:网络
腹主动脉瘤(AAA)是最常见的一种主动脉瘤,男性发病率比女性高5-10倍。AAA通常无症状,但可能进展为血管壁破裂,这是一种死亡率极高的外科急症(50-85% 的患者死亡)。目前的管理策略仅限于对高危人群进行筛查以及外科或血管内修复。由于对AAA发病机制缺乏了解,限制了疾病修饰药物的开发。
近日,国际权威期刊Nature Immunology上在线发表了题为“Endothelial dysfunction drives atherosclerotic plaque macrophagedependent abdominal aortic aneurysm formation”的最新研究成果,该研究揭示了腹主动脉瘤(AAA)形成的病理机制,特别强调了动脉粥样硬化和吸烟背景下内皮功能障碍和巨噬细胞活性的作用。通过结合高胆固醇饮食和吸烟暴露的小鼠模型,研究人员发现,吸烟暴露会加剧动脉粥样硬化,导致弹性纤维断裂、动脉瘤发展、破裂和死亡。研究强调了动脉粥样硬化斑块中的巨噬细胞在动脉瘤病理中的关键作用,并为预防和治疗AAA提供了潜在的治疗靶点。

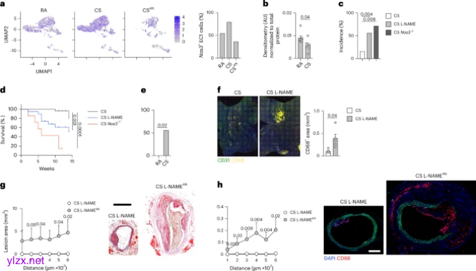
研究人员利用8-10周龄的载脂蛋白E缺陷(Apoe−/−)小鼠,这些小鼠表现出高胆固醇血症且易患动脉粥样硬化。将小鼠随机分为两组,一组暴露于吸烟环境(CS组),另一组暴露于室气作为对照(RA组)。小鼠在高胆固醇饮食(HCD)条件下饲养,并持续暴露于吸烟或室气环境长达20周。通过定期超声检查和组织学分析,研究人员监测了主动脉的形态变化和弹性纤维的完整性。
在实验过程中,研究人员通过组织学染色(如弹性纤维染色和油红O染色)评估了主动脉壁的结构变化和脂质沉积情况。结果显示,CS组小鼠的腹主动脉出现显著的偏心扩张和弹性纤维断裂,且这些变化随吸烟暴露时间延长而加剧。此外,通过免疫荧光和流式细胞术,研究人员发现CS组小鼠主动脉壁中CD11b+F4/80+巨噬细胞的积累显著增加,这些巨噬细胞主要集中在动脉粥样硬化斑块中。
为了深入理解巨噬细胞在AAA形成中的作用,研究人员对来自不同实验组的小鼠主动脉组织进行了单细胞RNA测序(scRNA-seq)。分析鉴定出多种巨噬细胞亚群,并发现吸烟显著增加了炎症性巨噬细胞的比例。特别是TREM2+巨噬细胞,这类细胞在动脉粥样硬化和AAA组织中高度保守,且与动脉粥样硬化斑块的进展密切相关。
研究还探讨了内皮功能障碍在AAA形成中的作用。通过单核RNA测序(snRNA-seq),研究人员发现吸烟改变了内皮细胞的基因表达谱,特别是与炎症和巨噬细胞招募相关的基因。进一步的实验表明,内皮细胞衍生的集落刺激因子-1(CSF-1)在维持巨噬细胞存在和活性中起着关键作用。使用CSF-1中和抗体或CSF-1受体抑制剂(如PLX3397)处理小鼠,能够显著减少巨噬细胞在动脉粥样硬化斑块中的积累,并降低AAA的发生率和严重程度。
为了验证动物实验结果的临床相关性,研究人员对接受外科手术的AAA患者的主动脉组织进行了单细胞RNA测序。结果显示,人类AAA组织中同样存在与小鼠模型中鉴定出的类似巨噬细胞亚群,且内皮功能障碍的特征在人类AAA组织中也有所体现。这些发现进一步支持了内皮功能障碍和巨噬细胞活化在AAA发病机制中的关键作用。

图 内皮功能障碍将斑块巨噬细胞与动脉瘤联系起来
综上所述,本研究通过整合多种实验方法和模型,系统地分析了内皮功能障碍和巨噬细胞在AAA形成中的作用。研究结果不仅揭示了AAA的发病机制,还为开发新的治疗策略提供了潜在的靶点。例如,通过中和CSF-1或使用CSF-1受体抑制剂,可以有效减少巨噬细胞在动脉粥样硬化斑块中的积累,从而降低AAA的发生率和严重程度。此外,研究还强调了戒烟和控制血脂水平在预防AAA中的重要性。总之,随着对AAA病理机制的深入理解,有望开发出更有效的药物干预措施,改善AAA患者的预后。
原始出处:
Endothelial dysfunction drives atherosclerotic plaque macrophage-dependent abdominal aortic aneurysm formation. Nat Immunol. 2025 Apr 22. doi: 10.1038/s41590-025-02132-8. Epub ahead of print. PMID: 40263614.

