震撼发布!南京中医药大学成功发现结直肠癌治疗新策略:半边莲抑制肿瘤作用显著,且与PD1联合效果更佳!
时间:2025-05-09 12:09:31 热度:37.1℃ 作者:网络
在癌症治疗领域,结直肠癌(Colorectal Cancer,CRC)一直是医学界的研究重点。作为一种常见的恶性肿瘤,CRC 全球发病率为第三,死亡率居第二。
半边莲是一种常见的中药,具有清热解毒、利尿消肿等功效,临床上常用来治疗结直肠癌、食管癌、胃癌、肝癌等多种肿瘤,以及晚期恶性肿瘤的各种并发症。现代药理研究表明,半边莲具有细胞毒作用,可以诱导癌细胞凋亡,影响癌基因表达,抑制肿瘤血管生成等抗癌药理作用。
山梗菜碱(Lobeline,洛贝林)是半边莲中的一种活性成分。近期一项研究展示了洛贝林(Lobeline)治疗结直肠癌的最新研究成果,这项研究为 CRC 治疗提供了全新的视角和潜在的解决方案。

图1 论文首图
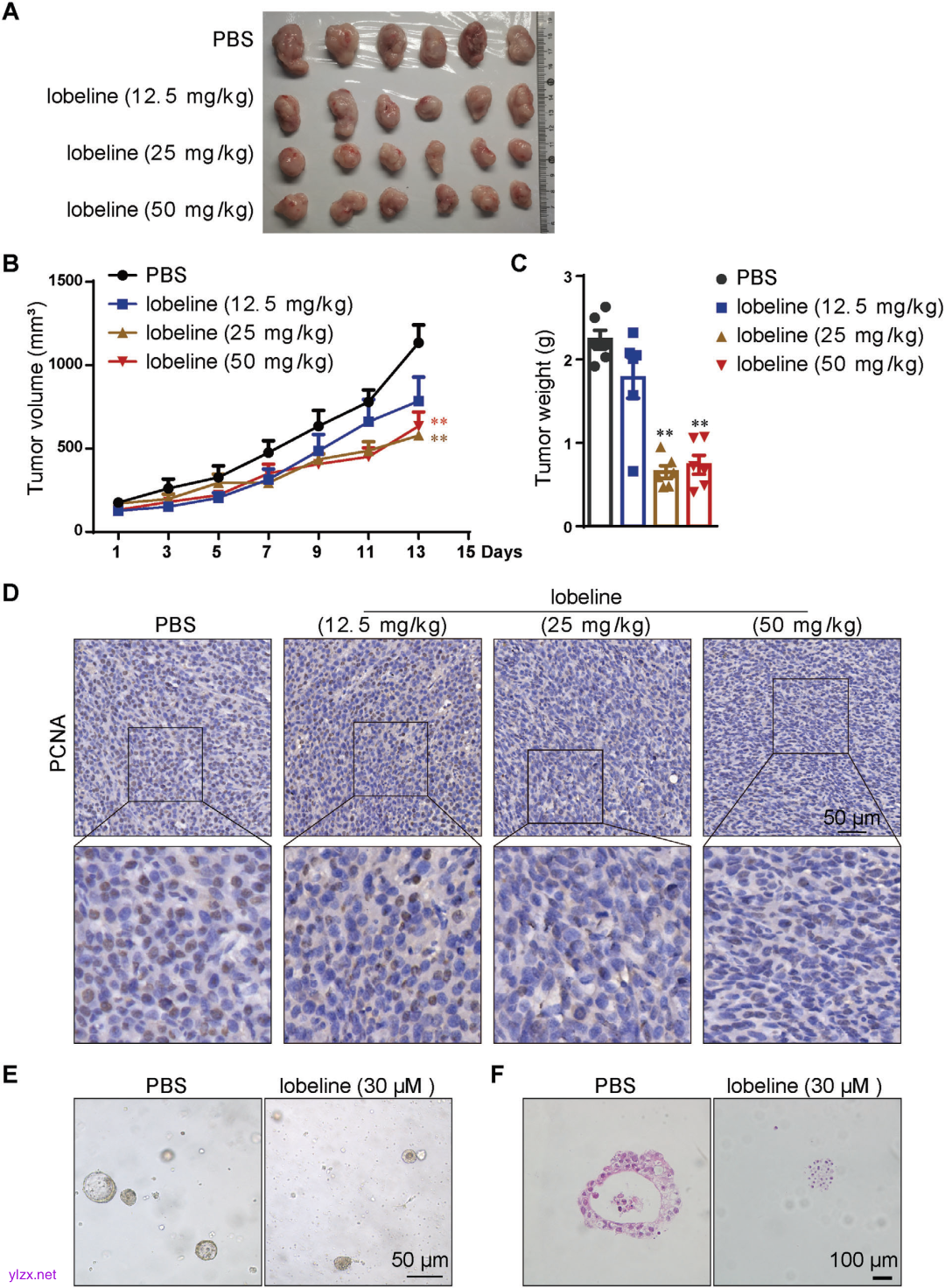
洛贝林抑制肿瘤生长
在 MC38 异种移植小鼠模型中,洛贝林以剂量依赖性方式显著抑制肿瘤生长,降低肿瘤体积和重量。组织病理学分析显示,洛贝林处理组肿瘤组织中的增殖细胞核抗原(PCNA)蛋白水平降低,表明癌细胞增殖受到抑制。同时,在 CT26 异种移植模型和人结直肠癌类器官中,洛贝林也展现出抑制肿瘤生长的效果。

图2 洛贝林可减轻 MC38 异种移植 C57BL/6 小鼠及结直肠癌类器官的肿瘤负荷
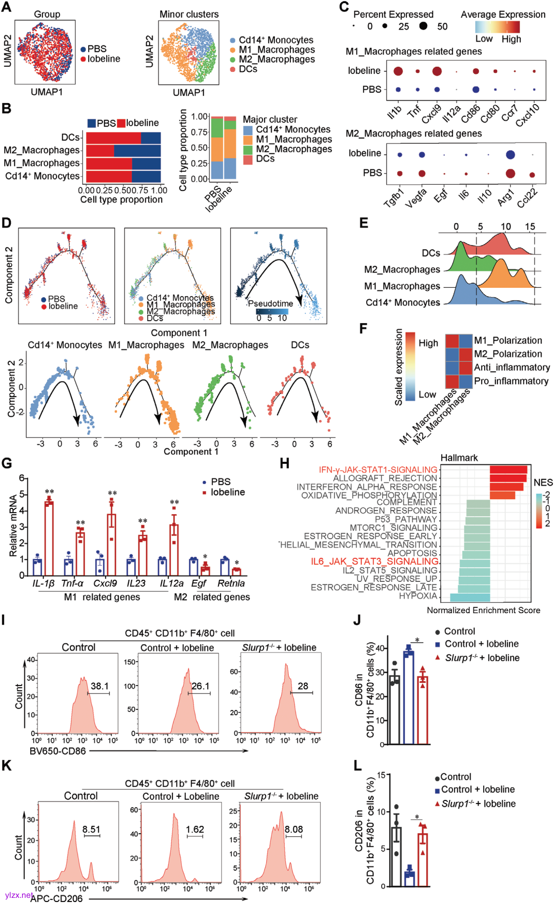
单细胞测序揭示肿瘤微环境变化
单细胞 RNA 测序结果显示,与 PBS 处理组相比,洛贝林治疗组肿瘤微环境中的细胞组成发生了显著变化。肿瘤细胞比例从 53.67% 降至 50.74%,免疫细胞比例从 9.65% 升至 10.48%。其中,抗肿瘤免疫细胞(CD14+ 单核细胞、M1 巨噬细胞、树突状细胞和 CD8+ T 细胞)比例增加,而促肿瘤的 M2 型巨噬细胞比例减少。这表明洛贝林能够调节肿瘤微环境中的免疫细胞组成,增强抗肿瘤免疫反应。

图3 单细胞 RNA 测序(scRNA-seq)分析显示,洛贝林能够抑制小鼠移植结直肠癌(CRC)的生长。
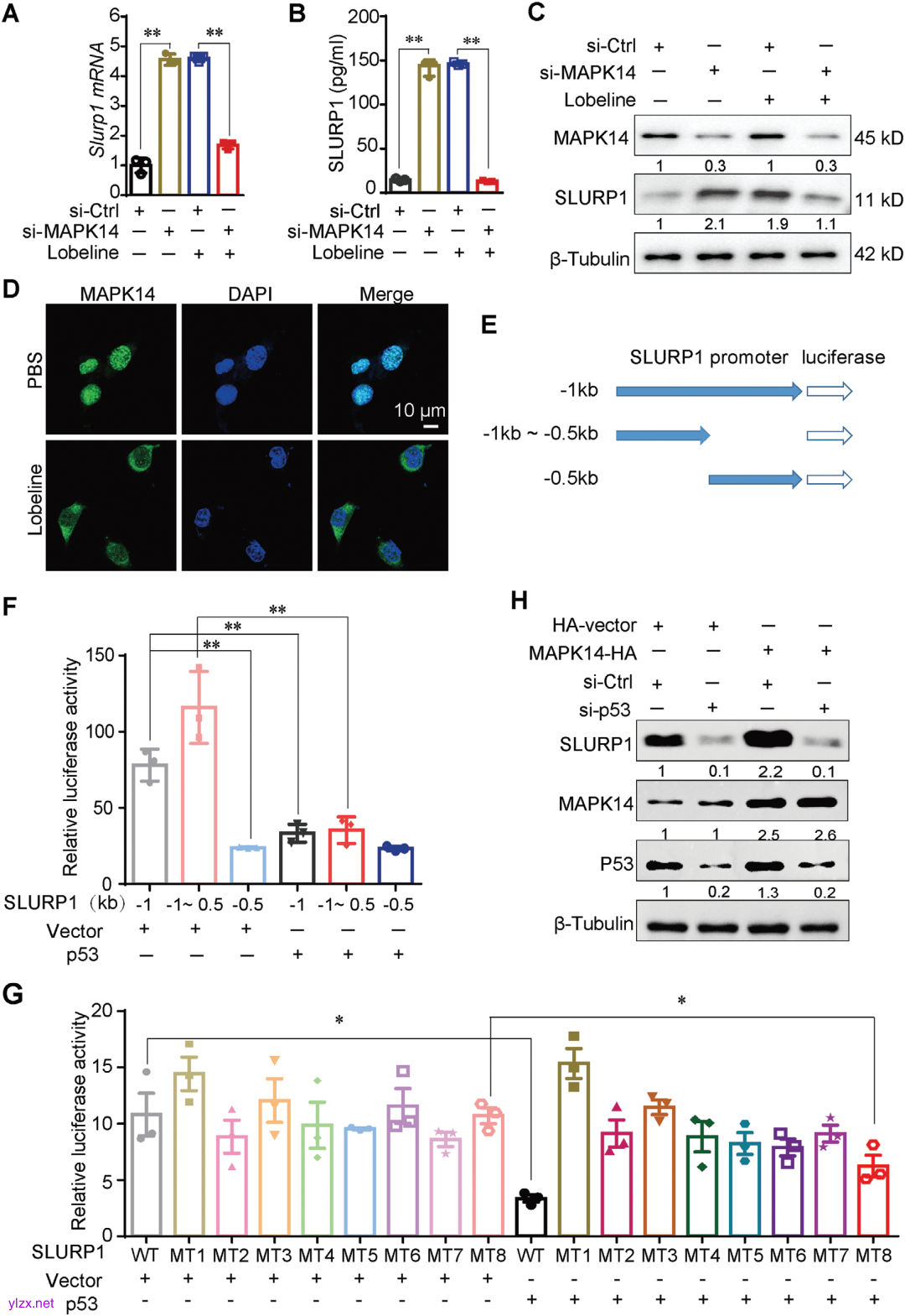
洛贝林促进 SLURP1 的表达
研究发现,洛贝林治疗显著上调了肿瘤组织中分泌型 Ly - 6/UPAR 相关蛋白 1(SLURP1)的 mRNA 和蛋白水平。SLURP1 在癌症细胞亚群中的表达最高,在成纤维细胞亚群中的表达次之,在其他细胞类型中的表达最低。进一步的实验表明,敲除 Slurp1 基因后,洛贝林对肿瘤生长的抑制作用几乎完全消失,这说明洛贝林的抗肿瘤效果依赖于 SLURP1。

图4 洛贝林促进 SLURP1 的转录和翻译
洛贝林调节巨噬细胞极化
洛贝林处理使肿瘤组织中 M1 型巨噬细胞相关基因(如 Il1b、Tnf、Cxcl9 等)表达上调,而 M2 型巨噬细胞相关基因(如 Tgfβ1、Vegfα 等)表达下调。细胞轨迹分析显示,洛贝林组的 TAMs 更倾向于极化为 M1 型巨噬细胞。此外,洛贝林显著激活了促进 M1 型极化的 IFN - γ - JAK - STAT1 信号通路,抑制了促进 M2 型极化的 IL - 6 - JAK - STAT3 信号通路。

图5 结直肠癌细胞来源的 SLURP1 参与洛贝林调控巨噬细胞极化的过程
洛贝林的直接靶点蛋白是 MAPK14
通过 TRAP 实验,研究者确定 MAPK14 是洛贝林的直接靶点蛋白。进一步的等温滴定量热法(ITC)实验验证了洛贝林与 MAPK14 的结合亲和力为 16.6 nmol/L。分子对接预测显示,洛贝林可能与 MAPK14 的特定残基(如 A34、L55、R57 等)相互作用。突变实验表明,这些残基对洛贝林与 MAPK14 的结合至关重要。

图6 洛贝林的直接靶点蛋白是 MAPK14
MAPK14 通过 p53 抑制 SLURP1 的转录和翻译
研究发现,敲低 MAPK14 可增加 MC38 细胞中 SLURP1 的 mRNA 和蛋白水平,而洛贝林对 SLURP1 转录的负向调控是通过 MAPK14 实现的。洛贝林处理使 MAPK14 在细胞核中的水平降低,在细胞质中的水平升高。利用双荧光素酶报告基因实验,研究者发现 p53 可在 SLURP1 启动子区域的 - 1.5 至 - 0.5 kb 范围内抑制其转录活性,且 p53 结合位点 8 的转录抑制作用最强。敲低 p53 可减少 MAPK14 对 SLURP1 表达的抑制作用。这些结果表明,MAPK14 通过与 p53 相互作用抑制 SLURP1 的转录和蛋白分泌,而洛贝林通过与 MAPK14 结合,阻止其进入细胞核,减轻对 SLURP1 转录的抑制作用,从而促进 SLURP1 的表达。

图7 MAPK14 通过 p53 抑制 SLURP1 的转录和翻译
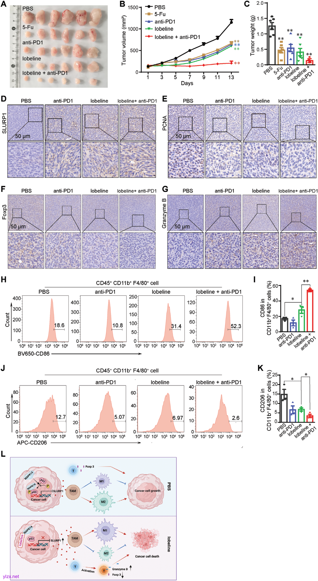
洛贝林与抗 PD - 1 抗体的联合治疗效果
联合应用洛贝林和抗 PD - 1 抗体的治疗方案在 MC38 肿瘤小鼠模型中展现出更强的抗肿瘤效果。与单一治疗相比,联合治疗组小鼠的肿瘤体积和重量更小,肿瘤组织中 SLURP1 表达上调,癌细胞增殖标志物 PCNA 蛋白水平下降。同时,联合治疗降低了调节性 T 细胞(Tregs)标志物 Foxp3 的蛋白水平,增加了细胞毒性 T 细胞标志物颗粒酶 B 的蛋白水平。此外,联合治疗组小鼠肿瘤组织中 M1 型巨噬细胞数量增加,M2 型巨噬细胞数量减少。

图8 洛贝林与 PD-1 抗体的联合使用展现出更强的抗肿瘤效果
小结
总之,这项研究首次系统地揭示了洛贝林在结直肠癌治疗中的作用机制,洛贝林通过靶向 MAPK14参与MAPK14/p53/Slurp1 信号通路,调节肿瘤微环境中的巨噬细胞极化,增强抗肿瘤免疫反应。洛贝林与抗 PD - 1 抗体联合治疗方案在抑制肿瘤生长方面具有协同增效作用,为 CRC 的免疫治疗提供了新的策略选择。
参考文献:
Zhao M, Zhou L, Zhang Q, Wang M, Dong Y, Wang Y, Pei R, He E, Liang Y, Shen Y, Deng G, Chen H, Sun D, Shen Y, Sun Y, Cheng H. Targeting MAPK14 by Lobeline Upregulates Slurp1-Mediated Inhibition of Alternative Activation of TAM and Retards Colorectal Cancer Growth. Adv Sci (Weinh). 2025 Mar;12(10):e2407900. doi: 10.1002/advs.202407900. Epub 2025 Jan 22

